惊人一跃!深圳,大反弹了
扫描到手机,新闻随时看
扫一扫,用手机看文章
更加方便分享给朋友
01
深圳出口,狂奔
深圳的出口,彻底回暖了。
深圳海关披露:
今年前2个月,深圳累计进出口规模保持内地城市首位,达8242.3亿元,同比增长37.3%。其中,出口4943.6亿元,增长35.5%;进口3298.7亿元,增长40%。
来源:深圳海关
作为中国外贸第一城,深圳在出口排名第一这个位次上,已经坐了33年。
而进出口总额自从2024超越上海之后,也连续两年位居全国第一。
2025年全年深圳进出口总额达4.55万亿元人民币,同比增长1.4%,规模再创历史新高,继续位居内地城市首位。
其中出口2.74万亿元,进口1.81万亿元。
4.55万亿进出口,2.74万亿出口,是个什么概念?
去年全年,全国进出口45.47万亿元,出口26.99万亿元;去年全年,广东省进出口规模9.49万亿元,出口6.03万亿元。
这意味着,深圳凭一城之力,贡献了全国十分之一的进出口、超十分之一的出口,贡献了广东省47.9%的进出口,全省45.4%的出口。
当然,从增速来看,去年的深圳并不亮眼,全年进出口增速只有1.4%,出口更是下跌了2.6%。
转过年来的2026年,作为“十五五”开局之年,深圳一扫之前出口低迷,开启了狂奔模式。
8242.3亿元的进出口规模,同比增长37.3%。其中,出口4943.6亿元,增长35.5%;进口3298.7亿元,增长40%。
堪称大象狂奔。

制图:城市财经;数据:各城市海关
02
深圳,何以狂奔
深圳去年出口受挫,主要是去年4月份爆发的中美贸易摩擦。
当时,本号就从对美出口规模与占比两个角度分析过对哪些城市影响大。
得出的结论是:
第一,从对美出口规模来看,深圳、苏州、上海受影响最大。
制图:城市财经;数据:各地统计局、各地海关
从对美出口规模来看,深圳是内地唯一一个对美出口超过4000亿的城市。
苏州对美出口超过3000亿,上海、宁波超过2000亿。
东莞、金华、广州、杭州对美出口超过千亿元。成都、厦门超过800亿元。
外贸三十强中,对美出口最少是西安,只有135.1亿元,理论上影响最小。
第二,从对美依赖度角度看,宁波、苏州受影响最大。
制图:城市财经;数据:各城市统计局、各地海关
尤其是宁波和苏州,对美出口依赖度超过20%。宁波四分之一的商品货值出口到了美国。苏州超过五分之一的商品出口到了美国。
从去年的出口增速结果来看,也能对应上,深圳出口下降2.6%,是出口十强城市中唯一负增长的城市。
宁波去年出口增速也只有3.7%,仅比深圳好一些,在十强出口城市中增速位居倒数第二。
2025年深圳出口负增长,根源在于复杂的全球环境与自身转型阵痛。彼时全球贸易弱复苏,欧美市场需求乏力,贸易保护主义抬头,关税与技术壁垒加码,叠加中东地缘冲突扰动航运,推高物流成本、延误时效,直接冲击深圳传统出口主力产业。
今年出口强力反弹,是内外因素共振的结果。
从全球局势看,虽然地缘冲突仍在持续,但全球AI、绿色经济需求爆发,为深圳高附加值产品出口提供了契机。
深圳海关数据显示:
今年前2个月,深圳出口机电产品3601.7亿元,增长30.6%,占同期深圳出口总值的72.9%。
传统电子信息领域,电脑及其零部件、音视频设备及其零件分别出口518.6亿元、158.8亿元,分别增长15%、33.5%。
新兴产业中,锂电池、医疗器械、3D打印机分别出口160.2亿元、52.3亿元、25.5亿元,分别增长60.4%、12.9%、183.7%。
同时,深圳深耕多元市场,香港、东盟、欧盟三大主力市场协同增长40%,有效对冲了单一市场波动风险。
数据显示:
前2个月,深圳对前十大贸易伙伴合计进出口6328.3亿元,增长36%,占76.8%。
其中,香港地区、东盟、欧盟为前三大贸易伙伴,分别进出口1408.2亿元、1267.2亿元、856.9亿元,分别增长40.8%、40.1%、40%。
对四至七位的美国、台湾地区、日本、韩国分别进出口751.7亿元、730.9亿元、459.7亿元、416.6亿元,分别增长27.1%、5.4%、87.7%、28.5%。
更核心的是深圳自身韧性的释放。
一方面,民营企业作为外贸主力,占比达72.7%,凭借灵活应变能力抢抓市场机遇。
一般贸易占比首次超50%,机电产品、集成电路等核心产品出口激增,新兴产业形成新增长曲线。
完善的出海服务体系与产业闭环,更让深圳产品在全球竞争中占据优势,最终实现外贸开门红,彰显了中国外贸在全球变局中的强劲韧性。
另一方面,作为中国工业第一城,其强悍的新兴制造业实力,成为全球无可替代的出口高地。
这与深圳GDP依旧在大象狂奔的背后,是同一逻辑。
2025年,深圳GDP增量为1929.93亿元,广东全省增量为4213亿元,深圳占了全省增量的45.8%。
制图:城市财经;数据:各城市统计局
同时,深圳南山区GDP冲破万亿,成为继上海浦东新区、北京海淀区之后,全国第三个万亿城区,也是地市中第一个万亿城区。
名义增速在广东21个城市中位居第一,堪称大象狂奔。
大象狂奔的底气,来自其睥睨天下的工业实力:
工业全国第一,且是全国唯一一个工业5万亿的城市。
作为中国工业第一城,2024年深圳的规模以上工业总产值冲破了5万亿,高达5.4万亿,与工业第二城苏州、第三城上海之间,形成了断崖式的领先地位。
工业营收格局同样如此。
2025年,深圳规上工业总产值54449.53亿元,第二城苏州48966.38亿元,第三城上海40686.68亿元。
同期的工业营收,深圳为55170.15亿元,苏州为49399.56亿元,上海为46290.33亿元。

制图:城市财经;数据:各城市统计局
最关键的是,深圳的这一工业规模体量,基本都是靠高精尖、高技术产值的产品堆起来的。
深圳的主要工业产品包括无人机、手机、电脑、机器人、电子元件、集成电路(芯片)、3D打印设备、服务器等等。

来源:深圳统计局
正因如此,深圳的工业产品,畅销全球,最关键的是,由于门槛高,其他城市无法替代。
所以,我们看到,深圳的出口结构中,高技术产品、机电产品占了绝大部分。
2025年深圳出口额27387.81亿元,其中机电产品20905.7亿元,占比76%。高新技术产品12765.95亿元,占比46.6%。

来源:深圳统计局
03
深圳,工业是底盘,创新是底气
对工业、科创的执着,是深圳出口能够33年领跑全国的底气。
最关键的是,面对新时代、新产业、新需求,深圳一直在自我调整当中。
如此强悍的深圳,并没有因此志得意满,仍居安思危。
从数据和行动中,能明显感受到。
数据端:
2025年深圳用于工业技术改造上的投资高达19.2%。
来源:深圳统计局
此外,深圳的研发投入,广东第一,全国第一。
2024年,广东5099.61亿元科技经费,深圳贡献了近一半。
数据显示,2024年深圳市R&D经费投入达2453.07亿元,同比增长9.7%,研发强度(经费与GDP之比)6.67%。两个数据,均位居全省第一。
位居第二的广州,科技经费投入规模1022.32亿元,只有深圳41.7%。研发强度3.29%,同样不足深圳的一半。
制图:城市财经;数据:广东省统计局
行动端:
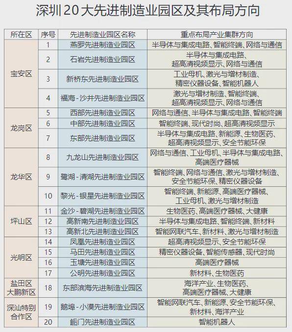
2022年深圳发布了《深圳市20大先进制造业园区空间布局规划》,其中明确提到未来重点布局的产业:
半导体与集成电路、生物医药、智能终端、网络与通信、超高清视频显示、工业母机、激光与增材制造、精密仪器设备、智能机器人、现代时尚、安全节能环保、高端医疗器械、大健康、新材料、智能网联汽车、智能传感器、海洋产业等。
从这个布局来看,作为”双范“城市的深圳,成为世界制造业领跑者只是目标之一。
更宏大的目标,是主动承担起作为国家经济特区、国家“双范”城市的历史使命,成为中国科创的矛,凭借自身的科研实力,去攻破诸多技术瓶颈,助力中国打破美国的技术封锁。
当然,地方狭小的深圳,布局这么多产业,哪来的空间?
在解决这个问题上,深圳采取了两种方式:
第一,打造飞地。
深汕合作区,最开始是深圳的一块飞地。深圳与汕尾通力合作,深圳的目的是获得更多的发展空间,缓解其空间瓶颈。而汕尾则是想着彻底抱上深圳这条大腿。
但2018年深圳就全面接管了深汕合作区,表面上仍是合作区,实际上已经是深圳的地盘,其GDP、财政收入、人口早在2017年三季度就纳入了深圳版图,成为了深圳第11区。
加入深圳的深汕合作区,经济进入了狂奔模式,随着比亚迪在深汕特别合作区项目大规模开建,GDP翻倍式增长。
深圳官方披露的数据显示,2018年以来,深汕特别合作区GDP年均增长26%,固定资产投资年均增长40%。
2023年,深汕特别合作区GDP增速高达30%。
2024年深汕合作区GDP突破200亿元,GDP增速高达74.2%。
如今的深汕特别合作区,已经成为深圳打造“新一代世界一流汽车城”的底气。
第二,工业上楼。
“工业上楼”这个词最近几年很流行,起源于深圳。
2022年,深圳打响先进制造业“空间保卫战”,提出将连续5年,每年建设2000万平方米高质量、低成本、定制化的厂房空间,打造生产生活生态“三生融合”型制造业园区。
2024年,深圳发布了全国首部工业上楼地方标准。
来源:深圳市政府官网
这份《通则》就是以深圳2022年推出的“20+8”产业空间需求为主线,精心设计的:
梳理“20+8”产业空间需求特点,归纳为5类产业空间类型,并规定重点设计内容,按可“上楼”、有条件“上楼”、宜低楼层、不可“上楼” 四种类型,明确“20+8”产业集群“上楼”适应性,提供匹配的产业空间类型;解决什么能上楼、怎样上楼、如何上好楼三大核心问题,梳理“20+8”产业什么具体环节和工艺能上楼,产业怎样上楼,如何建设高品质产业空间,如何满足新型产业人群的需求,如何解决工业上楼消防难题等问题;紧扣“20+8”重点产业集群,提供高品质、低成本、定制化产业空间。
这些行为背后,体现的是深圳不忘初衷,也即工业立市、产业兴市。
而对工业、创新的执着,则成就了深圳的多个第一。
除了工业总产值、增加值、营收位居全国第一外,创新强度、创新集群、市场主体、创业密度等都是全国第一。
如此强悍的深圳,能打败深圳的,只有深圳自己。
来源:城市财经
声明:本文由入驻焦点开放平台的作者撰写,除焦点官方账号外,观点仅代表作者本人,不代表焦点立场。


