深圳部分学校中考喜报汇总!深大坂田较高分598分
扫描到手机,新闻随时看
扫一扫,用手机看文章
更加方便分享给朋友
7月16日,深圳中考放榜,各校中考成绩陆续出炉。
这里将深圳部分学校中考喜报进行汇总,以供大家参考。(以下数据均来源网络,为家委会或个人进行统计数据,数据准确性有待考证,因此仅供参考,最终成绩以各校官方渠道为准。)
龙岗部分学校的均分,深中龙初以均分约520分龙岗头筹,龙外(本部)、科外、龙初基本在同一水平线,均分分别为497分、496.6分、495.9分。
排名前列名587分,为坪山区排名前列名,580分以上,占比2.75%;570分以上,占比18.68%;560分以上,占比37.91%。

570分以上,超过156人。

较高分590分。580分以上11人,占比5.6%;570分以上32人,占比16%;560分以上60人,占比30%。

较高分593分,590分以上2人。580分以上5人,570分以上23人,560分以上50人。

较高分596分。

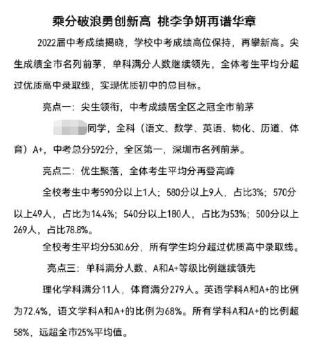
较高分592分。580分以上9人,占比3%;570分以上49人,占比14.4%。

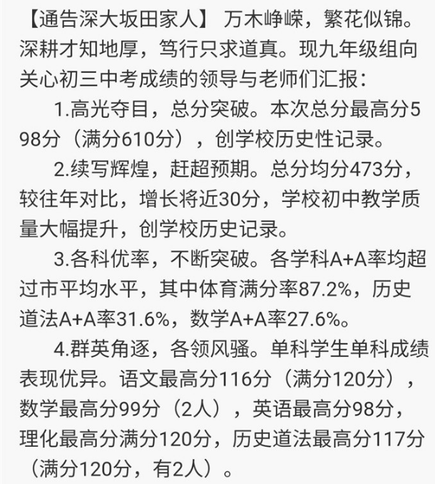
深大坂田较高分598分,总均分473分。

580分以上3人;570分以上8人;560分以上27人。

南湾总平均分480.82分,549分以上52人。

较高分586分,500分以上占比59.52%。

中考平均分496.6分(中考总分610分)。科外今年较高分590分,580分以上3人,570分以上14人,560分以上34人,549分(平均分90分)以上60人。

580分以上6人,570分以上33人。

580分以上2人,570分以上15人,560分以上47人。

580分以上3人,570分以上7人。
570人以上5人,560人以上12人。

较高分583分。

(来源:咚咚找房)
声明:本文由入驻焦点开放平台的作者撰写,除焦点官方账号外,观点仅代表作者本人,不代表焦点立场。


