深圳⇌惠州,惠坪高速环评首公示!未来将衔接到深圳第二机场?
扫描到手机,新闻随时看
扫一扫,用手机看文章
更加方便分享给朋友
近日,惠州市交通运输局公布惠城至坪山高速公路环境影响评价第一次公示。
惠坪高速,还被列入今年的广东省重点建设项目,有望今年开工建设,年度计划投资14亿元。
随着项目首次环评公示,意味着项目将进入环评报告征求意见稿编制阶段,前期工作正在稳步推进。在建设项目环境影响报告书征求意见稿形成后,还将进行第二次环评公示。
据公示资料显示,惠城至坪山高速公路为新建工程。
路线起于惠州市惠阳区惠霞高速良湖枢纽立交,终于深圳市龙岗区,与深圳外环高速公路衔接。途经惠阳区永湖镇、三和街道、秋长街道及深圳市龙岗区坪地街道等4个镇街,路线与惠霞高速、甬莞高速、惠大高速交叉。
路线长约31.387km,设桥梁15.664m/48座,隧道1360m/2座,桥隧比例约为54.24%。设置互通立交6处、服务区1处,收费站3处。
这里有一个特别值得注意的点,就是不少网友表示,惠坪高速刚好以后可以走惠霞高速(建设中)以及惠州机场高速(规划中,也在前期工作中),这样也就是说,惠坪高速有了作为深圳东部到惠州平潭机场的高速作用,深圳东部可以未来通过惠坪高速再走惠霞高速、惠州机场高速,到达惠州平潭机场。
近日,深圳市人民政府官网发布《深圳市综合立体交通网规划方案(2024 - 2035 年)》,提出共享粤港澳大湾区世界级机场群,支持惠州平潭机场打造千万级区域性枢纽机场,发挥其作为深圳第二机场的作用,与宝安机场协同发展。
2024年年初,惠州市政府工作报告就提出 “着力推进惠州千万级干线机场建设,充分发挥深圳第二机场功能”。
深圳宝安机场的位置在深圳西部,惠州平潭机场距离深圳东部区域更近,因此无论是惠州平潭机场还是惠坪高速,都将对深圳东西两个方向均有机场的新格局做出贡献。

惠坪高速的建设历程可以说是较为曲折的。
2021年6月,惠坪高速完成工可报告编制。
2022年12月方案优化,提出以惠霞-甬莞高速良湖枢纽立交为起点的方案,调整惠坪高速工可,惠坪高速一期工程里程从43.4km调整至30.5km。
2023年11月,项目名称调整为“惠城至坪山高速公路”,完成工可修编送审稿后送审。
2024年4月,惠坪高速公路项目完成工可修编。
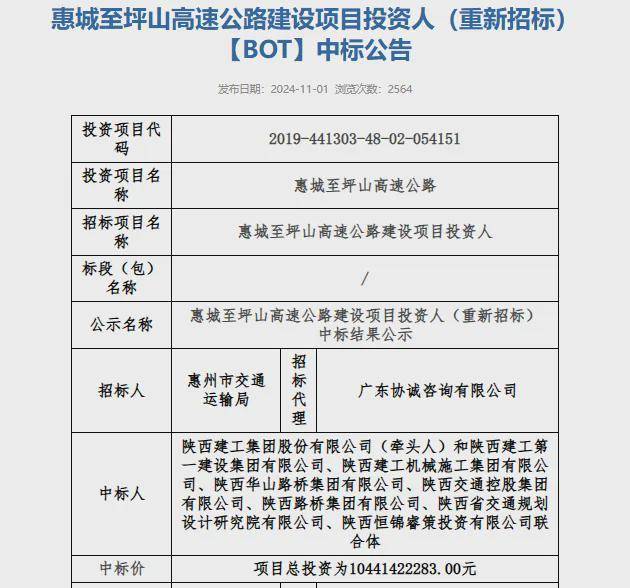
2024年11月,项目投资人重新招标,由陕建牵头,陕建一建集团、陕建机施集团、陕建华山路桥集团、陕西交控集团等企业组成的联合体中标,总投资约104.4亿。
今年1月13日,惠坪高速项目公司正式迁至惠阳区天安中心办公,标志着项目公司正式迈入实质性运作阶段。
来源:咚咚找房
声明:本文由入驻焦点开放平台的作者撰写,除焦点官方账号外,观点仅代表作者本人,不代表焦点立场。


