2019年深圳名校中考成绩排名真相,谁在进步,谁又在退步?
扫描到手机,新闻随时看
扫一扫,用手机看文章
更加方便分享给朋友
No.1 先说说各区表现
为更直观地说明问题,木子花了大约一周的时间,做了一张全市430分和420分段学生比例的排名表,全市约218所学校(含民办),只取前34名的学校。为什么是34强呢,因为34所里面基本涵盖了深圳的一些传统名校。


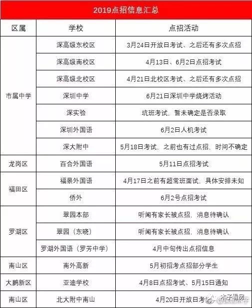
1、市属学校
没啥好说的,全市点招或者大规模点招,高分段学生比例依旧先进,深高南稍微弱一点。

2、福田
(1)总体表现稳中有进,有5所学校进入全市前34强(430或者420分以上比例),包括有明德、福外、侨外和红岭中学圆岭部,且排名相比去年均有所提前;
(2)表现最亮眼的是石厦学校,高分段比例相比去年分别提升了17名和37名(参考2018年报考人数),重回福田区属一线学校行列;
(3)其次是明德实验,高分段比例相比去年分别提升了3名和11名;
(4)福田外国语和侨香外国语表现稳定;

3、罗湖
继续没落,只有翠园东晓一根独苗,表现还算稳定,高分段保持在20名上下;
4、南山
(1)整体实力依然很强,但是退步明显,前34所学校里面仍然占了10所,数量最多,但是学校之间分化:
(2)少数学校保持稳定,比如南二外和南外文华;
(3)少数学校表现突出,比如南外大冲和育才系,尤其是南外大冲,高分段比例相比去年分别提升了24和26名,是南山今年表现最突出的学校;其次是育才系,高分段比例相比去年分别提升了5~10名!都说育才没落,今年表现让人有点意外!
(4)其他保持稳定和还有学府中学和南海中学,不上不下,30名开外;
(5)好几所学校意外大滑坡,典型的有南外高新和麒麟中学,南外高新高分段比例相比去年分别下降了16和7名,麒麟中学高分段比例相比去年分别下降了15和9名,这两所南山传统名校的滑坡让人大跌眼镜!新买了这两个学区房的朋友最近恐怕有点忐忑;


5、宝安
(1)进步较大,整体实力提升明显,进入全市前34强的有9所,接近南山,全市第二!除了大家熟知的宝安中学初中部和宝安实验学校以外,今年还增加了宝安中学集团外国语学校,宝安中学集团第二外国语(沙井)、福永中学、海旺中学、海韵中学以及民办的中英公学和富源中学。
(2)宝安中学作为一个集团,整体表现不俗,宝安中学初中部,今年成绩提升明显,420以上分数段比例相比去年分别大幅提升了18名,依然是宝安实力最强的学校;宝安中学集团外国语,今年排名前列次参加高考,430分段位列全市第14名,420分以上段全市排名12名!宝安中学集团第二外国语,位于沙井,分列全市430分段和420分段的第24和20名,其中420分段排名已经超过南山一堆传统名校,包括麒麟中学、南山实验南海中学、育才二中、育才三中、学府中学等等,参考人数也接近300人。



(3)宝中的三所学校今年表现也非常不错,进步较大的是海旺中学,高分段比例相比去年分别提升了36和25名,进入了前34强;其次是宝安实验,高分段比例相比去年分别提升了7名和26名;海韵也不错,高分段比例也在34强以内;

(4)不仅沙井,福永的福永中学进步也很大,高分段比例相比去年分别提升了32和23名!同样位于前34强以内;

6、龙华
(1)进步也很明显,整体实力有所上升,前34强里面有深高北、高峰学校和新华学校等3所学校;
(2)其中进步较大的高峰学校,高分段比例相比去年分别提升了25和28名!其次是深高北,今年排名前列次参加中考,取得了不错的成绩,但是也存在不少的争议,原因是因为有两个点招班,高分段学生绝大部分来自于这两个班,地段生表现一般,从这方面来讲,表现还不如高峰。

7、龙岗
依然只有深中龙初一根独苗,表现稳定;其他光明、坪山和盐田等区域,没什么存在感。
8、民办学校
(1)百合外国语独占鳌头,表现优秀,当然,这跟这所学校的学生来自全市点招有关,今年教育局出了新的政策,要求民办学校也必须有一定比例的地段生,并且要求百合外国语不得跨区招生,有可能对往后的成绩有一定的影响。
(2)民办学校今年表现最亮眼的要数宝安的两所学校,中英公学和富源学校,中英公学,参考人数112人,平均分411分,仅次于百合外国语,️大率(420以上)全市第三;富源中学,参考人数331人,平均分403,秒杀一堆名校,️大率(420分以上)全市第四;如果仅看这些数字,这两所学校已经算得上是深圳一流名校了!别说点招,百合外国语、深外这样也全都是点招,其他四大的优等生绝大部分也都是点招;别说人数少,南二外、南外大冲、明德实验等这些名校人数也少;别说衡水,这是初中不是高中!

No.2 传统名校为何纷纷退步?无名小卒为何能纷纷崛起?
1、无点招,不名校。绝大部分名校和民办学校,都有点招的情况,传2019年深圳名校4大录取人数:龙岗区百合外国语学校,12个点招班,录取四大211人;深圳外国语学校,12个点招标,录取四大205人 ;深圳中学初中部,6个点招班,录取四大187人;深高南校区,2个点招标,录取四大147人 ;深高北校区,2个点招班,录取四大59人;南山的学校除南二外有点招的传闻外,其他学校比如南外高新和麒麟中学都没有点招生;

2、高房价是一把双刃剑。一方面赶走了一些叫低收入的人群,提高了学生的整体素质;另一方面学区房学价格上涨到一定的高度以后,对学校的成绩影响变成负面,因为能买得起学区房的家长非富即贵,小孩的选择比较多,不只有考大学一条路,对小孩的学习督促比较佛性,导致小孩学习成绩不尽人意;

3、中低价位学区房缘何纷纷崛起?购买这部分学区房的人群以码农和白领居多,各方面处于一个比较尴尬的状态,比上不足,比下有余,渴望能更上一个台阶,也没有太多的选择,读书成了家里小孩少有或者较佳的出路,家长对小孩教育舍得投入,包括时间和金钱,所以小孩成绩相对比较好!所在学校的成绩总体也比较好。
附:
(1)表格学生人数红色字体为18年报考人数,仅供参考;
(2)表格学校红色字体代表民办学校;
(3)有些学校缺乏430或者420学生数据,所以没有相关排名,比如深高北和深圳中学没有420数据;
(4)表格“差异”一栏,红色表示进步明显,绿色表示退步明显;
来源 | 木子看房
声明:本文由入驻焦点开放平台的作者撰写,除焦点官方账号外,观点仅代表作者本人,不代表焦点立场。


