2022深圳10区中小学录取积分及房价曝光!较低3万元/平!
搜狐焦点深圳资讯 2022-08-08 09:26:46
用手机看
扫描到手机,新闻随时看
扫一扫,用手机看文章
更加方便分享给朋友
近日,深圳各区小一、初一录取积分线,陆续公布。乐有家研究组中心已汇总深圳2022年小一、初一中重点学校录取线包括福田、南山、龙华、龙岗、光明、盐田录取情况(以下录取积分数据均来源网络,数据准确性有待考证,因此…
2022年小一初一家长注意啦!
近日,深圳各区小一、初一录取积分线,陆续公布。
乐有家研究组中心已汇总深圳2022年小一、初一中重点学校录取线
包括福田、南山、龙华、龙岗、光明、盐田录取情况
并且整理重点学校近年来较低录取积分
及各区重点学校对应的房价和租金积分入学政策一览表
以供大家参考
干货满满,欢迎围观
(以下录取积分数据均来源网络,数据准确性有待考证,因此仅供参考,最终成绩以各校官方渠道为准。房价及租金来源乐有家研究中心)

福田
南山
宝安区

罗湖
光明

龙岗
龙岗 · 非大学区

龙华

坪山

盐田
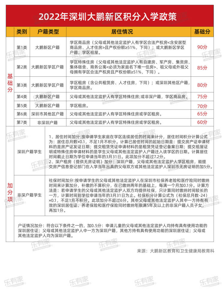
大鹏
来源:乐有家研究中心
声明:本文由入驻焦点开放平台的作者撰写,除焦点官方账号外,观点仅代表作者本人,不代表焦点立场。


