旧改大爆发!深圳7区将拆出18个住宅,宝安龙华最多
扫描到手机,新闻随时看
扫一扫,用手机看文章
更加方便分享给朋友
梳理2025年的住房发展计划你会发现,今年“城市更新”的笔墨明显着重了,从中央到地方,从政策到市场,一场浩浩荡荡的城市更新大潮正在袭来。
聚焦深圳来看,不少此前停滞的城市更新项目,像南门墩旧改今年也迎来了新的转机;还有更多新立项项目在赶来路上。
据统计,截至目前,深圳7区今年一共公示了25个旧改项目,其中18个拟居住方向旧改,未来将为市场带来更多住宅供应。
下面,一起来看看各区旧改住宅的分布~
宝安:新立项7个旧改,涉5个居住项目
随着6月5日,宝安第三批城市更新单元计划公示后,今年宝安已立项了7个旧改项目。
除了第一批次2个项目更新方向为普通工业用地外;第二、三批次5个项目均规划为居住方向。
最新公示的下山门村城市更新单元,位于燕罗街道,项目拆除范围约8.9万㎡,拟更新方向为二类居住用地、商业用地等功能。
从拆除示意图来看,项目位于陶园中英文实验学校、下山门社区公园附近。
申报主体为深圳市松联华泽置业有限公司,为深圳市华跃地产有限公司的全资子公司。
而5月23日公示的第二批计划中,4个旧改均含住宅用地。
西山城市更新单元,位于松岗街道,项目拆除范围约8.4万㎡,拟更新方向为二类居住用地、商业用地等功能。
项目紧邻广深公路,另一侧邻近西山雅苑、东方御景等住宅区。
申报主体为深圳市鸿广源投资有限公司,其中深圳市鸿荣源企业发展(集团)有限公司和深圳市广兴源投资发展有限公司分别控股60%、40%。
上头田村城市更新单元,位于松岗街道,项目拆除范围约4.9万㎡,拟更新方向为二类居住用地功能。
项目位于广深公路西侧,邻近深圳市东方小学。
申报主体为深圳市家年投资有限公司,经查询工商信息显示,该公司大股东为四川合信达置业有限公司。
朗下第一工业区片区城市更新单元,位于松岗街道,项目拆除范围约5.2万㎡,逆更新方向为二类居住用地、商业用地等功能。
项目位于京港澳高速东侧,宝安江边公园、崇文学校附近。
申报主体为深圳市朗下股份合作公司。
沙二西环路片区城市更新单元,位于沙井街道,项目拆除范围约9.6万㎡,拟更新方向为二类居住用地、新型产业用地等功能。
从拆除示意图来看,项目为目前蚝乡路沙二工业区、沙二西环新村范围。
申报主体为深圳市沙井沙二股份合作公司。
罗湖:新立项4个旧改,涉2个居住项目
罗湖目前已发布了两批次城市更新计划,其中5月底第二批次1个项目,为向西商业大楼小体量商业用地;
4月7日立项的3大旧改,其中有2个是涉居住方向的。
中粮物流产业园城市更新单元,位于清水河街道,项目拆除范围约11.4万㎡,拟更新方向为工业、居住等功能。
从拆除示意图来看,项目目前为信隆综合楼、中粮冷藏、铭基食品有限公司等一带。
申报主体为中粮地产集团深圳房地产开发有限公司,大悦城控股集团股份有限公司持股100%。
红岗西村城市更新单元,位于清水河街道,项目拆除范围约7.3万㎡,拟更新方向为居住、商业等功能。
项目位于泥岗东路与红岗路交汇处,罗湖实验学校附近。
项目申报主体为清水河街道办事处。
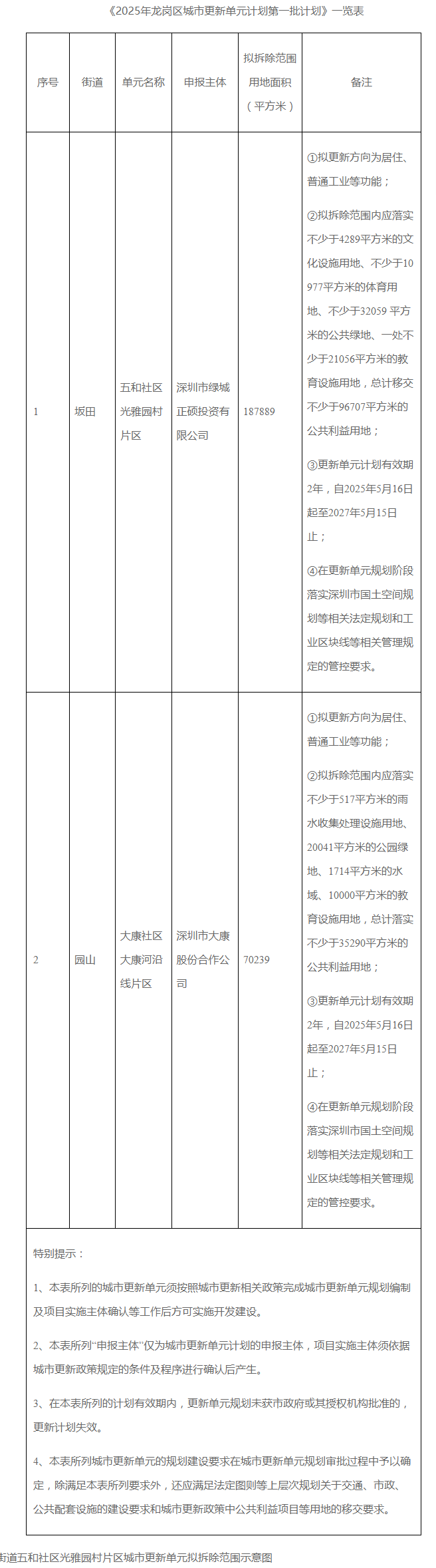
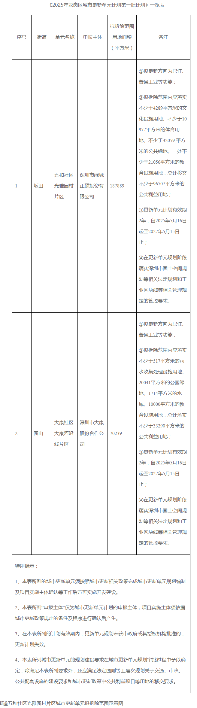
龙岗:新立项2个旧改,均拟居住方向
5月中旬,龙岗发布了2025年首批城市更新单元计划,新立项2个旧改项目,一个位于坂田,一个位于园山,且拆除范围都较大。
这2个旧改更新方向均含住宅,且分别规划有2.1万㎡和1万㎡的教育设施用地,未来建成后将为片区提供较为充沛的学位。

五和社区光雅园村片区城市更新单元,位于坂田街道,项目拆除范围约18.8万㎡,拟更新方向为居住、普通工业等功能。
项目位于五和大道东侧,万科第五园西侧,坂田创意园北侧,整体拆迁范围较大。
申报主体为深圳市绿城正硕投资有限公司,该公司由浙江绿城珅业房产建设管理有限公司、深圳市汇德创富投资管理有限公司、深滨房地产开发(深圳)有限公司、深圳鹏泽万鸿投资有限公司分别持股51%、18.13%、16.17%、14.7%。
大康社区大康河沿线片区城市更新单元,位于园山街道,项目拆除范围约7万㎡,拟更新方向为居住、普通工业等功能。
从拆除示意图来看,项目位于深圳眼镜公园北侧,沿河拆除重建。
申报主体为深圳市大康股份合作公司。
龙华:7个旧改涉5个居住项目
龙华今年的城市更新推动力度较大,截至日已经发布了三批城市更新单元计划(草案)。
其中,1月、3月分别发布一批计划(草案),涉1个居住项目和1个工业项目;5月第三批计划(草案)4个项目均涉居住用地。
4月,《龙华区城市更新单元计划第一批计划》正式发布,共涉3个项目,除了前两批草案有公示的项目外,增多了1个普通工业功能的项目。

也就是说,龙华前两批城市更新计划(草案)中,仅有位于龙华民治的民乐路片区城市更新单元为居住功能。
拟拆除范围87684㎡,申报主体深圳市龙华区民治街道办事处、深圳市天珉房地产开发有限公司。
根据规划,项目用于城市基础设施、公共服务设施、政府公益性项目用地总面积应≥30092㎡(含≥5412㎡义务教育设施用地)。
民乐路片区城市更新单元共涉三个地块。
其中一地块现状为天健华里酒店、榕苑、白石龙2区部分城中村等;一地块现状为粤通综合楼、民乐山庄二期、民乐新村商住楼;另一块则位于保利招商龙誉花园对面。

5月7日龙华公示第三批城市更新单元计划(草案),公示4个城更新单元。

松元厦向西片区城市更新单元拟拆除该范围154731㎡,拟更新方向为居住、商业等功能。申报主体为深圳市圣大房地产有限公司。
根据规划,范围内用于城市基础设施、公共服务设施、政府公益性项目用地总面积应≥54200㎡(含一处45班九年一贯制学校用地)、不少于12班的幼儿园2所。
项目个临近地铁4号线松元厦地铁口,现状为大布新村和松元厦向西新春,西侧地块临近观澜中学,东侧地块位于奥宸观壹城北侧。

牛湖南片区城市更新单元拟拆除范围823084㎡,拟更新方向为居住、商业、新型产业、普通工业等功能,是龙华区规模最大的城市更新单元之一。申报主体为深圳市牛湖新城房地产开发有限公司(鸿荣源旗下)。
根据规划,覆盖区域应落实用于城市基础设施、公共服务设施、政府公益性项目≥254666㎡用地。
牛湖南片区城市更新单元位于观澜街道高尔夫大道南侧,临近地铁4号线牛湖站,临近观澜湖,生态资源丰富。

庙溪老村片区城市更新单元拟拆除用地面积51411㎡,更新方向为居住、普通工业等功能。项目申报主体为深圳市欣吉成投资有限公司。
根据规划,项目城市基础设施、公共服务设施、政府公益性项目用地总面积应≥17570㎡(含≥9000㎡的义务教育用地一处)、不少于9班幼儿园一所。
项目周边有在售新盘澜湖时代,项目距离周边在建的地铁口稍远,配套方面短期内有所欠缺。

山咀头城市更新单元拟拆除用地51433㎡,更新方向为居住、商业等功能,申报主体为深圳喜悦山置业发展有限公司。
根据规划,项目用于城市基础设施、公共服务设施、政府公益性项目用地总面积应≥18000㎡(含一处≥9000㎡义务教育用地一处)、一所幼儿园≥12班幼儿园。
项目现状为山咀头,临近地铁4号线龙华站。

坪山:新立项2个旧改,涉1个居住项目
截至发稿,坪山已公示两批城市更新单元计划,共2 个项目。
第一批公示的阿尔法特地块城市更新单元为工业用途。
第二批公示的主力工业区及宿舍片区城市更新单元更新方向为普通工业、居住等功能。申报主体主力实业(深圳)有限公司。
主力工业区及宿舍片区城市更新单元你拆除范围用地面积173760㎡。
项目临近在建地铁19号线南布站,周边有坪山河、燕子岭公园等生态资源。

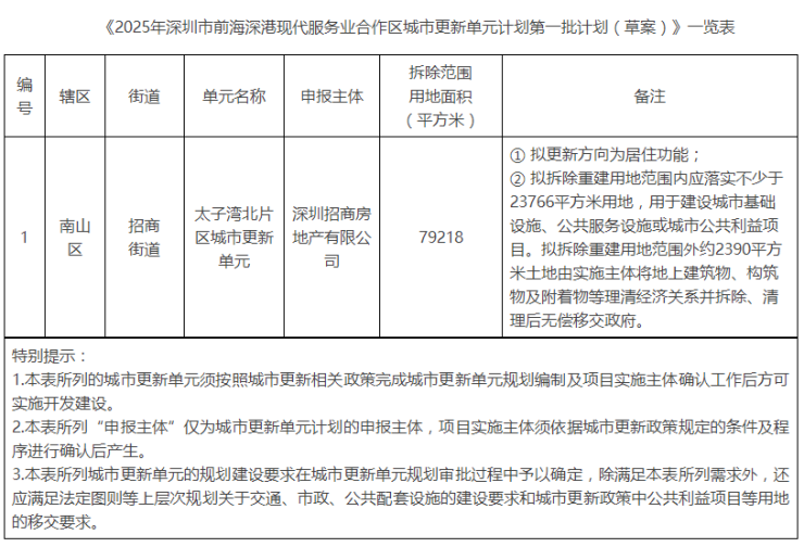
前海:新立项1个旧改,拟居住方向
6月4日,前海管理局公示今年第一批城市更新单元计划第一批计划(草案)。
本批计划涉1个项目:太子湾北片区城市更新单元。

太子湾北片区城市更新单元位于招商街道,拆除范围用地面积79218㎡,拟更新方向为居住功能,深圳招商房地产有限公司为申报主体。
根据规划,项目用于城市基础设施、公共服务设施或城市公共利益项目面积应≥23766㎡。
太子湾北片区城市更新单元位于招商街道兴海大道与南海大道交汇处东北侧,北侧是鲸山觐海别墅区,东侧靠育才教育集团山海学校,临近地铁2/8号线蛇口港站。

大鹏:计划调整2个旧改,均为居住项目
大鹏今年发布两批城市更新单元计划,涉2个项目,均为居住等方向。
横头、双伍村城市更新单元位于葵涌街道办,拆除用地面积101924㎡,拟更新方向为居住、商业等功能。申报主体为深圳市祥华置业发展有限公司。

项目临近在建地铁32号线葵涌站,临近还有深惠城际大鹏支线葵涌站。

溪涌片区城市更新单元,拆除范围用地面积245647㎡,拟更新方向为居住等功能。

更新范围如下:

声明:本文由入驻焦点开放平台的作者撰写,除焦点官方账号外,观点仅代表作者本人,不代表焦点立场。


