总投资超3万亿元!深圳2025年798个重大项目清单出炉
扫描到手机,新闻随时看
扫一扫,用手机看文章
更加方便分享给朋友
近日,深圳市发展和改革委员会印发《深圳市2025年重大项目计划》(以下简称计划)。
计划共安排重大项目798个,总投资约3.15万亿元,其中建设项目679个,年度计划投资3076.4亿元。
这里我们来盘点一下与“民生”相关的网友关注比较高的2025年重大项目:(以下仅为部分截图内容,全部清单内容请查看相关部门官网公告)
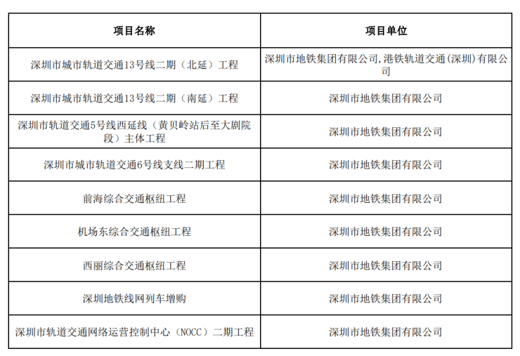
轨道交通项目非常多,包括:
铁路包括深圳枢纽新建西丽站、新建深茂铁路深圳至江门段、深汕铁路等。
城际线路包括穗莞深城际(深圳机场至前海段)(前海至皇岗口岸段)、深大城际、深惠城际、深惠城际大鹏支线。
地铁包括15号线、17号线一期、19号线一期、20号线一期、22号线一期、25号线一期、27号线一期、29号线一期、32号线一期、16号线二期、8号线三期、11号线二期、13号线、13号线二期北延、13号线二期南延、5号线西延、6号线支线等。
枢纽工程包括西丽综合交通枢纽工程、机场东综合交通枢纽工程、前海综合交通枢纽工程、五和综合交通枢纽工程、坪山综合交通枢纽工程等。
道路方面,包括外环高速深圳段、深圳外环高速深圳段三期、沈海高速荷坳至深圳机场段改扩建、惠延高速深圳段改扩建、春风隧道工程等。
另外,还有新皇岗口岸的联检大楼和综合业务楼。






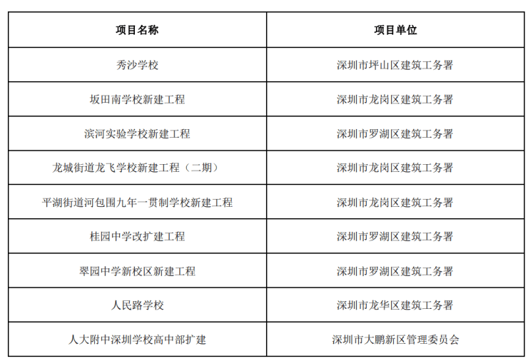
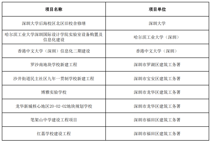
学校建设项目数量也不逊于交通建设项目。
大学方面,包括深圳海洋大学(一期)、深圳理工大学、深圳音乐学院、南方科技大学医学院、南方科技大学半导体学院、香港中文大学(深圳)医学院、天津大学佐治亚理工深圳学院、深圳职业技术大学深汕校区。
高中方面,包括坪山高中园(综合高中)、深圳第25高中、深圳第28高中、深圳第29高中、深圳第30高中、深圳第31高中、深圳第32高中、深圳第35高中、深圳第36高中、深圳第38高中、桃花源学校(高中)、罗湖外国语学校全寄宿制高中、人大附中深圳学校高中部扩建、深圳市高级中学中心校区(南)改扩建。
九年义务阶段学校,包括坂田南学校、桂园中学改扩建、前湾十单元九年一贯制学校、妈湾十九单元九年一贯制学校、光明区楼村第四学校(暂定名)建设工程等。






医疗方面,深圳今年也列入了不少重大项目。
包括:香港大学深圳医院二期项目、中国医学科学院阜外医院深圳医院(深圳市孙逸仙心 血管医院)二三期、中国医学科学院肿瘤医院深圳医院改扩建二期、中山大学附属第七医院(深圳)二期、南方医科大学深圳医院二期工程;
深圳市第二人民医院改扩建工程(一期)、深圳市第三人民医院改扩建工程(二期)、深圳市人民医院宝安医院、深圳大学总医院二期建设、深圳市眼科医院二期工程、深圳市第三儿童医院等。





棚改方面,包括海关草埔生活区片区、船步街片区、清水河重点片区、边检总站二大院、南华村、华富北片区、南山区龙辉花园、龙联花园、宝安区庆宜华苑片区、罗湖“二线插花地”等项目。
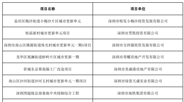
城市更新方面,包括龙岗区平湖街道山厦旧村、罗湖区东门街道湖贝统筹片区、福田区景田南区华泰小区、上沙村、龙华区观湖街道观城第一期、光明楼村社区狮山工业园土地整备利益统筹项目留用土地、蔡屋围城市更新统筹片区二期、桂庙新村、宝安新桥东重点城市更新项目、车公庙泰然工业区第一更新单元二期等项目。





文体设施这块,纳入深圳今年重点项目的有深圳冰雪文旅城、乐高乐园深圳度假区乐园区域、深圳歌剧院、深圳博物馆自然馆、前海博物馆等。



这里还可以看到,深圳湾超级总部基地不少项目纳入了2025年的重点项目,包括:
联泰超总湾国际中心、C塔及相邻地块项目、安和一号项目、京东集团深圳总部、恒力集团深圳湾超级总部基地、招商银行全球总部大厦、中信金融中心、欧珀国际总部项目等。



深圳市2025年中大项目清单:https://fgw.sz.gov.cn/attachment/1/1556/1556017/12058410.pdf
整理:咚咚找房
声明:本文由入驻焦点开放平台的作者撰写,除焦点官方账号外,观点仅代表作者本人,不代表焦点立场。


