宝安沙井挂牌一宗商业用地,起始价6.21亿,竞买价可分期付款
扫描到手机,新闻随时看
扫一扫,用手机看文章
更加方便分享给朋友
7月18日上午,深圳公共资源交易中心挂牌了一宗商业用地,土地面积101763.59㎡,建筑面积330701㎡,使用年限40年,起始价6.21亿,计划8月18日出让。
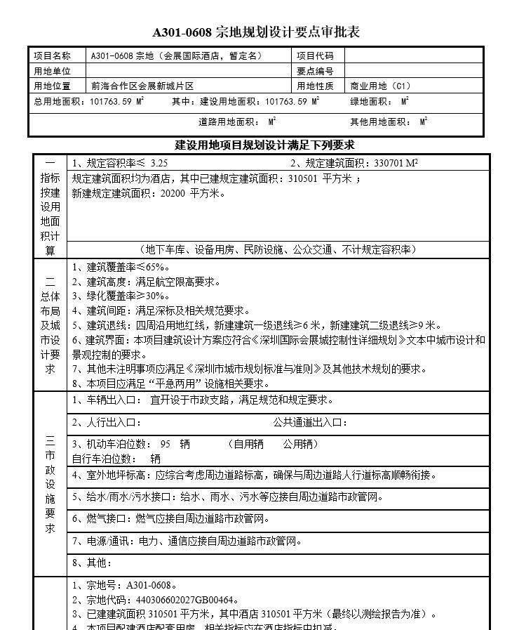
地块位于宝安区沙井街道,深圳国际会展中心旁,从现在来看,是已经建成的深圳市湾区会展国际酒店。

根据出让条件显示,本公告出让宗地为“平急两用”设施带建筑物出让项目,其中已建规定建筑面积310501平方米,具备条件时在保障总建筑面积不变的前提下,允许对地上已建建筑进行拆改建,并应满足改扩建相关规定及要求。
本公告出让宗地地上建(构)筑物 资产评估价值为人民币28.04亿,竞得人应在成交后与深圳市宝安区财政局(以下简称宝安区财政局)签订 《 会展 北 国际酒店建筑物出让合同书》
本 公告出让宗地地上建筑物限整体转让,允许补缴地价后以栋为单位进行转让。同时须自《出让合同》签订之日起 1年内开工,3年内竣工。
值得一提的是,竞买人可以选择一次性付款,也可以选择分期付款。其中,选择一次性缴纳土地出让价款的, 土地价款应自开具《缴款通知书》之日起15个工作日内一次性付清;选择分两期缴纳土地出让价款的,应自开具《缴款通知书》之日起 15个工作日内,按不低于土地出让价款50%的比例缴清第一期土地出让价款,自签订《出让合同》之日起1年内缴清第二期土地出让价款,第二期土地出让价款利息按照《出让合同》签订之日中国人民银行授权全国银行间同业拆借中心公布的一年期贷款市场报价利率计收。
根据规划设计要点,本商业用地规定容积率≤3.25,规定建筑面积约33万㎡,均规划为酒店,其中已建规定建筑面积310501㎡,新建规定建筑面积20200㎡。
声明:本文由入驻焦点开放平台的作者撰写,除焦点官方账号外,观点仅代表作者本人,不代表焦点立场。


