起始挂牌价15.54亿元!龙华今年第4宗宅地拟于8月8日出让
扫描到手机,新闻随时看
扫一扫,用手机看文章
更加方便分享给朋友
今天(7月7日),龙华今年拟出让的第4宗宅地曝光!
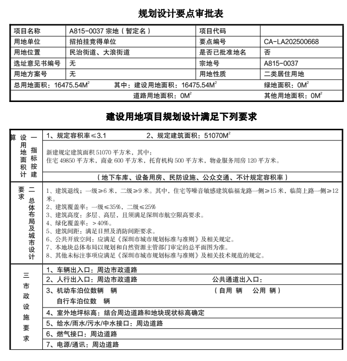
日前,深圳公共资源交易中心公示,拟于2025年8月8日15时出让龙华A815-0037宅地,宗地土地面积16475.54㎡,挂牌起始价15.54亿元。

该出让公告期自2025年7月7日至2025年7月26日,挂牌期自2025年7月27日至2025年8月8日15时止。
出让条件参照“价高者得”、自《出让合同》签订之日起1年内开工,4年内竣工等。
根据规划设计要点,地块规定容积率≤3.1,规定建面51070㎡,其中住宅建面49850㎡、商业600㎡(允许分割转让);托育机构500㎡(产权归政府,由竞得人建成后无偿移交)、物业服务用房120㎡。

龙华A815-0037宗地位于龙华福龙路与简上路交汇处东北角。地块周边有卓越柏奕府、长城里程家园、中海汇德里、莱蒙国际大厦等小区,相邻有简上体育综合体等配套,距离地铁4号线上塘站C出口步行距离约850米(地图测距)。

值得一提的是,地块位于A815-0036地块(拟于7月30日出让)南侧。南北两宗地原属[龙华新城核心地区]法定图中01-013地块,分成两宗地出让。后续01-08宅地也极有可能在今年出让。

龙华A815-0036地块、A815-0037两宗地的起拍价分别是19.06亿元、15.54亿元,合计共34.6亿元。这两宗地会不会被同一家房企拿下做连片开发呢?
声明:本文由入驻焦点开放平台的作者撰写,除焦点官方账号外,观点仅代表作者本人,不代表焦点立场。


