租金涨幅不得超过5%,深圳房东要哭了?
扫描到手机,新闻随时看
扫一扫,用手机看文章
更加方便分享给朋友
“建议年度租金涨幅率控制在5%以内。”
近期召开的会议上,58同城董事长兼CEO姚劲波的两会建议案引发了社会的热烈讨论。
他建议,进一步保护承租人合法权益,明确稳定租房价格,把年度租金涨幅率控制在5%以内,加强对中介租金价格的监测和检查。
对于姚劲波的相关建议,网上观点不一。
有人认为市场租金价格已经逐步在降了,该建议缺少实际操作空间;也有人认为,房租是市场经济行为,不应该一刀切。
作为租客的你是怎么看待这个“建议”的呢?深圳的房租水平又是怎样一个情况呢?
姚劲波在会上披露的数据,2024年全国租房人口已达2.4亿,预计2025年将接近3亿。
庞大的租房族中,年轻人成了主力军。住建部调研显示,全国70%的新市民和青年人都选择租房住。
但这部分群体中房租在收入的占比很高,尤其是“北上广深”等城市,租房难,租金贵等问题较为突出。
“年前因为200块钱租金没谈拢,一气之下,我炒了房东。”
“深圳关外的农民房租金越来越离谱了,再加点钱,我感觉都能进福田了。”
“从一房一厅,换去了单间,租金再涨下去,深圳真呆不下去了。”
社交网络上,“深漂族”吐糟租金贵的例子,比比皆是;但也有房东现身说法:
“为了让租客配合中介带客户看房,今年我们主动降租了10%,生怕租客连夜搬走。”
“租客要跟我们签8年长期合约,还要承诺承租期不涨租,不想太麻烦,最后也同意租了。”
不同群体感知租金变化或存在差异,但市场给出的数据均显示,2024年全国大部分城市的租金水平是降了。
中指研究院统计,2024年1-11月,全国50城住宅平均租金累计下跌2.72%,其中一线城市住宅平均租金累计下跌2.29%。
聚焦到深圳来看,2024年的年平均租金为74.4元/㎡/月,甚至低于2018年77.6元/㎡/月的租金水平,创下了近7年新低。
个人房源租金方面,克而瑞长租监测数据显示,2024年深圳10区集体下跌,从0.46%到7.46%不等,其中宝安区降幅最大,租金同比7.46%。
目前而言,房租还是以市场化为主,即便未来用行政手段控制租金涨幅,也不会是一蹴而就的事情。
如果长期租房,又不想被房东随意拿捏,建议深圳租客可以考虑保租房,找ZF做房东,安全又稳定!
深圳保租房于2024年年底首次推出,至今已经面向个人配售了超6500套房源,租金最低13.8元/㎡/月。
就在今天(3月6日),深圳新一批保租房已经正式上线,位于大鹏的400套保租房源配租,租金15元/㎡/月,这也是深圳推出的首个区级保租房。

保租房,以前只面向企业配租,再由企业租给员工,从2023年新规执行后,个人也有机会认租保租房。
2023年8月1日,深圳执行《深圳市保障性租赁住房管理办法》,将保租房“以小户型为主,限定租金水平,面向符合条件的新市民、青年人、各类人才租赁。”旨在解决年轻新深圳人住房难的问题。
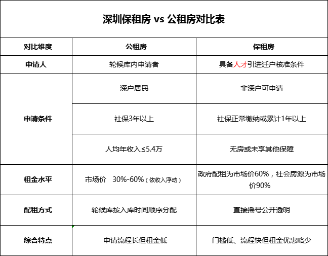
深圳的租房党想必之前都了解过公租房,相比当下热门的保租房,这两者有什么差异呢?
综合来说,保租房对申请人的学历有一定的要求,申请形式更灵活(无需轮候),申请条件更宽松(体现在户籍和社保等方面),配租方式更直接等对新市民更友好。
相应的,租金比公租房的高一些,政府配租房源为市场价60%,社会房源则是市场价90%左右。

值得注意的是,政府配租的保租房中,又分为市级、区级,两者申请条件又有差异。
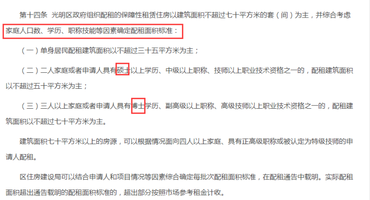
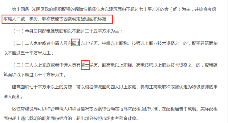
目前,光明、大鹏已经公示了本区保租房认租条件,在市级条件的基础上有新的补充调整。
比如,光明以家庭人口数、学历、职业技能等条件确定配租房型大小,学历/职称越高可以不考虑家庭人口数申请面积更大的房型。

大鹏则以户籍、社保情况作为条件,将认租群体分成三队列,具有大鹏户籍、累计缴纳3年及以上社保的群体属于具有优先级的第一队列;申请条件的社保缴纳年限需1年以上。

了解了保租房的申请条件,保租房的供应量也是大家非常关心的问题。
2023年年初,深圳官宣“十四五”期间计划筹建保障性住房从原目标54万套(间)提高到不少于74万套(间),增加的20万套(间)全部在保租房上,原计划筹建的40万套保障性租赁住房目标提高到60万套。
接下来,深圳将迎来保租房的海量供应。据网传,2025年将有35个政府配租项目待推出,总房源量约20797套。(具体以官方具体配租公告为准)
声明:本文由入驻焦点开放平台的作者撰写,除焦点官方账号外,观点仅代表作者本人,不代表焦点立场。


