限高80米!前海宅地挂牌了,起始价11.58亿!
扫描到手机,新闻随时看
扫一扫,用手机看文章
更加方便分享给朋友
前海宅地挂牌了!
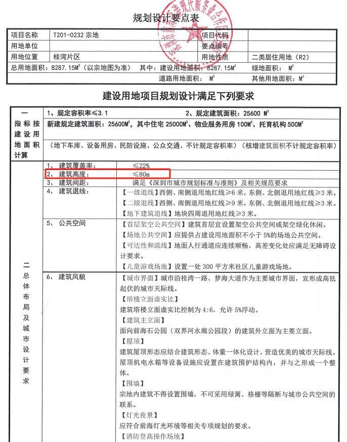
6月13日,深圳公共资源交易中心上架了位于前海合作区南山街道枢纽一街北侧的T201-0232宗地,土地面积8287.15㎡,建筑面积25600㎡,容积率3.1,土地用途为二类居住用地。
地块起始价为11.58亿元,出让宗地按照“价高者得”的原则确定竞得人,拟于7月14日15:00:00出让。

本公告出让宗地住宅建面25000㎡,全部普通商品住房,并允许分割转让;另有配套的物业服务用房100㎡,归全体业主共有,不得转让;托育机构500㎡,建成后交由南山区政府或其指定机构。项目机动车停车位254个,自行车车位141个。
另外,值得注意的是,该地块规定建筑高度≤80米,是近年来土拍中限制建筑高度最低的一宗地块,预计建成20多层的低密度住宅。
前海T201-0232宗地具体位于桂湾一路、枢纽一街、梦海大道围合区域。
地块西侧是前几年出让的限价住宅深业云海湾(2023年入市,均价9.2万/㎡)、天健悦湾府(2022年入市,均价9.7万/㎡)、天健悦桂府(2021年入市,均价10.3万/㎡)等小区,整体居住环境较佳。

目前项目西侧为净地,以及建设中的前海国际枢纽中心,景观视野暂不受影响,能看海景。
配套方面,较为靠近前海湾地铁站,目前这里可换乘1/5/11号地铁线,未来前海国际枢纽中心建成后,还可以换乘穗莞深城际、规划港深西部铁路。
休闲方面,项目直线距离1公里范围可至前海运动公园,该公园目前与欢乐港湾、前海石公园、桂湾公园实现了4园连通。
商业方面,除了前海片区的山姆会员旗舰店、万象前海之外,还可以去往欢乐港湾、宝中壹方城等,周边商业体量较为可观。
声明:本文由入驻焦点开放平台的作者撰写,除焦点官方账号外,观点仅代表作者本人,不代表焦点立场。


