破防!中心城市,地铁申报也被限了
扫描到手机,新闻随时看
扫一扫,用手机看文章
更加方便分享给朋友
01
中心城市,地铁申报也受限了
种种证据表明,地铁门槛被整体性抬高了,就连中心城市,地铁申报也没那么容易了。
证据来源于宁波、福州、深圳、广州传来的消息。
宁波方面:
去年11月份有网友在宁波民生e点通问政平台咨询关于地铁四期规划申报事宜。
宁波市发改委明确回答:
根据国家关于城市轨道交通的最新政策要求,目前我市申报第四期建设规划的条件尚不成熟。下步,我们将严格按照新政要求,持续推进第四期建设规划前期研究,扎实做好各项准备工作,待达到报批条件后再行上报,具体上报时间尚无法确定。

此外,还有传言,GDP、财政收入等门槛也大幅提高。GDP需要过万亿,财政收入需要过千亿。

不过,该文件至今没有官宣。
不过,可以肯定一点的是,从2018年地铁门槛抬高之后,七八年过去了,地铁申报门槛肯定会提高,尤其是地方债务问题突出的当下。
往后,尚无地铁的城市,基本没资格申报。一大波有地铁的城市,也会在门槛抬高之后,失去资格。
总而言之,未来还能申报新一轮地铁的城市,会少之又少。
事实也是如此,从2022年南通开通地铁至今,没有诞生新的地铁城市。地铁城市已经进入了存量时代。
地铁门槛不断收紧,就连中心城市都被受限,背后的原因并不复杂,就一个字:钱。
受房地产调整影响,地方财政捉襟见肘,地方债问题更加突出。
而地铁本身又是个吞金兽,不仅建设费用高昂,运营费用、维护费用也都是一笔不小的开支。
很多城市的地铁集团之前依靠房地产业务,还能有利润产生,但最近一些年,房地产陆沉,就连之前依靠房地产业务大赚特赚的地铁利润王深圳地铁,如今也受房地产(万科)拖累而亏了个底儿朝天。
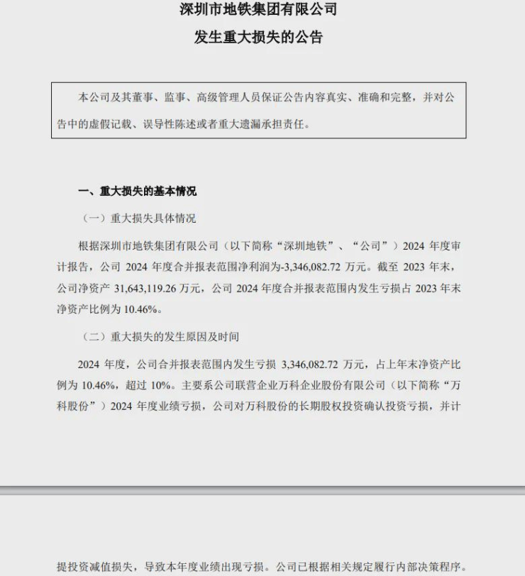
去年深圳地铁发布的公告显示:
截至2024年末,深铁集团合并报表范围内发生亏损334.6亿元,占上年末净资产比例为10.46%,超过10%。

一年亏损334.6亿元是个什么概念?相当于一天亏损9167万元。
此外,根据深圳地铁过往财报来看,2019年~2023年,深铁集团分别实现净利润116.67亿元、111.02亿元、28.90亿元、8.66亿元、7.89亿元。
五年的利润总额为273.14亿元。
一年的亏损比过去五年赚得还多。
亏损并不可怕,毕竟地铁和城市是一体的,大可以失之东隅收之桑榆。
也即,地铁本身不赚钱,但它带来了民生便利,提升了流动效率,这其中产生的经济效益可以填补地铁本身的亏损。
换句话说,只要地铁产生的经济效益能弥补地铁本身的亏损,对于能够负担得起的大城市来说,多多益善。
但是,最近这些年,宏观大环境改变,地方债问题突出,让很多城市的财政捉襟见肘。
再叠加人口形势转变,普通地市如果也修建地铁,财政与负债可能会被严重制约。
于是,2024年8月26日,财政部、住建部、工信部、公安部、交通部、水利部联合发布了《市政基础设施资产管理办法(试行)》的通知。
在《办法》的第13条,明确提出:
政府投资建设的市政基础设施资产应当依法严格履行基本建设审批程序,落实资金来源,加强预算约束,防范政府债务风险。严禁为没有收益或收益不足的市政基础设施资产违法违规举债,不得增加隐性债务。

意思很明确,以后地方政府不能违规举债来建设没有收益或者收益不足的基础设施。
一边要推进城市群、都市圈轨道交通建设,一边则是地方城市债务问题突出、财政吃紧,核心城市的地铁延伸,是两全其美的办法。
在化债成为地方城市头等大事的背景下,尽管高铁建设仍在大力推进,但另一边也抬高了门槛。
2021年国家发改委、交通部、国家铁路局、中国国家铁路集团四部门联合发布了《关于进一步做好铁路规划建设工作的意见》,其中明确:
严格控制建设既有高铁的平行线路,既有高铁能力利用率不足80%的,原则上不得新建平行线路。新建铁路项目要严格按照国家批准的规划实施,规划内项目不得随意调整功能定位、建设时序和建设标准,未列入规划的项目原则上不得开工建设。
此外,当年的文件还规定:
第一,规划建设贯通省会及特大城市、近期双向客流密度2500万人次/年以上、中长途客流比重在70%以上的高铁主通道线路,可采用时速350公里标准。
第二,规划建设串联规模较大的地级以上城市、近期双向客流密度2000万人次/年以上、路网功能较突出的高铁线路,可预留时速350公里条件。
第三,规划建设近期双向客流密度1500万人次/年以上的高铁区域连接线,可采用时速250公里标准。
第四,规划建设城际铁路线路,原则上采用时速200公里及以下标准。
也就是说,串联省会或特大城市及以上的线路,时速按照350公里设计。串联较大地市,时速可以预留350公里。串联普通地市,时速按照250公里的动车设计。串联临近城市的城际铁路,则时速需要低于200公里。
今年年初,城际铁路的门槛也抬高了。
1月份,国家发改委发布《关于推进城际铁路健康可持续发展的意见》。
这份文件,给城际铁路划定了新的门槛,同时堵住了一些漏洞,将很多城市挡在了修建城际铁路的资格之外。

《意见》强调:
1、城际铁路主要连接城市群内中心城市及城区常住人口50万以上的大中城市;
2、优先支持京津冀、长三角、粤港澳大湾区、成渝地区双城经济圈等经济活跃、人口聚集度高的重点城市群规划建设城际铁路。严禁以城际铁路名义变相建设高速铁路、城市轨道交通项目。
3、新建城际铁路近期双向客流密度不低于1500万人次/年,设计速度一般为每小时120-200公里。
4、避免过度超前或重复建设。对于项目开通运营5年后、双向客流密度仍未达到预期指标50%的,以及项目开通运营10年后未实现现金流平衡的地区,暂停审批(核准)新建城际铁路项目。
5、严格控制债务风险。地方政府严格落实政府支出责任,建立透明规范的城际铁路建设、运营、维护资金投入长效机制。新建城际铁路项目资本金比例不应低于50%,对违规举债融资或未落实偿债及运营补亏资金来源的项目,一律不得审批(核准)。债务高风险地区不得新增地方政府债务用于新建城际铁路项目。
6、严禁以城际铁路名义变相建设高速铁路、城市轨道交通项目。

上海、北京的运营里程都已突破900公里,广州、成都、深圳、武汉、杭州等城市也纷纷进入500公里级别。
各类地铁城市总运营里程突破10000公里。

这是一场典型的“基础设施竞赛”。
对城市来说,地铁不仅意味着交通能力,更意味着城市能级、人口吸引力和土地价值。很多城市把地铁当作城市扩张的骨架:
地铁修到哪里,开发就跟到哪里,人口就涌向哪里。
但现在,这个阶段正在结束。
原因其实很简单:
该有地铁的城市基本都有了,不该有的城市也越来越修不起了。
从人口结构来看,中国已经进入人口负增长时代。
中心城市的增量也大不如从前,人口增长放缓意味着城市客流增长空间也在收窄,而轨道交通却是典型的“重资产+长期回报”项目,一旦客流不足,财政压力会非常巨大。
从财政角度来看,地方政府的投资逻辑也正在发生变化。
过去十多年,很多城市依靠土地财政与房地产开发来反哺基础设施建设,形成了“地铁+土地开发”的经典模式。
但随着房地产进入深度调整阶段,这一模式正在失去支撑。
看看这几年全国卖地收入跌幅就明白了。
去年的卖地收入41518亿元,相比于2021年的高点,腰斩不止。

没有土地出让收入兜底,地铁建设和运营的巨大成本就会被直接暴露出来。
因此,在“后地铁时代”,中国城市轨道交通的发展逻辑会发生三个明显变化。
第一,从“拼里程”转向“拼效率”。
过去城市比的是谁修得多、谁修得快,但未来更重要的是客流强度、换乘效率以及运营水平。
像北京、上海、广州、深圳这样的超大城市,未来新增线路的重点将更多集中在补短板和提升网络密度,而不是无序外扩。
第二,从“全面铺开”转向“核心都市圈”。
未来轨道交通建设的重点,不再是单个城市,而是城市群和都市圈内部的通勤网络。
比如长三角、粤港澳大湾区、京津冀、成渝地区等区域,通过城际铁路、市域铁路与地铁形成一体化网络,让轨道交通承担都市圈通勤骨架。
第三,从“建设时代”转向“运营时代”。
当全国地铁里程突破万公里之后,真正的挑战其实才刚刚开始。
未来几十年,大量线路将进入密集维护、更新与运营周期,车辆更新、线路维护、信号系统升级等都需要持续投入。
换句话说,中国轨道交通接下来要面对的,不只是“建得起”,更是“养得起、用得好”。
从这个角度看,地铁门槛提高,其实并不完全是坏事。
当审批趋严之后,城市会更加理性地评估人口规模、客流需求与财政能力,避免盲目上马项目。
对真正具备人口密度和经济实力的中心城市来说,轨道交通仍然会持续建设,但节奏会更加稳健。
某种意义上说,中国城市轨道交通正在完成一次历史性的阶段转变:
从高速扩张的“地铁时代”,进入精细运营的“后地铁时代”。
未来十年,中国或许仍会有新的线路不断开通,但那种动辄上百公里、城市之间竞相申报的景象,已经很难再出现了。
轨道交通不再只是城市扩张的工具,而会逐渐回归其本质,也即服务城市运行效率的一项公共基础设施。
来源:城市财经 作者:余飞
声明:本文由入驻焦点开放平台的作者撰写,除焦点官方账号外,观点仅代表作者本人,不代表焦点立场。


