深圳住宅用地供应大减60%,明年会不会无新房可买?
扫描到手机,新闻随时看
扫一扫,用手机看文章
更加方便分享给朋友
深圳2025年首宗将出让的宅地上架了!
12月18日,深圳公共资源交易中心正式发布龙岗大运中心G01045-0200宗地公示挂牌公告。
宗地公示期自2024年12月18日至2025年1月6日,挂牌期自2025年1月7日至2025年1月16日15时止,即地块将于2025年1月16日15时出让。

地块为纯商品住房用地,按照“价高者得”的原则确定竞得人,意向竞买人须承诺提供“交房即发证”服务。
01
2025年深圳首宗宅地
起拍价17.99亿元
根据公告,出让宗地住宅部分为普通商品住房,按照“价高者得”的原则确定竞得人。
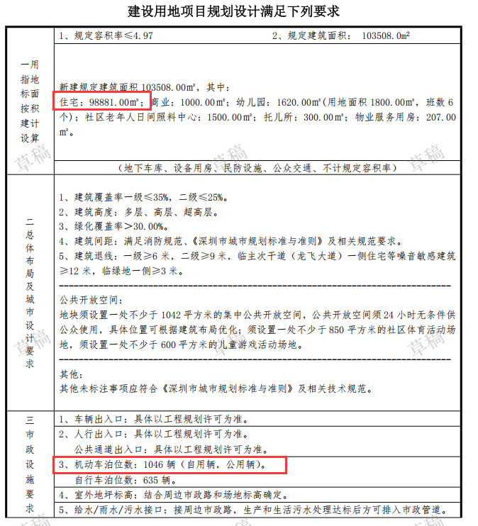
地块土地面积20838.77㎡,规划建面约103508㎡,出让起始价17.99亿元,竞价增幅500万元。

根据宗地建设用地规划设计,容积率≤4.97,规划有住宅98881.00㎡;商业1000㎡;幼儿园1620.00㎡(6班);及社区老年人日间照料中心、托儿所等社区生活配套;机动停车位1046辆。

02
大运中心
片区内多个新盘在售
本宗地位于龙飞大道与青春路交汇处东北角,深圳广播电影 电视集团制作中心东南面,一路之隔是大运体育中心和大运天地商业,地理位置十分优越。
买房就是买地段,大运核心板块一直是东部楼市的成交高地。今年东部首个“日光”盘就在大运。
11月24日,深铁阅云境首批214套房源入市,不到2小时就一售而空,连低层的样板间也被买走,开盘场面相当火爆。
据悉,深铁阅云境第二批房源即将入市,将推出1栋3三元新品,共160套房源,户型建面约98-116㎡的3-4房。
此外,大运板块还有4个新盘在售。
颐安都会中央在售三期、五期准现房,其中五期不久前加推109-162㎡改善产品,折后均价约5.2万/㎡;三期在售建面约89-129㎡产品,均价约5.5万/㎡。
星龙园目前准现房尾盘在售,主推户型为建面约75-114㎡产品,备案均价约5.5万/㎡。
泰瑞府是深铁、深业泰然联合开发的项目,主推户型为建面约90-144㎡产品,备案均价约5.2万/㎡;
美域蓝湾在售建面约98-144㎡户型,备案均价约5.75万/㎡。
从位置来看,将出让的G01045-0200宗地地段与星龙园相近,处于大运板块的中部,未来或可做参考。
03
2025深圳土地市场走势如何
拟出让宅地或有8宗+
就土地市场而言,深圳今年的宅地供应略显冷清,全年仅出让了5宗宅地,环比去年减少60%。

宅地供应骤减原因在于,今年前期深圳楼市的高压库存。
今年4月,住建部通知要求各地宅地出让执行“以需定供”。其中,商品房消化周期在18-36个月的,要减少供地;在6-12月的,要增加供地;在6个月以下的,要加大、加快供地节奏。
据统计,深圳新房今年1-8月库存去化周期均在20个月+,其中,5月末更是高达26.4个月,直到9月才开始回落至20个月以内。
据乐有家研究中心统计,截至11月末,深圳新房库存消化周期为11.2个月,已经进入了6-12个月的周期范围。
或也是此原因,2025年的新宅地早早亮相,并且率先拿出东部核心靓地。
接下来,会有哪些地块上架呢?
据@搜狐焦点深圳获知,除了已经公示的龙岗大运宅地外,还有7宗待出让的宅地已有部分信息,包括龙岗2宗、宝中2宗、光明3宗。(具体信息以官方最新公示为准)
其中,宝中南街坊两宗地占面超10万㎡,是近年来核心区域出让的规模较大的宅地,后续是整体出让还是分宗出让还有待确认。
当然,这些宅地能否如期上架,还要看2025年楼市具体情况,上表中的地块有部分是原计划在2024年准备出让,因市场原因而推迟。
声明:本文由入驻焦点开放平台的作者撰写,除焦点官方账号外,观点仅代表作者本人,不代表焦点立场。


