龙岗连挂两宗工业、产业用地,拟于8月14日出让
扫描到手机,新闻随时看
扫一扫,用手机看文章
更加方便分享给朋友
龙岗连上两宗新兴产业用地和普通工业用地,分别位于坂田街道和园山街道,将于8月14日出让。
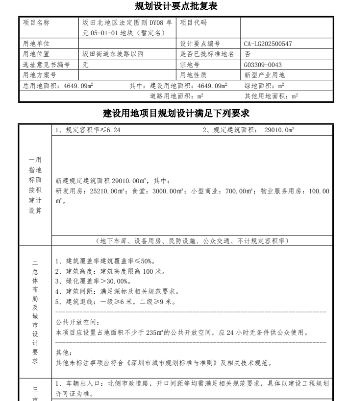
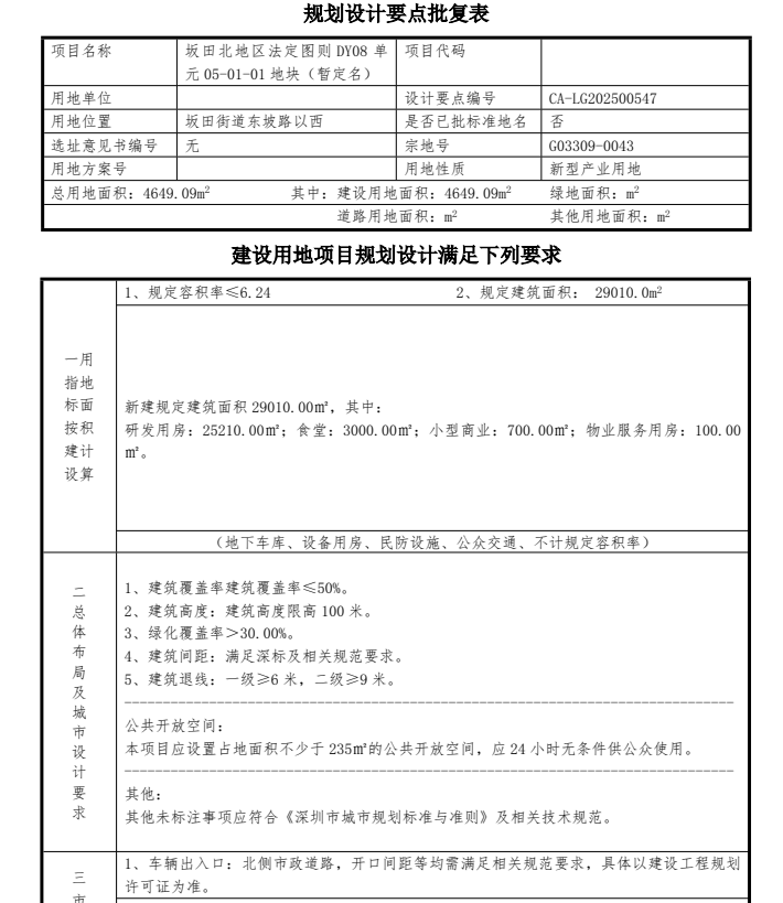
龙岗坂田的G03309-0043宗地为新兴产业用地,准入行业为现代物流业(属生产性现代服务业),土地面积4649.32㎡,建筑面积29010㎡,挂牌起始价5080万元,土地使用年限30年。

地块位坂田坂锦路和东坡路交汇处西南侧,位于万致天地商业中心南侧,云智能总部大厦东侧,领航科技大厦。

地块现状:

出让条件包括:须自《出让合同》签订之日起1年内开工,3年内竣工;竞得人在工程建设时,必须对用地红线范围内及周边可能新产生的高陡边坡按有关工程技术规范进行工程支护,避免产生新的地质灾害安全隐患。
竞买人主体资格要求:
(一)竞买申请人为中华人民共和国境内法人企业。
(二)竞买申请人应当符合《深圳市人民政府关于延长工业及其他产业用地供应管理办法有效期的通知》(深府规〔2025〕1号)中规定的遴选要求,并通过重点产业项目遴选。

地块规划设计要点,规定容积率≤6.24,规划建筑面积29010㎡,其中:研发用房:25210.00㎡;食堂:3000.00㎡;小型商业:700.00㎡;物业服务用房:100.00
㎡。

园山街道G08409-0101宗地,土地用途为普通工业用地,准入行业类别为战略性新兴产业之数字与时尚产业,土地面积6132.37平方米,建筑面积21463平方米,挂牌起始价810万,土地使用年限30年。

出让条件要求:建设用地使用权及建筑物不得转让,初始登记后不得办理分证;允许抵押,但抵押金额不得超出合同剩余年期地价与建筑物残值之和;本次出让宗地涉及现状城市高压燃气管道、大鹏LNG管道、中石化珠三角成品油管道建议安评范围,项目建设时须满足国家、省、市相关法律法规及标准规范等要求,并严格按照《国家安全监管总局等八部门关于加强油气输送管道途经人员密集场所高后果区安全管理工作的通知》(安监总管三[2017]138号)、《市安委办关于印发涉及油气管线等危险化学品场所建设项目安全评价工作指引的通知》(深安办〔2019〕2号)要求执行。同时,竞得人在施工时,须严格按照《中华人民共和国石油天然气管道保护法》的规定,充分结合行业主管部门及管道公司对本项目安全评价报告的意见,严格执行法律法规要求,切实落实报告提出的安全对策措施及建议,依法依规开展项目施工建设。
地块位于连山中路与山水二路交汇处东北侧。
地块现状:
声明:本文由入驻焦点开放平台的作者撰写,除焦点官方账号外,观点仅代表作者本人,不代表焦点立场。


