东莞楼市新政,禁止商办改公寓!这类公寓还敢买吗?
扫描到手机,新闻随时看
扫一扫,用手机看文章
更加方便分享给朋友
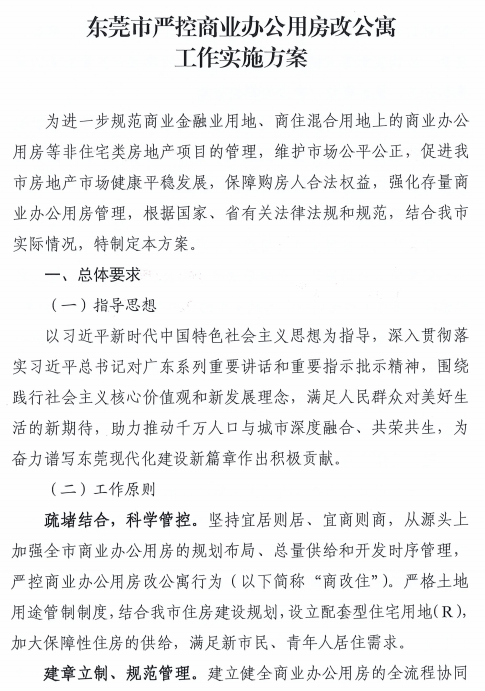
东莞市自然资源局、东莞市住房和城乡建设局、东莞市市场监督管理局、东莞市城市管理和综合执法局联合印发《东莞市严控商业办公用房改公寓工作实施方案》(以下简称方案)。
方案提出:
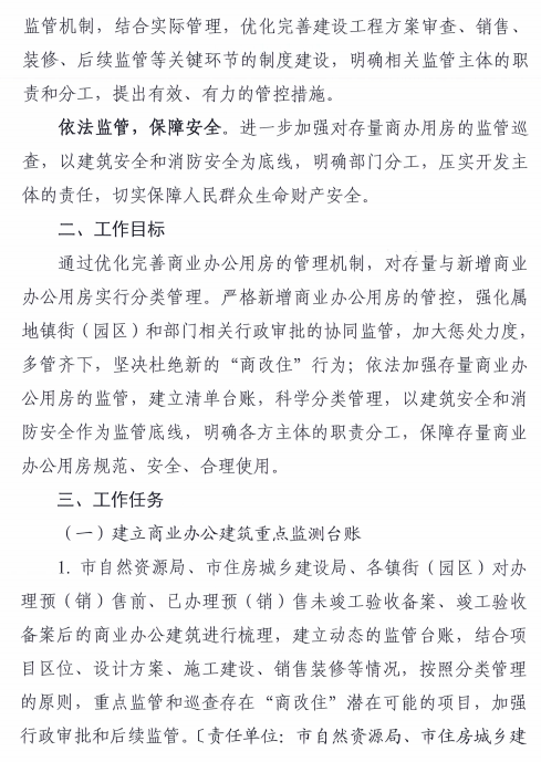
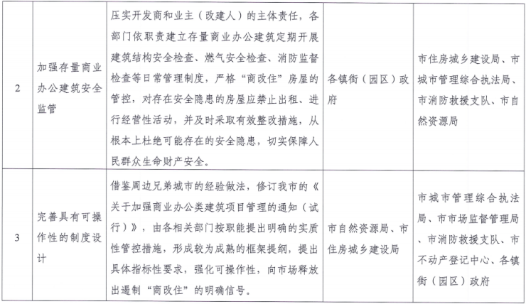
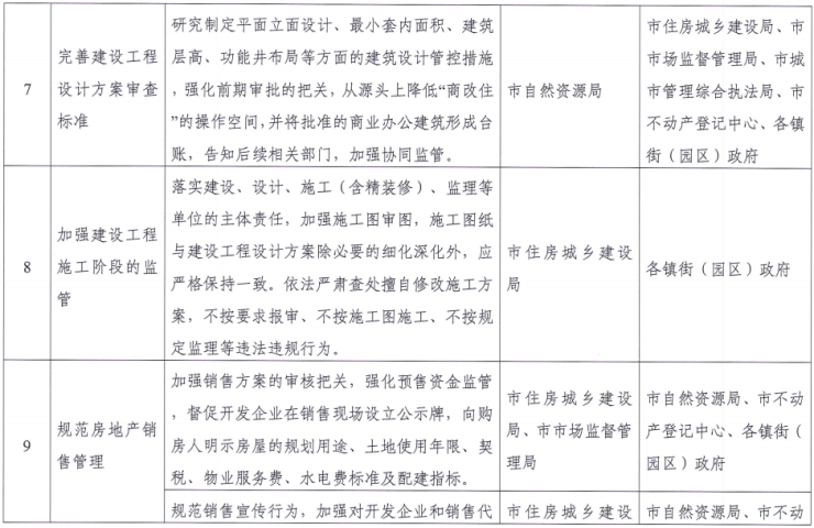
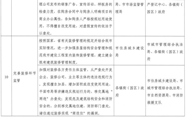
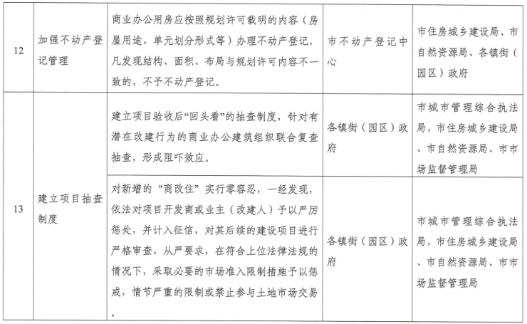
● 进一步规范商业金融业用地、商住混合用地上的商业办公用房等非住宅类房地产项目的管理,从监督检查、制度设计、规划布局等方面多管齐下、加大惩处,严格新增商业办公用房的管控,坚决杜绝新的“商改住”行为。
● 对新增的“商改住”实行零容忍,一经发现,将依法对项目开发商予以严厉惩处,并计入征信,对其后续的建设项目进行严格审查、从严要求,在符合上位法律法规的情况下,采取必要的市场准入限制措施予以惩戒,情节严重的限制或禁止参与土地市场交易。
● 对去化周期过长的镇街,将暂不予以批准商业办公用地。
● 未来,东莞将结合市住房建设规划,继续加大配套型住宅用地(R)的供给,同时继续加大对共有产权住房、保障性租赁住房等保障性住房的建设。
















来源:深圳房地产信息网
声明:本文由入驻焦点开放平台的作者撰写,除焦点官方账号外,观点仅代表作者本人,不代表焦点立场。


