南山一小区居民买房20年至今未拿证!部门:无法办理产权
扫描到手机,新闻随时看
扫一扫,用手机看文章
更加方便分享给朋友
日前,南山区民政公寓居民向奥一新闻反映,小区部分区域破损严重,有业主提出使用本体维修金进行修缮,却得知小区业主没有房产证,无法使用这部分资金。其表示,小区的建设单位为南山区民政局,兴建时采取合作建房模式,建成后一直未办理初始登记,两百多户居民均未拿到产权证明。
对此,南山区民政局回复奥一新闻称,民政公寓用地性质为用于社会福利的医疗卫生用地,应该通过一般路径申请并依法取得规划验收合格文件,再申请办理首次登记,项目后续无法将产权办理至“小业主”名下。
小区破损存严重安全隐患
提交本体维修金使用申请遭拒
民政公寓居民赖女士介绍,小区楼龄较大,建筑物开始出现明显破损且有一定安全隐患,居民希望能使用维修本体金对楼体进行修缮。“在申请的过程中,却被街道办告知我们不是业主,没有办理房产证,不能使用这笔款项,大家都没料到住了二十多年发现自己不是业主。”
其表示,当年买房时,得知建设单位是南山区民政局,合同承诺给予办理房产证明,合同上又有政府单位的公章和财务章,认为权益肯定能得到保障,一直没有深究产权证明的事情。另外早在2000年,有居民向南山区民政局提出办证诉求,也有人到法院提起诉讼,不过当时法院并未受理案件。直至2017年,因小区楼体隐患明显,居民才向有关单位集中反映办证诉求。
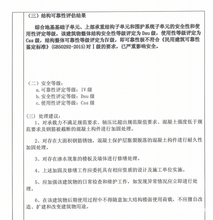
其提供的相关资料显示,2022年,南山区南头街道办事处委托专业机构对民政公寓进行房屋安全检测鉴定,鉴定报告显示,民政公寓建筑物存在裂缝破损现象,部分混凝土柱梁及楼板钢筋锈蚀、混凝土保护层脱落、(混凝土梁、楼板及墙体抹灰层)脱落、楼板开裂渗水,个别混凝土梁梁底瓷砖空鼓、屋面板开裂渗水。

鉴定报告还称,民政公寓一期建筑物整体结构安全性等级评定为Csu级,使用性等级评定为Bss级,结构整体可靠性等级评定为Ⅲ级,即可靠性不符合《民用建筑可靠性鉴定标准》(GB50292-2015)对I级的要求,显著影响整体承载功能和使用功能。民政公寓二期结构整体可靠性等级评定为Ⅳ级,即可靠性极不符合《民用建筑可靠性鉴定标准》对I级的要求,已严重影响安全。
“原本办理产权证明就是业主的正当权益,现在小区存在安全隐患,亟须修缮,需要动用本体维修金,对居民而言,办证事宜更为紧迫。”赖女士说。
居民此前购买的房产产权是否清晰?赖女士介绍,民政公寓项目由用地单位南山区民政局向原具有规划土地审批权的深圳(南油)集团有限公司申请办理该项目用地、报建手续,采取“一方出地、多方出资”的合作建房模式,公寓项目分两期建设,分别于1994年和1995年取得建筑许可证,共有223套住房,一期售卖80%,二期售罄,职工分房10%。
奥一新闻记者获取数份民政公寓居民(乙方)当时签订的《集资兴建民政公寓楼宇合同书》,这几份集资兴建合同书的甲方有的是南山区民政局,还有的是南山区社会福利中心,后者为南山区民政局的直属机构。
据其中一份合同书显示,甲方(南山区民政局)经深圳市规划国土局批准,据南油建字[1995]3062号文许可兴建南山民政公寓西座(另名称:老人公寓二期工程)一幢。应乙方要求,接受乙方参加集资。甲乙双方经友好协商,一致同意按具体条约出资分房产。该合同书约定:甲方分给乙方的房产,其产权和使用权属乙方所有,使用期限为七十年。
另一合同书(甲方为深圳市南山区社会福利中心)书面约定“乙方集资所得的房产,是乙方个人的财产,其产权和使用权属乙方,乙方可以转让、出租、继承,集体房产证由甲方负责办理”。
赖女士告诉奥一新闻记者,1991年11月这个住宅项目通过媒体向社会进行公开发售,其是在报纸上看到住宅特价推介广告后,与南山区民政局签订《集资兴建多层楼宇合同书》购置不动产,购房时为现金交易。
其认为,依照合同规定,产权和使用权都属于购房者,作为建设方的南山区民政局理应负责办理房产证。
为此,赖女士等民政公寓居民向法院递交了起诉状,被起诉人为南山区民政局。
据相关民事裁定书,深圳市中级人民法院经审查认为,依据上诉人所述涉案房产并未办理初始登记,房产性质并非普通商品房。部分上诉人及部分上诉人前手的房产买受人系通过签订《集资兴建多层楼宇合同书》《南山区民政局公寓认购书》获得涉案房产的占有使用权。虽然上诉人已支付买卖房产对价,但因涉案房产不属于商品房,其办证问题属于历史遗留问题,其现在起诉要求房产所有权,要求办理涉案房产登记应循行政途径向有关机关提出申请。该案不属于人民法院主管范围。
就相关反映,奥一新闻记者采访南山区民政局,其回复称,南山区民政局曾向原具有规划土地审批权的深圳南油(集团)有限公司申请办理了该项目用地、报建手续。历史资料显示,民政公寓地块是1985年南山区民政局征用,由原南油集团划定用地红线,面积5523.3平方米,用于兴建老人休养院,该土地使用权归南山区民政局所有(仅作为自用地),依据相关批文,民政公寓用地性质为用于社会福利的医疗卫生用地。根据规资部门意见,按照政策,民政公寓项目应该通过一般路径申请并依法取得规划验收合格文件,再申请办理首次登记,项目后续无法将产权办理至“小业主”名下。
其还表示,一直以来,关于“民政公寓”产权登记问题,南山区民政局与相关部门、街道始终和民政公寓“业主”代表保持沟通联系。为推进首次登记,南山区民政局查找和梳理历史资料,协调沟通相关职能部门,先后完成了现状测绘报告,研究“业主”代表提出的深圳市其他区案例,并多次与市规资局南山管理局等部门研究政策规定。在与相关部门联合接访中,多次向“业主”代表解释说明该项目仅能按原批准的土地用途及建筑功能办理首次登记,但“业主”代表坚持要求以现状进行规划确认并办理首次登记。
针对上述回复,民政公寓居民提出疑问:若民政公寓的用地性质为“用于社会福利的医疗用地”,为何实际建成住宅小区并以南山区民政局的名义对外出售房屋?
记者向南山区民政局作进一步采访,但截至发稿时其未对此进行回应。
来源:奥一新闻网
声明:本文由入驻焦点开放平台的作者撰写,除焦点官方账号外,观点仅代表作者本人,不代表焦点立场。


