深圳最后一个棚改项目!罗湖草埔棚改启动签约,首日突破双95%
扫描到手机,新闻随时看
扫一扫,用手机看文章
更加方便分享给朋友
据@罗湖发布消息,4月19日,罗湖区海关草埔生活区片区棚户区改造项目签约正式启动。
海关草埔生活区片区棚户区改造项目是深圳市最后一个棚改项目,签约首日,项目的户数签约率和建筑面积签约率突破双95%。
据了解,海关草埔生活区片区棚户区改造项目是深圳市最后一个棚改项目,该项目北临翠茵路,南至翠云街,西近文锦北路,东临金稻田路,面积约3.42万平方米,项目范围包括海关草埔生活区、置富公寓、绿茵庭苑3个住宅小区,共802套房屋,涉及权利人711户。
由于早期房屋建设销售不规范,项目涉及的房屋产权成分众多、归属复杂、证件不全,违章建筑、一房多卖等历史遗留问题困扰居民多年,加之早期建筑标准不高、生产和生活配套供给不足,片区整体发展面临诸多阻碍。

据悉,在正式启动签约首日,项目的户数签约率和建筑面积签约率突破双95%。
海关草埔生活区片区棚户区改造项目既是棚改项目,也是重大交通基础设施建设项目,更是重点民生工程。
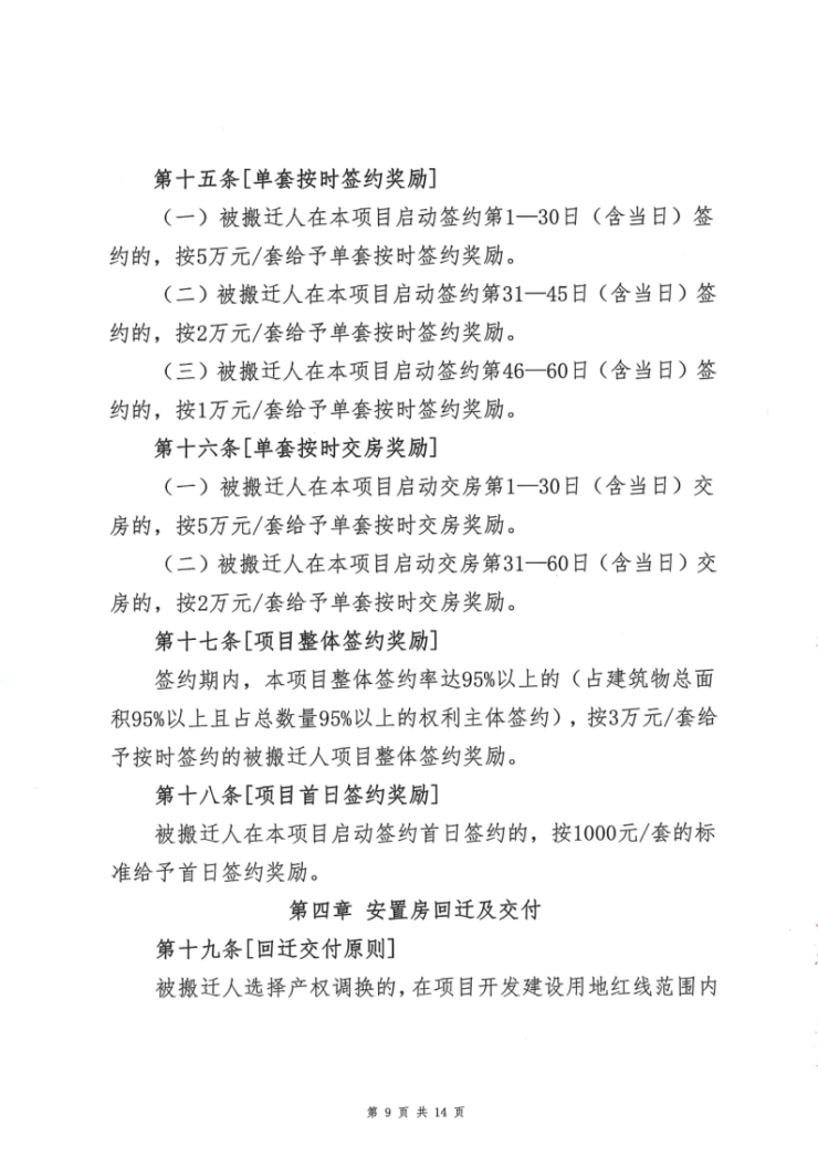
相关权利人在启动补偿签约工作首日(即2023年4月19日)签约的,可获得最高签约奖励,最高签约奖励包括:
1、项目首日签约奖励1000元/套,该奖励仅限首日签约当天。
2、单套按时签约奖励50000元/套。
3、签约积分50分。
4、项目整体签约奖励30000元/套(须项目整体签约率达到95%且按时签约的被搬迁人)。
















来源:海关草埔生活区片区棚户区改造项目工作组
声明:本文由入驻焦点开放平台的作者撰写,除焦点官方账号外,观点仅代表作者本人,不代表焦点立场。


