重磅!深圳拟打造5个世界级地标商圈!看看你家附近商圈属于什么级别
扫描到手机,新闻随时看
扫一扫,用手机看文章
更加方便分享给朋友
10月7日,深圳市商务局发布公开征求《深圳市商业网点规划(2023-2035)(征求意见稿)》意见的通告。
本次规划期限为2023-2035年,近期至2030年,远期至2050年。规划范围为深圳市域范围(深汕特别合作区),规划区域面积约1997.47(468.30)平方公里。
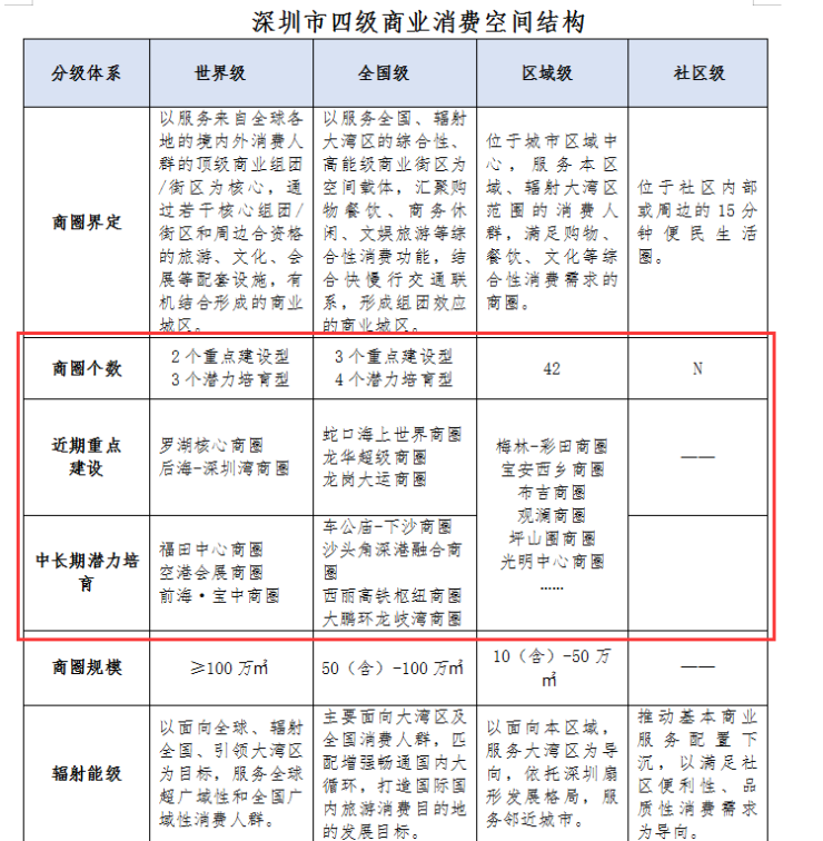
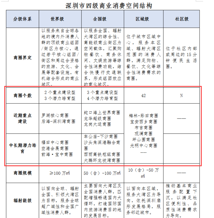
规划显示,打造5个世界级地标商圈(规划打造2个近期重点建设型商圈,包括罗湖核心商圈、后海-深圳湾商圈;3个中长期潜力培育型商圈,包括福田中心商圈、空港会展商圈、前海·宝中商圈)。

打造7个全国级引领商圈,其中近期重点建设3个(包括蛇口海上世界商圈、龙华超级商圈、龙岗大运商圈3个商圈),中长期潜力培育型全国级商圈4个(包括车公庙-下沙商圈、沙头角深港融合商圈、西丽高铁枢纽商圈、大鹏环龙岐湾4个商圈)。

规划所指“商业”涵盖零售、餐饮、批发、生活服务、休闲娱乐等各类消费活动,包含传统商业消费和随社会生产、高新技术进步而发展形成的商业新业态新模式,重点聚焦核心商圈的核心业态,覆盖购物中心、奥特莱斯、百货、超市或折扣型会员店(≥5000平米)、高端商务或生活商业配套(≥10000平米),以及特色商业街区。
本次规划对象为满足各类消费需求的多层次商业空间,包括以各级商圈、社区商业网点为主的四级商业中心体系,基于城市风貌、夜间经济等主题资源的特色型商业集聚区,以及促进商业消费持续繁荣的建设支撑体系。

一、规划目标
到2030年,社会消费品零售总额达到1.7万亿元,初步建成若干个世界级商圈,单个商圈零售总额达到200亿元,其中境外旅客(含港澳台)贡献接近30亿元,基本构建层次分明、业态完整、布局合理、普适均衡、前瞻引领的国际消费中心城市商业空间体系。
到2035年,社消零规模接近2.5万亿元,将深圳建成商业创新力、竞争力、影响力卓著,城市个性、人文魅力全面绽放的国际消费中心城市典范。
到本世纪中叶,消费市场竞争力达到国际一线消费中心城市水平,主要商圈零售额累计约4000亿元,其中境外旅客(含港澳台)贡献接近1000亿元,

二、规划构建“四级多元”商业规划体系
全市规划构建“四级多元”商业规划体系,形成“世界级—全国级—区域级—社区级”四级商业消费空间结构,满足不同维度消费者多层次消费需求。基于深圳产业、深圳风貌、深圳人文等城市魅力,打造科技消费、时尚消费、文化创意消费、旅游消费等一系列多元特色商业集聚区。

本次规划打造2个近期重点建设型商圈,以及3个中长期潜力培育型商圈。
世界级地标商圈商业体量规模一般超过100万平方米。以面向全球、辐射全国、引领大湾区为目标,服务全球超广域性和全国广域性消费人群。
汇聚全球型、门户型、高端型商品、服务、品牌商家等,提供高端购物、金融商务、旅游文化、休闲娱乐等多元功能。依托内地、服务香港、面向世界,着力打造国内外顶级消费资源汇聚、时尚潮流消费引领、标志性城市景观集合的世界顶级商圈。
2个近期重点建设型商圈包括罗湖核心商圈、后海-深圳湾商圈,为现状发展较成熟、已具备市域或更广辐射能级的商圈,预计通过3-5年的发展,商圈业态丰富度、品牌引领度、城市贡献度显著提升,可明显带动境内外客流活跃度,成为具备一定世界影响力的典范商圈。
中长期潜力培育型世界级商圈包括福田中心商圈、空港会展商圈、前海·宝中商圈,为占据城市发展战略核心、具备较强商业发展潜力,但需要通过城市更新或新增建设整体提质升级的商圈,预计通过5-10年的发展,商圈依托其内核心商业载体、重大商旅文体设施,辐射带动周边片区,整体形成具有全球影响力的商业格局。
福田中心商圈以福田CBD、香蜜湖新金融中心、华强北商业街为核心,以世界级消费目的地为目标,紧抓福田CBD商圈存量物业的更新迭代契机,积极培育新业态、打造深圳中心区娱乐、文化、商业新生态,推动商业休闲消费方式迭代升级,形成与商务中心相匹配的高端商业集聚区,构建与全球标杆城市中心城区相匹配的“超级品牌”。
空港会展商圈依托国际会展中心、深圳机场等独特资源禀赋,秉承“展城一体”“空港一体”发展理念,打造“二级核、六组团”消费集群。
前海·宝中商圈以前海深港现代服务业合作区为依托,重点打造妈湾、前湾、桂湾、宝中等核心区域,融汇高端商务服务、深港创意、人文休闲、滨海体验等功能,塑造具有国际影响力的消费IP。

本次规划共划定7个全国级引领商圈,其中近期重点建设3个,中长期潜力培育4个。
全国级引领商圈商业体量规模一般在50-100万平方米之间。主要面向大湾区及全国消费人群,匹配增强畅通国内大循环,打造国际国内旅游消费目的地的发展目标,承载涵盖购物餐饮、商务休闲、文化体验等的高能级、高品质、综合型消费功能,同时结合消费升级,嫁接时尚、创意资源,发展跨界型、体验型商业业态,打造高端品牌集聚、都市风范突出、商业功能与多种城市功能有机融合、具有亚洲影响力的消费体验地标。
近期重点建设型全国级商圈包括蛇口海上世界商圈、龙华超级商圈、龙岗大运商圈3个商圈。
中长期潜力培育型全国级商圈包括车公庙-下沙商圈、沙头角深港融合商圈、西丽高铁枢纽商圈、大鹏环龙岐湾4个商圈。

区域级活力商圈商业体量规模一般在10-50万平方米。基于深圳条带状城市形态,以面向本区域,服务大湾区为导向,深度融合区域文体、景观、产业等在地特色,商业消费功能凸显多元化、特色化。
依托城际轨道等枢纽站点,支持商业功能跨市融合,形成综合购物、餐饮、文化、休闲、娱乐等各类业态齐全、功能复合的活力商圈。聚焦粤港澳大湾区一体化发展,建成体现深圳凝聚力、特色消费活力的区域商业中心。
本次规划共划定42个区域级活力商圈,包含八卦岭商圈、大冲商圈、石岩商圈、横岗商圈、民治商圈、坪山围商圈、光明中心区商圈、葵涌中心商圈、深汕合作区核心商圈等。

社区级便民网点以满足社区居民商业消费需求为导向,在15分钟步行范围内配置兼具日常生活基本消费和品质消费的多种业态,突出“便民、利民、惠民”的社区商业特点。
同时支持商业功能与丰富的生活场景融合发展,形成新型体验与消费升级,建立消费者与商业场所的情感连接,激发消费活力,塑造宜居生活。
社区级便民网点分为15分钟步行可达和5-10分钟步行可达。

三、特色商业集聚区
征求意见稿显示,特色商业集聚区依托商圈的建设发展,以满足个性化、差异化、品质化消费需求为目标,以城市产业、环境风貌、公共人文等优势资源为支撑,聚焦科技、时尚、文化创意、旅游等一系列特色主题,承担着将产业、商品优势转化为特色商业集聚优势的任务。
1.科技消费集聚区
聚焦新科技与新消费,深入挖掘深圳“20+8”战略性新兴和未来产业集群发展机遇,支持科技成果的产业化、产品化、商品化转化,引导华强北电子消费街区、光明科学城等结合集群特色布局商业空间节点、打造主题商业场景、创新商业消费内容。
2.时尚消费集聚区
时尚消费集聚区重点依托深圳消费电子、服装、家具、钟表、首饰、眼镜、皮革、美容美发美妆八大优质传统产业发展基础,通过品牌文化特色的创新性挖掘,激活优势传统工业的商业价值,推动“深圳制造”向“深圳创造”“深圳产品”向“深圳品牌”转变。
规划建设大浪时尚小镇、光明“中国时间谷”钟表时尚聚集区、横岗眼镜产业集聚区、水贝黄金珠宝基地等一系列“时尚+”消费体验区。
3、文化创意消费集聚区
文化创意消费集聚区充分挖掘深圳丰富的历史人文内涵与人文创意价值,在尊重历史风貌及传统习俗的前提下,将餐饮、娱乐、手工艺、展廊等消费业态以及节庆活动与非遗文化、古村古墟场景相结合,培育文商旅融合、传统与现代融合的风情商业区。
提升改造观澜古墟、清平古墟、沙井墟等古墟镇,以及甘坑村、金龟村、大万世居、鹤湖新居、凤凰古镇等古村落。
焦创意设计、演艺娱乐、动漫游戏等城市文创品牌,鼓励其与消费业态结合,形成集“食、游、购、娱、体、展、演”等于一体的商业消费空间。
提升改造大芬油画村、观澜版画基地、笋岗艺术展览中心、中洲坊创意中心、东门动漫城、华侨城创意文化街区等一批文创基地,创新性赋予其商业功能,打造新型“文创+”消费聚集区。
4.旅游消费集聚区
旅游消费集聚区重点依托城市生态、滨海资源,多层次挖掘“城市公园、森林公园、湿地公园”以及“海岸-海域-海岛”的文旅、休闲、运动、康养价值,打造多元活力消费场景,创新城市旅游商业表达。
丰富世界之窗、欢乐谷、深圳湾公园等旅游景点和主题公园的旅游体验,创新消费渠道和购物体验。大力提升欢乐港湾、华发冰雪世界等文旅商项目的商业服务品质,打造更具吸引力和竞争力的旅游+消费目的地。
推进实施华侨城集团在深文旅项目、特发小梅沙项目、海上看湾区旅游项目、小漠文化旅游创意项目等重点旅游项目,引导推出特色休闲娱乐活动和旅游消费精品线路,培育多元消费模式,打造若干特色化、品牌化、国际化的“旅游+”消费空间。
5.夜间消费集聚区
夜间消费集聚区依托城市商圈,以及公园、广场、绿道等城市公共服务空间,引入夜间消费业态及活动,打造“夜游、夜购、夜娱、夜市、夜赏、夜品”等夜间主题场景,延长夜间消费营业时间,增强夜间消费体验。
优先将海上世界、欢乐海岸、欢乐港湾、东门步行街、上河坊欢乐小镇项目等打造成为地标性夜间经济示范街区。
四、各区建设指引
福田区:
发展目标:围绕“首善之区、幸福福田”愿景,以福田中心世界级商圈为核心牵引,建成代表深圳城市精神和城市气质的“超级品牌”,挖掘科创、金融、时尚三大产业引擎的深层消费潜力,培育新消费业态和创意消费场景,建设国际消费中心城市核心区。
发展策略:以福华路节日大道现有商业载体为基础,引进高端特色门店,注入艺术、文化、展览等时尚元素,带动福田CBD高端化发展。

罗湖区:
发展目标:聚焦“湾区枢纽、万象罗湖”发展定位,以罗湖核心世界级商圈为重点引擎,深刻挖掘老罗湖历史文化底蕴与新罗湖深港时尚机遇,建设历史人文与时尚创意交相辉映的城市消费中心。
发展策略:完善以东门-湖贝为活力消费核、万象城为高端体验区、人民南为深港融合区、水贝为珠宝时尚区、笋岗为工艺文化区的“一核多区”消费节点布局,打造人文荟萃、国际时尚的消费节点网络布局。

南山区:
发展目标:聚焦“中央智力区和世界级创新型滨海中心城区”发展定位,充分发挥后海-深圳湾、前海·宝中两大世界级商圈,以及海上世界、西丽高铁枢纽两大全国级商圈的引领作用,辐射带动全区商业整体提质升级,形成消费氛围浓厚、时尚魅力迷人、科创文化赋能、消费场景复合的高品质消费首选地。
发展策略:充分发挥区域数字创意资源集聚优势,赋能商业消费业态创新、场景升级,成为商业新业态、新模式和新消费的孵化平台、展示窗口。

宝安区:
发展目标:聚焦“湾区核心、智创高地、共享家园”发展目标,紧抓前海·宝中、空港会展两大世界级商圈建设机遇,充分发挥深圳宝安国际机场、深圳国际会展中心等重大载体的客流辐射效应,成为世界商务会客、文旅消费目的地。
发展策略:以空港会展世界级商圈为核心,聚焦深圳宝安国际机场、深圳国际会展中心两大核心发展引擎,带动冰雪文旅城、沙井-清平古墟、立新湖、凤凰古村、黄田和深中门户等六大特色型消费聚集区差异化协同发展,打造商旅微旅世界交往窗口。

盐田区:
发展目标:落实“宜居宜业宜游的现代化国际化创新型滨海城区”的目标定位,高标准打造沙头角深港融合商圈,依托盐田“山海”“深港”“文旅商”等特色资源,引领全区消费功能的综合性、高能级、高品质发展,打造深港融合免税旅游封面。
发展策略:鼓励中英街积极对接香港美妆药妆、生活用品等特色消费品牌,推动深港两地建筑、语言文化价值、节庆活动合作融合,打造深港跨境示范商业街。
持续推动沙头角口岸重建工作,研究导入具有国际知名度、深港影响力的品牌,探索制定入境免签、144小时过境免签等提升口岸消费环境的便利政策。
充分借助小梅沙、大梅沙、东部华侨城等山海资源,拓展发展研学、婚庆、滨海娱乐、海上休闲、会议会展、体育赛事、主题节庆、特色零售等业态功能,打造都市型滨海旅游度假会客厅。
支持精茂城等既有商业进行载体更新、业态焕新与功能转型,积极发展首店首发经济、新型体验式消费。

龙岗区:
发展目标:紧紧围绕“创新龙岗、东部中心、产业高地、幸福家园”发展定位,以产业、体育、文旅重点资源为抓手,着力发展夜间经济、体育消费、“旅游+”消费、会展消费,打造创享科教娱乐与幸福家园生活交织的东部消费中心。
发展策略:推动5G、人工智能、物联网等新技术在商业领域的广泛应用和下沉渗透,积极发展新型消费产品、体验式消费场景,培育消费新热点。

龙华区:
发展目标:依托龙华建设“数字龙华”、打造“深圳都市核心区”的契机,深入推动龙华超级商圈建成国家级商圈,布局数字创新体验、科技展示发布、科普体验平台,构建烟火时尚、数字体验的高品质生活方式集聚区。
发展策略:提升民治、龙华商圈,做旺观澜、大浪商圈,建成若干主题鲜明的商业地标和体验中心,打造年轻、潮流、时尚主题消费集中地。

坪山区:
发展目标:聚焦“深圳东部中心”战略目标,以“生产、生活、生态”三生融合理念为引领,打造新经济、新体验、新风貌综合多元的创新策源地。
发展策略:加快建设一批成熟商圈,强化坪山中心的商业服务职能和业态升级,着力将燕子湖打造为“山水会客厅、活力新中心”,布局锦龙、坪山围、东部高铁新城、坑梓中心等城市商圈节点,打造特色鲜明、错位发展、类型多样的商圈格局。

光明区:
发展目标:落实“科学、城市、产业、生态”四位一体的发展方向,以及建设世界一流科学城和深圳北部中心等功能定位,以凤凰城超级商圈为先驱,加快构建以新湖、公明、凤凰城、马田、凤凰、玉塘等区域级商圈为节点的商圈体系,打造国际范、科技感、烟火气相融合的魅力消费集聚区。
发展策略:围绕轨道6号线打造光明区消费主轴,以凤凰城地铁站及站点周边商业综合体、产业园区等为核心,规划布局凤凰城超级商圈。

大鹏新区:
发展目标:落实“世界级滨海生态旅游度假区、全球海洋中心城市集中承载区、东部滨海旅游服务中心”发展目标,以“生态大鹏、国际大鹏、烟火大鹏、时尚大鹏”为引领,构建全域、全季、全龄、全业态旅游商业消费新格局,以环龙岐湾全国级商圈为牵引,整体建成充满魅力、独具活力的南方度假胜地、滨海轻旅商区。
发展策略:
加快实施旅游业高质量发展“16180”工程,锚定建设世界级滨海生态旅游度假区1个目标,推动龙岐湾、金沙湾等6大重点片区开发、乐高乐园、法国开云The Mall奢侈品奥特莱斯项目等8大基石项目打造,以及深惠城际大鹏支线、轨道32号线一期在内的轨道、高速、口岸等10大基础设施建设,持续引入具有全球影响力的文旅商IP项目,打响大鹏新区旅游消费核心品牌。

深汕特别合作区:
发展目标:立足“滨海新区、产业新城、田园都市”发展定位,推动商业供给扩容提质,促进商业业态和场景创新,培育大湾区消费融合与协同圈层。
发展策略:围绕小漠国际物流港、鲘门高铁站等重点产业及枢纽片区,建设一批集购物、娱乐、餐饮、酒店、文化等功能于一体的城市综合体、大型购物中心、轨道交通商业中心,打造区域消费中心。
征求意见原文:http://commerce.sz.gov.cn/hdjlpt/yjzj/answer/mobile/31357#/index
部分信息整理:咚咚找房
声明:本文由入驻焦点开放平台的作者撰写,除焦点官方账号外,观点仅代表作者本人,不代表焦点立场。


