光明官宣今年供地计划!6宗宅地,72万平建面
扫描到手机,新闻随时看
扫一扫,用手机看文章
更加方便分享给朋友
4月21日,光明区召开2022年批次集中出让居住地块信息咨询会,向深圳交易集团有限公司及华润、中海、厦门建发、金地等21家知名房地产开发企业代表介绍今年招拍挂供应居住用地情况,帮助企业进一步了解光明区经济社会发展和片区开发建设、规划情况。
据悉,光明区2022年计划招拍挂供应居住用地6宗,总土地面积约15公顷,总建筑面积约72万平方米,为光明科学城人才引进、实现“住有宜居”提供住房保障。
其中2宗拟出让的居住用地,已经被列入深圳市2022年排名前列批次集中出让居住用地,并于3月31日发布挂牌出让公告,将于4月29日成交。
据业内人士爆料,4月29日将出让的光明玉塘A607-0888和凤凰A503-0095宗地,分别预计有11家、10家房企报名。
上述2宗拟出让的居住用地共3.65公顷,均采取“三限双竞+摇号”规则挂牌出让,即限地价、限普通商品房住房销售价格(均价)、限保障性租赁住房面积,竞地价、竞企业自持的保障性租赁住房建筑面积(不含初始配建的企业自持的保障性租赁住房建筑面积),达到较高限制后通过摇号方式确定竞得人。
此次用地供应后将进一步优化光明住房结构,促进房地产市场平稳健康发展。
地块详情:
光明玉塘A607-0888宗地,建面约8.9万平,初始建设的保障性租赁住房面积为8010平,自持租赁较高面积1.6万平;普通商品住房销售限价(均价)为47150元/平方米。
光明凤凰A503-0095宗地,建面约9.8万平,初始建设的保障性租赁住房面积为9520平,自持租赁较高面积1.9万平;普通商品住房销售限价(均价)为48900元/平方米。
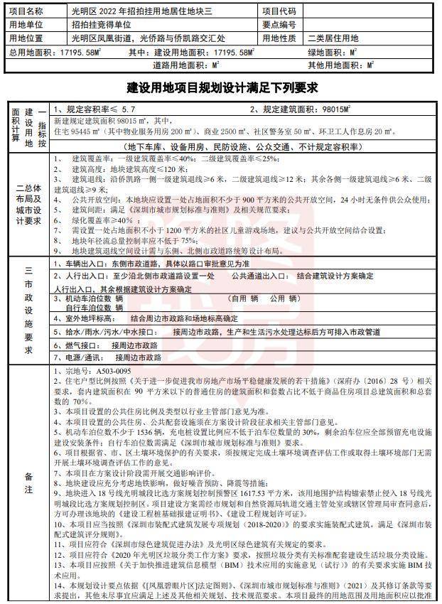
光明凤凰A503-0095
限售商品房均价4.89万/平
该宗地位于光明凤凰街道,A503-0095宗地普通商品住房销售限价(均价)为48900元/平方米,价格不含室内装修。
该宗地基本信息如下:

本公告出让宗地住宅部分拟建设普通商品住房和保障性租赁住房,均采取“三限双竞+摇号”规则挂牌出让。
A503-0095宗地初始建设9520平方米的企业自持的保障性租赁住房,竞建设企业自持的保障性租赁住房面积。
A503-0095宗地进入18号线光明城段比选方案规划控制预警区1617.53平方米,规划控制区内禁止围护结构锚索侵入。
土地现状:
土地位置:
宗地图:
规划要点:
光明玉塘A607-0888宗地
限售商品房均价4.715万/平
该宗地位于光明区玉塘,A607-0888宗地普通商品住房销售限价(均价)为47150元/平方米,价格不含室内装修。
基本信息如下:
本公告出让宗地住宅部分拟建设普通商品住房和保障性租赁住房,均采取“三限双竞+摇号”规则挂牌出让。
A607-0888宗地初始建设8010平方米的企业自持的保障性租赁住房,竞建设企业自持的保障性租赁住房面积。
土地现状:
宗地图:
规划要点:
为助力打造“住有宜居”民生幸福标杆城市,光明区自2021年第三季度即开始谋划2022年居住用地供应工作,逐项梳理拟供应地块情况,并提前启动土地整备、学校建设、道路立项、树木迁移、管线迁改等前期工作。
2022年排名前列季度,光明区印发实施《光明区2022年招拍挂居住、商业及加油站用地供应工作方案》,定项目范围、定时间节点、定责任单位,通过表格化、项目化的清单及相应协调机制推进周边道路、学校等配套实施,推动配套设施与居住用地同步规划、同步建设、同步竣工,实现项目“拿地即开工”。
来源:深圳房地产信息网
声明:本文由入驻焦点开放平台的作者撰写,除焦点官方账号外,观点仅代表作者本人,不代表焦点立场。


