任泽平:2024年房地产十大预测,人均住房面积超34平
扫描到手机,新闻随时看
扫一扫,用手机看文章
更加方便分享给朋友
编者按:当新年的第一缕阳光洒向大地,我们站在一个充满变革和希望的起点上。回首过去,科技与经济的变迁已深刻影响到生活方式和社会进程。展望未来,前行的道路上充满挑战与机遇。值此时刻,金融界推出《启航·求索前行之路》,聚集百位首席共同预见2024。
任泽平团队发文称,房地产是国民经济第一大支柱行业,事关经济恢复、民生就业和金融风险。一定要软着陆,避免硬着陆。我国当前处于新旧动能转换关键阶段,房地产稳,则经济稳,就业稳,金融稳。
当前房地产市场供求关系发生重大变化,2024年房地产形势如何?如何破局?
2024年房地产十大预测:
1、房地产大开发时代落幕,进入存量房主导时代,主要是20-50岁主力购房人群的人口长周期拐点出现,城镇化率达到66%,套户比超过1.09,人均住房面积超过34平。“房地产长期看人口、中期看土地、短期看金融”。
2、土地财政面临转型,土地财政占地方财力一半,地方债务问题凸显,亟待化解,推动向税收财政和股权财政转型。
3、房地产市场面临调整分化,调整就是消化此前的高房价、高库存、高杠杆,分化就是人口流入流出城市的市场将分化明显。
4、人口往都市圈城市群迁移,东北、西北、低能级城市人口面临持续流出压力,未来二八开,美国、日本、韩国等在城市化后半段都出现了人口集聚的现象和规律。
5、房地产市场能否软着陆,很大程度上影响着中国经济增速换挡能否顺利,关系几千万人就业、几十个上下游产业链,以及占比超过三分之一的金融信贷安全,未来2-3年很关键。不可大意,全球经济史表明,房地产是周期之母,十次危机九次地产。
6、放松限购、限贷、限价等限制性措施是大势所趋,这些都是此前房地产市场过热时期出台的收紧措施,形势已变,房地产市场从防过热转向防过冷,应加快取消限制性措施,促进房地产市场软着陆。
7、房地产行业洗牌是大势所趋,大部分房企将消失或被并购重组,加大力度支持优质房企重组行业,优胜劣汰,这是所有行业发展到成熟阶段必然要经历的。
8、房地产销售和投资将逐步放缓,预计在未来2-3年见底,未来住房市场的主要支撑来自城镇化、改善型需求、城市更新、保障房需求等。
9、三大工程是2024年房地产投资的主要支撑,资金主要来自中央政府,可考虑组建住房银行,收购开发商库存用于保障房,开发商获得资金后优先用于保交楼,有助于防止烂尾、土地资源浪费以及化解金融风险。
10、城市群战略、人地挂钩、金融稳定、租购并举是实现房地产市场供求平衡健康发展的治本之策,改变认知,顺应经济规律。
当前的关键:促进市场信心恢复、支持优质房企、改善地方土地财政,进而带动投资和产业上下游改善,这是当前问题的关键。
政策正在转向友好,但需要有效有力的措施,扭转局面,办法总比困难多。2023年11月17日,央行、金监局、证监会联合召开金融机构座谈会,讨论多项房地产金融支持政策,强调要一视同仁满足不同所有制房企合理融资需求;支持房地产企业通过资本市场合理股权融资;加大保交楼金融支持。
我们对2024年房地产市场进行了情景分析。中性情景下:2024年商品房销售面积同比-5.3%,新开工面积同比-8.2%;竣工面积同比-2.5%;开发投资额受销售、融资复苏进度制约,预计同比-4.5%。
我们对未来六年房地产市场进行了测算:综合考虑城镇化进程、改善性需求、城市更新等,2024-2030年年均新增城镇居住需求约10.0亿平,相较2011-2023年年均新增城镇居住需求的11.3亿平有一定下降,2030年我国居住总需求或将降至9.1亿平。
为了促进房地产软着陆,短期可考虑三大措施:1)借机全面取消限购,释放合理住房需求,降低存量房贷利率,包括二套房,降低居民利息支出负担;2)组建住房银行,收购开发商的土地和商品房库存,用于租赁房保障房;3)加快“三大工程”建设,支撑房地产投资。
为了构建房地产发展新模式,长期可考虑以“城市群战略、人地挂钩、金融稳定、租购并举”为主构建长效机制。
如果采取长短结合的实质有力措施,一定能提振楼市信心,避免房地产硬着陆,实现软着陆,为经济复苏和民生改善贡献力量。
目录
一形势:2023年房地产“前高中低后稳”,第一大支柱产业拖累经济恢复和地方财政
二政策:2024房地产破局之年,政策性拐点已至
三预测:2024年房地产市场情景分析
四需求:2030年降至9.1亿平新增需求,中长期房地产市场仍有一定空间,长周期人口需求拐点出现
五短期:全面宽松释放合理需求,多渠道化解主体风险,促进软着陆
六长期:推进以城市群战略、人地挂钩、金融稳定、房地产税、租购并举为五大支柱的住房制度改革
正文
一形势:2023年房地产“前高中低后稳”,第一大支柱产业拖累经济恢复和地方财政
2023年房地产整体销售低迷、房企销售回款不振,除民营房企外,个别混合所有制房企也出现现金流紧张的情况。2023年1-12月百强房企实现销售操盘金额54049.5亿元,同比降低16.5%(1-11月为-14.4%)。百强房企的销售操盘金额门槛较去年同期降低4.9%至110.4亿元。此外,2023年仅16家规模房企全口径规模超千亿,千亿房企数量较2022年的20家、2021年的43家进一步减少。从单月看,2023年12月,30大中城市商品房成交套数和面积环比呈现“翘尾”,但同比分别为-7.4%和-11.6%。短期居民购房信心和能力暂未恢复,市场仍处筑底阶段。
2023年房地产市场呈现“前高中低后稳”的趋势,二季度以来房地产市场迅速转冷,“金九银十”楼市表现不及预期,整体复苏动能不足。2023年全年,受疫情后需求集中释放带动,居民购房需求在2023年2、3月份集中释放。但小阳春后地产销售明显放缓,复苏后劲不足,年中量价出现回落。8月底中央及各级政府加大政策托底力度,9-10月新房销售同比降幅有所收窄,但政策效果持续性不足,年末市场仍面临下行压力。
从新房销售看,2023年4月新房成交下降明显,48城销售套数环比-28.7%,7、8月销售套数环比分别为-26.7%、-0.4%。从二手房销售看,4月样本城市成交环比由正转负、7月成交同比由正转负,8月、9月成交小幅回暖。根据克而瑞数据,10月、11月百强房企单月销售操盘金额环比分别为0.6%、-4.1%。12月单月“翘尾”环比增15.7%,但1-12月累计业绩降幅继续扩大。
2023年房地产市场销售疲弱、房企拿地谨慎,第一大支柱产业拖累了经济恢复和地方财政。当前我国经济处于恢复过程,房地产行业处于筑底阶段,购房者“收入、资产价格”预期不足。房地产市场成交整体偏冷,房企现金流紧张,部分房企“躺平不拿地”,房地产投资和政府土地财政大幅下滑,拖累经济增长。根据中指院数据,2023年1-12月,全国300城住宅用地推出、成交面积同比分别下降22.4%、23.1%,绝对规模均是近十年最低水平。仅部分城市或个别地块热度较高,整体低迷态势未改、民企投资力度仍不足。至2023年末,除北京、上海、深圳外,多数城市已取消土地最高限价,但仅少量核心城市优质地块拍出高溢价,整体热度仍较低。
虽然政策环境持续宽松,但受限于多方因素,楼市仍未出现明显回温。2023年我国政府部门以财政、货币政策力促“稳增长”,且各级政府部门频繁优化楼市政策,力促房地产市场平稳运行,截至年底,政策环境已接近2014年最宽松阶段。但地产行业表现不佳,主要受限于:1)供给端缩表、开发推盘乏力,金融机构对涉房类信贷仍持偏谨慎态度,各类房企合理融资需求落地难;2)房地产处于周期筑底阶段,资产价格预期下降叠加居民收入预期下行,需求端修复不及预期;3)部分城市房地产项目纾困进度较慢,拖累信心恢复。
二政策:2024房地产破局之年,政策性拐点已至
2023年以来行业需求及融资端政策持续发力,房企信用修复在2024年也有望提速,促进楼市需求回暖。
1、宏观经济政策:2023年扩内需稳经济,财政、货币政策加大力度,不搞“大水漫灌”,目前仍有一定施策空间;2024年可适时、适度继续加大政策扩张力度,巩固经济回稳向好基础。
1)货币政策,2023年货币政策加大逆周期调节,稳健的货币政策精准有力;2024年货币政策预计继续发力、打开施策空间,满足实体经济融资需求。2023年3月、9月两次下调存款准备金率,释放中长期资金超过1万亿元;6月、8月两次降低政策利率,带动1年期LPR和5年期以上LPR分别下降20个和10个基点,但幅度小于我国2008年、2015年调降水平,仍留有施策空间。中央经济工作会议定调2024年“稳健的货币政策要灵活适度、精准有效”。预计2024年我国面临的内外部约束边际缓解,货币政策的掣肘减少,能够根据经济金融运行情况、内外部形势相机抉择,施策空间进一步打开。
2)财政政策,2023年财政发力开始于下半年,2024年积极的财政政策仍需适度加力、提质增效,保持适度支出强度持续显效,为稳定宏观经济提供支撑。2023年7月,政治局会议强调“当前经济运行面临新的困难挑战,主要是国内需求不足”,为此强调“要精准有力实施宏观调控,加强逆周期调节和政策储备”。2023年下半年财政政策明显发力,出台了一系列工业稳增长、增发1万亿国债提升我国2023年财政赤字率、开启特殊再融资债券置换地方隐形债务等政策。
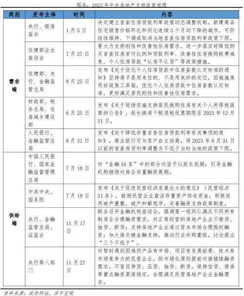
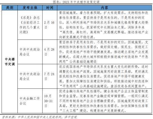
2、房地产政策:2023年我国各级政府部门频繁优化楼市政策,政策环境已接近2014年最宽松阶段。2024年供给端恢复主体信用、恢复融资、“保交楼”;需求端恢复居民对房地产行业预期、恢复收入预期,是短期政策方向。
2023年7月中央政治局会议定调“适应我国房地产市场供求关系发生重大变化的新形势”以来,多部委明确房地产政策优化方向,各地政策持续落地。根据我们监测,今年截至12月,已有200余省市(县)出台房地产调控政策超660次,多数城市限制性政策完全放开,目前四大一线城市均执行了“认房不认贷”政策,广州放松了四区限购、北京上海下调购房首付比与房贷利率、部分二线城市全面放开限购。另外,随着中央层面对满足房企融资的一再强调,对民营房企和混合所有制房企融资有望得到实质性加强。
2024年房地产政策可采取长短相结合措施,促进房地产软着陆。短期考虑组建“住房银行”来供给侧去库存、助力“保交楼”且恢复信心;大幅降低存量房贷利率盘活居民、房企端资金;加快“三大工程”建设支撑市场需求和投资开工。辅以中长期手段“城市群战略、金融稳定、人地挂钩和房地产税”构建房地产长效机制。
三预测:2024年房地产市场情景分析
展望2024年,综合考虑多个维度,如宏观经济政策的变化、房企与居民信心修复等,采取乐观、中性、悲观三个视角去呈现未来房地产的趋势如何。
中性情景下:2024年预计供需整体仍将双向略微收窄,商品房销售面积同比-5.3%;新开工面积将低位徘徊,但考虑到2023年低基数,预计同比-8.2%;竣工面积在“保交楼”推动下,预计同比-2.5%;开发投资额受销售、融资复苏进度制约,预计同比-4.5%。
1、乐观情景
宏观经济:
2024年超预期利好政策出台,如多次降息、降准、经济步入内外需增长动能转换期,发展面临的内外部环境和条件明显改善,GDP增速回归正常区间,居民收入改善。
房地产行业:
1)需求端,以核心一二线城市为首,中国全面取消限购,存量房贷利率大幅降低、公积金贷款额度进一步提高,居民观望情绪扭转,扭转房地产价格预期,销售明显提升。
2)供给端,优质房企融资端利好政策加码,房企融资“白名单”及“三个不低于”快速落地且效果明显,不同所有制房地产企业的合理融资需求得到充分满足,各地停工项目处置明显提速,组建住房银行解决房企库存问题。“三大工程”建设加快推进,成为2024年房屋建设投资的重点,有效拉动房地产投资,构建“保障房+商品房”的双轨制住房供给体系。各地土拍规则全面放宽价格限制,多数房企信心恢复,拿地积极性上升。
2、中性情景
宏观经济:
2024年经济政策小幅加码、缓慢放松,降息降准与2023年幅度相近,中央财政维持同一赤字率水平,2024年经济维持当前景气度水平不回落,居民收入逐步企稳。
房地产行业:
1)需求端,房地产调控政策延续宽松状态,但无超预期放松,如一线城市外围区和主要二线城市主要核心区限购放松,低能级城市发放购房补贴,部分居民置业意愿有所修复,房地产价格预期小幅改善。市场分化式复苏,人口流入的核心城市销售小幅回暖,大部分人口流出、供给过剩的城市房地产市场仍然低迷。
2)供给端,纾困房企融资的政策如融资“白名单”及“三个不低于”陆续落地,积极信号明确但无超预期加码,不同所有制房地产企业的合理融资需求得到基本满足,部分城市停工项目处置情况缓解,优质房企三好生信心修复,拿地恢复积极态势。“三大工程”为2024年固定资产投资提供新增量,但实际拉动有限并未超预期。
3、悲观情景(需要说明,此情况发生概率较低,但是也要防止硬着陆风险,防患于未然)
宏观经济:
2024年整体不确定性依旧存在,政策力度不及预期,经济短暂恢复后步入缓慢增长区间,居民收入或有进一步下降的可能。
房地产行业:
1)需求端,房地产调控政策未超预期或维持现状,各地出台的房地产放松政策未能有效提振市场,在居民收入预期不稳以及房价持续下跌预期影响下,观望情绪延续,全国商品房销售面积下降。
2)供给端,房企融资政策维持现状,涉及民企债务问题和潜在风险的融资问题依旧存在,出险房企经营现金流缺口持续扩大,各地停工项目交付进展慢,房企信心继续减弱,拿地积极性持续保守。
中性情景下,我们对房地产行业核心指标的预期规模做出如下判断:2024年,宏观经济进入恢复通道,居民置业意愿有所恢复,叠加城中村改造如期推进,全国商品房销售面积或可实现筑底,销售绝对规模约10.6亿平;2024年房企新开工规模仍受新房销售恢复节奏慢、土地缩量、待售库存较多等因素制约,2024年新开工难改下行趋势,新开工绝对规模约8.7亿平;2024年“保交楼”政策继续发力、购房者对于现房的偏好提升等因素预计将继续对竣工形成一定支撑,竣工绝对规模约9.9亿平;新开工下降、施工过峰等因素或将继续制约建筑工程投资修复,近两年土地成交缩量态势未改,或导致土地购置费进一步下行,但城中村改造和保障性住房建设发力,2024年房地产开发投资额约11.0亿元。
整体看,中性情景下也不容乐观,房地产将对经济恢复有所拖累,要实现行业健康平稳发展、防范好金融风险,2024年短期需要加大力度破局,配合房地产长效机制形成“组合拳”。
四需求:2030年降至9.1亿平新增需求,中长期房地产市场仍有一定空间,长周期人口需求拐点出现
我们连续6年在《中国住房存量报告》系列中跟踪研究发现,综合考虑城镇化进程、改善性需求、城市更新等,中国房地产市场未来需求下降,但中长期仍有发展空间。
根据我们测算,2024-2030年年均新增城镇居住需求约10.0亿平,相较2011-2023年年均新增城镇居住需求的11.3亿平有一定下降。
2024年我国年新增城镇居住需求约10.6亿平,城镇常住人口增加(剔除行政区划变动,后同)、居住条件改善、城市更新需求分别占总需求的28.8%、34.5%、36.7%。
2030年总需求波动降至9.1亿平,城镇常住人口增加、居住条件改善、城市更新需求分别占总需求的20.3%、35.8%、43.9%。
改善性需求总量、占比均呈现逐年增长趋势,2023年开始预计超越城镇常住人口增长带来的需求成为最大的需求。
房地产需求可分为三类:
1)新增城镇常住人口带来的城镇化居住需求。未来我国人口增速、城镇化率增速放缓,城镇常住人口增加的居住需求将平稳下降。预计至2030年城镇常住人口约增至10.7亿人,带来住房需求年均4.9-6.0亿平(若计算新增常住人口的实际居住需求需剔除行政区划变动产生的农民带房入城住房面积)。
2022年末常住人口城镇化率65.2%,结合联合国《世界城市化展望》预计的2020-2035年中国常住人口城镇化率年均增幅约0.85个百分点,推算2024-2030年我国城镇常住人口约从9.9亿增至10.7亿。
2)生活条件提升推动的居住改善需求。由于中国家庭户规模迅速小型化、以及人民对美好生活的需要,未来城镇居民对人均住房面积的需求进一步增加。预计2024-2030年城镇人均住房面积由35.5平增至37.8平,带来的改善性居住需求年均约3.9亿平。
首先,2022年中国城镇人均住房建筑面积按0.7系数折合为人均使用面积仅约26平,不足30平;其次,因生育率下滑、晚婚不婚率提高、年轻人婚后独立居住等因素,中国家庭户规模迅速小型化,带来更多的住房和更大的人均住房面积需求。七普数据显示,2020年中国平均家庭户规模为2.62人,比2010年的3.10人减少了0.48人,已跌破“三口之家”的数量线。
城镇人均住房面积方面,以人口普查公布的家庭户人均住房面积为基础,2010-2015年、2015-2020年中国城镇人均住房建筑面积分别年均增长2.5%、1.3%,此十年中国城镇化快速发展,大量楼盘竣工、销售快速提高了我国人均住房建筑面积。未来中国房地产进入平稳、健康的高质量发展阶段,预计2024-2030年城镇人均住房面积由35.5平增加到37.8平。
3)因城市更新带来的居住需求。城镇常住人口居住需求=新增城镇常住人口的居住需求+生活条件提升带来的改善性需求+城市更新需求。城市更新将主要以旧改代替棚改,预计未来棚改效应逐步减弱,预计2024-2030年拆迁改造带来的住房需求约3.3-3.6亿平。
2020年住建部明确表示“未来城市规划中要摒弃急功近利和大拆大建”。2023年10月中央金融工作会议定调的“加快保障性住房等三大工程建设”中的城中村改造,同样以超大特大城市的破旧小区改善、提升居住品质为主,而非拆迁重建。因此,基于人口普查住房建筑年代数据,根据历年拆迁率变化趋势,我们预计2024年拆迁率约1.0%,2030年拆迁率线性降至0.8%。以我们《中国住房存量报告》中城镇存量住房数据为测算基础,预计2024-2030年城市更新带来的住房需求约3.3-3.6亿平。
五短期:全面宽松释放合理需求,多渠道化解主体风险,促进软着陆
房地产是第一大支柱产业,关系几千万人就业和民生,房地产稳,则经济稳,就业稳,金融稳。
当前经济形势的主要挑战来自出口和地产,房地产的影响尤其大。非常之时,需要非常之策,三招可救当前地产。
1)借机全面取消限购,降低存量房贷利率,释放合理住房需求。现在市场低迷,是取消限购的良机。发达国家对国内居民都没有限购措施,都是通过价格和税收调节,而不是人为的行政手段。一二线市场如果活跃起来,释放合理的刚需、刚改需求,可以推动行业筑底复苏。进而通过多贡献土地财政、税费拉动经济增长。全面取消限购,顺应人口往都市圈城市群流入的趋势,供地上人地挂钩,可缓解一二线高房价、三四线高库存的历史难题。
大幅降低存量房贷利率,包括居民和房企,货币政策部门通过定向降准等支持银行降低负债成本。现在利率太高,就业和收入压力大,居民扛不动了,房企也扛不动了,应该大幅降低存量利率,之前降低了首套,社会反响很好,二套的也应该降低,这是善政。
2)组建住房银行,住房银行可通过专项资金以合适价格收购开发商土地和商品房库存,用于租赁房保障房,改善民生、救房企、缓解财政压力。2021年下半年至今,房企面临经营压力、资金链改善缓慢。同时,保交楼是重中之重,组建住房银行,开发商拿到专项资金后,限定必须进行保交楼,这样可以防止烂尾,坚决不能让购房者承担地产调整的风险。当前的做法是让地方政府保交楼,但地方存在一定的财政压力,能力可能相对有限。如果房企回款有多余资金,房企投资拿地恢复,土地财政也会恢复,地方债务压力就能缓解,基建有望回升。收购的库存商品房和土地用于租赁房保障房,有助于改善民生,如果额外再新增供地用于租赁房,将导致一定程度的浪费,一举多得。
3)加快“三大工程”建设,支撑房地产投资。保障性住房、城中村改造、“平急两用”公共基础设施在内的三大工程建设,是构建房地产新发展模式的重要抓手,并将在2024年进一步支撑市场需求和投资开工。其中,保障性住房未来作为与商品房并行的“双轨”之一,无论是新建保障性住房还是收购存量房作为保障性用途,对房企都是好消息。推进“城中村改造”可以扩大、规范现有住房业务业态,增加房屋建设及后续的物业管理的业务空间。“平急两用”基础设施建设也新增了大量公建及城市空间服务的需求。配合融资段政策发力,将在2024年进一步支撑市场需求和投资开工。
六长期:推进以城市群战略、人地挂钩、金融稳定、房地产税、租购并举为五大支柱的住房制度改革
我们提出了行业分析框架:“房地产长期看人口、中期看土地、短期看金融”。如果采取长短相结合措施,有望促进房地产软着陆,避免硬着陆,为中国经济复苏和就业贡献力量。
根据我们对发达经济体住房制度和房地产市场的研究,结合中国住房制度现状和发展阶段特点,建议以城市群战略、人地挂钩、金融稳定、房地产税、租购并举为核心加快构建房地产新模式。
1)推动都市圈城市群战略。人随产业走,人往高处走。二十大报告指出,深入实施区域协调发展战略、区域重大战略、主体功能区战略、新型城镇化战略。
2)以常住人口增量为核心改革“人地挂钩”,优化土地供应。推行新增常住人口与土地供应挂钩、跨省耕地占补平衡与城乡用地增减挂钩,严格执行“库存去化周期与供地挂钩”原则,优化当前土地供应模式。
3)保持货币政策和房地产金融政策长期稳定。稳定购房者预期,支持刚需和改善型购房需求。规范房企融资用途,支持房企合理融资需求,提供一定时间窗口让存在问题的房地产企业有自救机会。
4)稳步推动房地产税试点。房地产税替代土地财政是大势所趋房地产税替代土地财政是大势所趋,未来有必要建立科学的经济模型评估房地产税对各方影响。当前经济处于筑底期,房地产还未走出困境,不具备房地产税征收条件。
5)二十大报告强调,“加快建立多主体供给、多渠道保障、租购并举的住房制度”。丰富商品房、租赁房、共有产权房等多品类供给形式,形成政府、开发商、租赁中介、长租公司等多方供给格局,可以加快解决新市民、青年群体住房困难问题,促进房企在租赁业务中寻找新增长空间。
来源:金融界
声明:本文由入驻焦点开放平台的作者撰写,除焦点官方账号外,观点仅代表作者本人,不代表焦点立场。


