刚刚!中海23.7亿拿下梅林关宅地,溢价率超40%
扫描到手机,新闻随时看
扫一扫,用手机看文章
更加方便分享给朋友
刚刚,中海斩获龙华梅林关新宅地。
7月7日下午3点,龙华梅林关A802-0309宗地宗地正式出让,本次共有6家房企参与竞拍,最终经过108轮报价,中海以23.7亿元将该宗宅地收入囊中。
本宗宅地初始楼面价27565.89元/㎡,最终竞得楼面价38795.22元/㎡,溢价率为40.7%。


龙华今年连拍的两宗宅地,都吸引了众多房企争夺。
今天出让的梅林关A802-0309宗地,开拍前就有6家房企报价。
据悉,以上6家房企对应的号牌分别是:天健7号、深铁28号、越秀25号、招商66号、华润99号、中海68号。
土拍开始,28号深铁率先举牌,加价500万,但第一轮举牌后,时隔2分多钟,99号华润才缓缓跟上。
紧接着这两家相互较劲,竞拍价很快迈上了17亿台阶,而其余4家房企则处于观战姿态。
一直叫价到第18轮,68号中海终于举牌。中海的入局,更加激发了深铁的战斗力,接下来几轮报价中,深铁与中海就这样你来我往中,一直僵持不下。
第36轮报价,68号中海加价1000万,直接把楼面地价推上了“3字头”,此时竞拍总价也去到了18.4亿。

看得出来,中海是厚积薄发,而此时深铁就比较被动了,一直在紧跟报价。
52轮,20亿了,又是中海举牌,中海对这块地似乎势在必得了。

报价来到53轮,25号越秀终于加入“战局”,经过几轮交替报价,此时场上仅剩越秀和中海对垒,深铁、华润已经不见身影,天健和招商更是一直按兵不动。
距离第一次举牌过去35分钟,此时竞价来到22亿,楼面地价也突破3.6万/㎡。
下午15:50分,报价已突破100轮,场上仍然是中海和越秀的较量,此时溢价率也接近38.4%了。
最终108轮赛点,中海以23.7亿成交总价竞得梅林关A802-0309宗地,该地块楼面地价为38795.22元/㎡,恭喜中海!

今年,龙华已经成功出让两宗宅地,还有已经挂牌的A815-0036宗地也将于7月30日出让,土地市场持续火热。
另外就在今天(7月7日),深圳公共资源交易中心又上架本年度龙华拟出让的第4宗宅地!
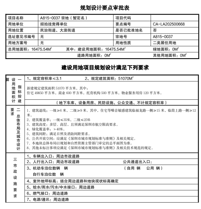
该地为龙华A815-0037宗地,位于民治街道和上塘街道交界处,宗地土地面积16475.54㎡,挂牌起始价15.54亿元。该出让公告期自2025年7月7日至2025年7月26日,挂牌期自2025年7月27日至2025年8月8日15时止,拟于2025年8月8日15时出让。

出让条件参照“价高者得”、自《出让合同》签订之日起1年内开工,4年内竣工、承诺承诺提供“交房即发证”服务等。
根据规划设计要点,地块规定容积率≤3.1,规定建面51070㎡,其中住宅建面49850㎡、商业600㎡(允许分割转让);托育机构500㎡(产权归政府,由竞得人建成后无偿移交)、物业服务用房120㎡。

龙华A815-0037宗地位于龙华福龙路与简上路交汇处东北角。地块周边有卓越柏奕府、长城里程家园、中海汇德里、莱蒙国际大厦等小区,相邻有简上体育综合体等配套,距离地铁4号线上塘站C出口步行距离约850米(地图测距)。

值得一提的是,地块位于A815-0036宗地(拟于7月30日出让)南侧。南北两宗地原属[龙华新城核心地区]法定图中01-013地块,分成两宗地出让。
龙华A815-0036地块、A815-0037两宗地的起拍价分别是19.06亿元、15.54亿元,合计共34.6亿元。
这两宗地会不会被同一家房企拿下做连片开发呢?
算下来,今年深圳已经先后挂牌了9宗宅地,除了开拍前紧急“撤回”的宝中南街坊地块,还有8宗宅地已拍和要拍。
因此,接来下持续到8月份,基本上每周都有新宅地要出让,沉寂许久的深圳土拍市场,又要热闹起来了。

声明:本文由入驻焦点开放平台的作者撰写,除焦点官方账号外,观点仅代表作者本人,不代表焦点立场。


