恒大股权起纠纷!深圳国资公司被裁支付20亿元及利息,对方是山东大型国企
扫描到手机,新闻随时看
扫一扫,用手机看文章
更加方便分享给朋友
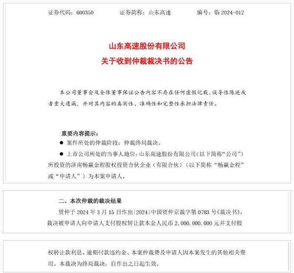
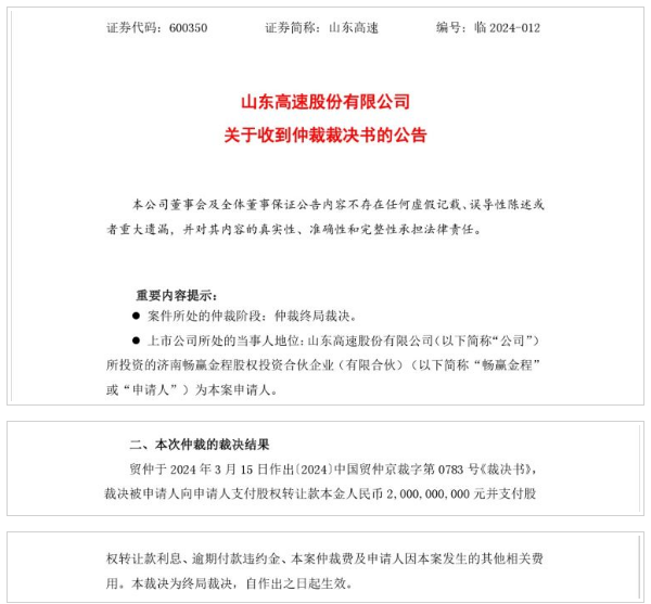
3月17日晚,山东高速公告,中国国际经济贸易仲裁委员会15日作出裁决,深圳市人才安居集团(下称深圳人才安居)被裁决向公司子公司畅赢金程支付股权转让款本金20亿元及利息、逾期付款违约金、本案仲裁费及申请人因本案发生的其他相关费用。本裁决为终局裁决,自作出之日起生效。
山东高速公告称,本案已裁决,但被申请人尚未履行,暂无法确定本次仲裁事项对公司本期或期后利润的影响金额。

3年前的交易
山东高速和深圳人才安居的这笔交易可追溯至2020年。
山东高速2022年2月25日公告的《山东高速股份有限公司涉及仲裁暨对外投资进展公告》显示,2020年11月,畅赢金程与深圳人才安居集团就转让所持恒大地产集团有限公司1.1759%的股权事宜签订了《股权转让协议》和《股权质押合同》,深圳人才安居集团以50亿元对价受让畅赢金程持有的标的股权。
《股权转让协议》生效后,畅赢金程已依约将标的股权过户至人才安居集团名下;深圳人才安居集团已按约定将标的股权出质予畅赢金程,并支付了前两期股权转让款30亿元及利息。在支付上述款项后,深圳人才安居集团未按照合同约定履行后续付款义务,故畅赢金程根据约定对深圳人才安居集团提起仲裁。
深圳人才安居集团去年也披露了与山东高速上述交易的后续。
2023年9月3日,深圳市人才安居集团有限公司披露公司债券2023年半年度报告,在重大未决诉讼情况方面,截至报告期末,山东高速下属企业向中国国际经济贸易仲裁委员会提起仲裁申请,要求发行人支付剩余80亿元恒大股权转让款并承担利息、违约金等。深圳人才安居称,公司正积极应对,维护公司合法权益。
深圳市人才安居集团有限公司于2016年6月30日注册成立,注册资本1000亿元,是深圳市国资委履行出资人职责的国有独资公司。根据市委、市政府的战略部署,安居集团是深圳保障性住房专营机构,是保障人才安居乐业的平台。截至2023年6月,集团拥有下属企业66家,总资产1967亿元,净资产1164亿元,员工人数1435人。

图片来源:深圳市人才安居集团官网
受贿3810万
山东高速集团原董事长孙亮受审
据《中国新闻周刊》报道,2017年,恒大集团董事局主席许家印以2800亿财富成福布斯中国富豪榜首富。同年,恒大推动重组深深房,将恒大地产A股上市。为此,恒大地产全年进行了三轮密集的增资扩股,共计增资1300亿元,其中山东高速集团出资总计230亿元,成为恒大第二大股东。
一位知情者告诉《中国新闻周刊》,虽然山东高速集团战投恒大是当时董事会一致通过的决定,但山东高速集团原董事长孙亮在决策中起了主导作用。这也为日后集团陷入地产困局埋下了伏笔。
山东高速集团是山东省基础设施领域的国有资本投资公司和世界500强企业,注册资本459亿元,资产总额突破1.4万亿元。截至目前,山东高速集团运营管理高速公路8745公里,其中山东省内7059公里,占山东全省的84%,拥有山东高速(600350.SH)、山东路桥(000498.SZ)、山高控股(412.HK)、齐鲁高速(1576.HK)、威海银行(9677.HK)、山高新能源(1250.HK)6家上市公司。
2022年8月16日,据山东省纪委监委网站通报,山东高速集团原董事长孙亮被查。公开履历显示,孙亮出生于1958年5月,曾任山东省高速公路有限责任公司党委委员、董事、副总经理、总会计师、总经理等职,2009年任山东高速集团董事长、党委书记,后兼任山东高速股份有限公司董事长、山东铁路建设投资有限公司董事长等职。2018年任山东省政协常委、提案委员会副主任,后卸任,至被查。
2023年6月7日,枣庄市中级人民法院一审公开开庭审理了山东省政协原常委、提案委员会原副主任孙亮受贿、贪污、国有公司人员滥用职权一案。
枣庄市人民检察院指控:2003年3月至2018年6月,被告人孙亮利用担任山东省高速公路有限责任公司党委委员、副总经理、总经理,山东省高速公路集团有限公司党委副书记、总经理,山东高速集团有限公司党委副书记、总经理、党委书记、董事长等职务上的便利,为相关单位和个人在项目合作、业务承揽、公司融资等方面提供帮助,非法收受他人给予的财物共计折合人民币3810万余元。
2011年6月至2018年1月,被告人孙亮利用担任山东高速集团有限公司党委书记、董事长职务上的便利,以虚列开支等方式,非法占有公共财物价值564万余元。2016年初至2018年2月,被告人孙亮在担任山东高速集团有限公司党委书记、董事长期间,滥用职权,违规安排下属公司进行相关交易,造成国有资产损失3154万余元,提请以受贿罪、贪污罪、国有公司人员滥用职权罪追究其刑事责任。
庭审最后,法庭宣布休庭,择期宣判。
编辑|卢祥勇 杜恒峰
校对|刘思琦
来源:每日经济新闻 综合山东高速公告、澎湃新闻、中国新闻周刊
声明:本文由入驻焦点开放平台的作者撰写,除焦点官方账号外,观点仅代表作者本人,不代表焦点立场。


