重磅!深圳十四五正式发布!未来15年重大规划和目标在这里!
扫描到手机,新闻随时看
扫一扫,用手机看文章
更加方便分享给朋友
今日,深圳市发展和改革委员会发布了《深圳市国民经济和社会发展第十四个五年规划和二〇三五年远景目标纲要》(以下简称《规划纲要》)。

《规划纲要》分10篇,19章对深圳市国民经济和社会发展第十四个五年规划和二〇三五年远景目标进行了阐述,信息量巨大。
2035年远景目标
《规划纲要》提出到二〇二五年,建成现代化国际化创新型城市,基本实 现社会主义现代化。经济实力、发展质量跻身全球城市前列, 研发投入强度、产业创新能力世界一流,文化软实力大幅提 13 升,公共服务水平和生态环境质量达到国际先进水平。
到二〇三〇年,建成引领可持续发展的全球创新城市, 社会主义现代化建设跃上新台阶。经济总量和居民人均收入 大幅跃升,建成现代化经济体系;基础研究和原始创新能力 大幅提升,创新能级跃居世界城市前列;粤港澳大湾区核心 引擎和资源配置功能显著增强,国际交流更加广泛,成为全 球重要的创新中心、金融中心、商贸中心、文化中心,跻身 全球先进城市行列;建成高水平公共服务体系,人民生活更 加美好;实现碳排放达峰后稳中有降,社会文明达到新高度。
到二〇三五年,建成具有全球影响力的创新创业创意之 都,成为我国建设社会主义现代化强国的城市范例,率先实 现社会主义现代化。成为高质量发展高地,城市综合经济竞 争力世界先进,经济总量、人均地区生产总值在二〇二〇年 基础上翻一番;成为法治城市示范,建成一流法治政府、模 范法治社会,营商环境位居全球前列,城市治理体系系统完 备、科学规范、运行高效;成为城市文明典范,开放多元、 兼容并蓄的城市文化特征更加鲜明,城市品位、人文魅力充 分彰显,时尚创意引领全球;成为民生幸福标杆,实现幼有 善育、学有优教、劳有厚得、病有良医、老有颐养、住有宜 居、弱有众扶,市民享有更加幸福安康的生活;成为可持续 发展先锋,打造人与自然和谐共生的美丽中国典范。
“十四五”发展目标
创新能级显著提升。
文化软实力大幅提升。
民生福祉达到新水平。
生态环境质量达到国际先进水平。
城市治理体系和治理能力现代化基本实现。

国际一流湾区和高级城市群
1、推进深港澳深度合作1)共建深港澳优质生活圈。● 加快东部过境高速公路等重点项目规划建设,推进港深西部快轨规划研究工作。
2)高品质推进前海深港现代服务业合作区开发建设。● 推动前海合作区扩区,实施新一轮前海总体发展规 划,建设国际化城市新中心。● 建设前海深港国际金融城, 深化国家金融业对外开放试验示范窗口和跨境人民币业务 创新实验区建设。
3)高标准建设河套深港科技创新合作区。●高标 准推进深圳园区建设运营。●建立健全深港科技创新协同机 制,共建国际一流的科研实验设施集群,共同引进国际先进 研发型企业,设立联合研发中心。
4)高水平规划建设深港口岸经济带。●推动深港口岸经济带罗湖先行区、沙头角深港国 际旅游消费合作区等片区建设发展。●加快皇岗、沙头角等口岸重建,改造升级罗湖、 文锦渡等口岸,推动前海、大鹏等设立新口岸,打造口岸综合改革示范城市。
2、建设现代化都市圈
1)规划建设深圳都市圈。● 制定实施深圳都市圈发展规划, 以深莞惠大都市区为主中心,以深汕特别合作区、汕尾都市 区、河源都市区为副中心,形成中心引领、轴带支撑、圈层 联动的发展格局。● 统筹推进都市圈基础设施建设,加密都市 圈交通网络,与周边城市构建半小时交通圈。
2)创新都市圈发展体制机制。● 推动生态环境共保共治、民生服务共建共享,促进教育、医疗、养老、环 保等政策衔接。
3、增强“一核一带一区”主引擎作用
1)强化广深“双城联动、比翼双飞”。● 协同打造一批重大 科技基础设施,建设国际科技创新中心。
2)促进珠江口东西两岸融合互动。● 加强与珠海、中山、江门等城市在轨道交通、产业园区、生态文明等方面的合作。 ● 加强与珠江西岸先进装备制造业联动发展,研究规划建设深圳-中山产业拓展走廊。
3)积极对接沿海经济带和北部生态发展区。● 支持汕头建设省域副中心城市,构建深圳-汕头深度协作机制,加强与汕 潮揭都市圈、湛茂都市圈海洋经济协调发展,辐射带动汕尾 等沿海地区高质量发展。全面加强与韶关、梅州、清远、河源、云 浮等地生态型产业合作。
4、扎实开展对口帮扶和合作交流
1)全力做好对口帮扶。● 支持喀什(深圳)产业园,深圳与河源、汕尾 共建产业园等对口帮扶地区产业园区建设。
2)积极融入国家区域发展大局。● 深化深哈合作,推进深圳(哈尔滨) 产业园区开发建设。
城市功能、综合承载力
1、形成开放弹性有机紧凑的城市发展格局
1)实施“东进、西协、南联、北拓、中优”战略。



2)优化“多中心、网络化、组团式、生态型”空间结构。
● 推动都市核心区扩容提质,将宝安区的新安、西乡街道,龙华区的民治、龙华街道,龙岗区的坂田、布吉、吉华、南湾街道等纳入都市核心区。
3)高标准推进重点区域开发建设。
4)加快深汕特别合作区建设。
● 规划建设先进制造业集中承载区和 深圳港东部拓展区,主动承接深圳乃至粤港澳大湾区临港产业转移和先进技术转化,建设国际一流的东部产业新城。
2、提升城市建设管理现代化水平
1)高标准开展城市规划建设。
● 制定和实施国土空间总体规 划,以容量管控和建筑规模约束引导城市减量化内涵式发展,持续优布局、强功能、拓空间、提品质。
● 鼓励开展城中村和旧工业区有 机更新,有序推进拆除重建类城市更新,加快老旧小区改造, 深入开展土地整备利益统筹。
2)深化城市管理体制改革。
3、打造国际性综合交通枢纽
1)打造高品质创新型国际航空枢纽。
● 加快提升宝安机场集 疏运能力,加强与惠州机场合作,迁建南头直升机场,规划 建设深汕通用机场,打造“2+2”机场规划布局体系。
● 到 2025 年,机场旅客吞吐量超过 7000 万人次,货邮吞吐量达 180 万吨。
2)打造全球贸易枢纽港。
● 构建集 装箱近距离内陆港体系,开展平湖南内陆港建设试点和黎光 内陆港规划研究,加快平盐铁路、平南铁路改造。
● 到 2025 年,集装 箱吞吐量达到 3300 万标准箱。
3)前瞻规划建设对外战略通道。
●向西构建功 能清晰、结构合理的多元跨江通道体系,加快深中通道建设, 开展伶仃洋通道建设研究论证,规划深圳至南宁高 铁,打通 深圳面向大西南的战略通道。
●向北加密与粤北地区联系,加 快赣深高铁建设,形成联系长江中游城市群的新通道。
●向东 加强粤东及沿海地区连通,加快推进深汕第二高速、深圳至 深汕合作区铁路建设,强化深圳与长三角之间的联系。
●推进机荷等高速公路立体复合改扩建及自由流收费体系建设。
4)建设高密度网络化的轨道交通体系。
●协同周边城市推进轨道一体化发展,有序推进城市 轨道交通规划建设。
●深化轨道交通投融资体制改革,积极引 入社会资本参与。
(5)提高城市交通综合服务水平。
●到 2025 年,绿色 交通出行分担率达 81%。

4、加快建设全球海洋中心城市
1)提升海洋经济发展能级。
●创新发展海洋金融,筹建国际 海洋开发银行;大力发展海洋生物医药、海洋电子信息等海 洋新兴产业;发展深海网箱养 殖,建设国家远洋渔业基地、国际金枪鱼交易中心、全球海 产品采购及冷链交易中心;高质量举办中国海洋经济博览 会,打造“中国海洋排名前列展”。
2)增强海洋科技创新能力。
●规划建设海城协调、产城融合的“盐田 -大鹏-深汕”和“蛇口-前海-海洋新城-光明”东西部海洋 科技创新走廊,谋划建设海洋高新技术开发区。
3)建设高品质滨海亲水空间。
●推进蛇口渔港升级改 造,建设深圳海洋博物馆、红树林博物馆等公共文化设施, 打造海洋地标性建筑。
共建大湾区综合性国家科学中心
1、以主阵地作为推进综合性国家科学中心建设。
●聚焦信息科学、生命科学和新材料科学领域,以光明科学城为主体集中布局重大科技基础设施,以应用研究带动基础研究,实现科学研究、实验开发、推广应用有机联动。
2、打造以国家实验室为龙头的战略科技力量。
●聚焦宽带通 信和新型网络等领域建设国家实验室,打造世界先进的网络通信研究中心等。
3、构建重大战略创新平台体系。
●高标准建设光明科学城, 按照国家统一规划部署,加快建设一批重大科技基础设施, 一体化建设前沿交叉研究平台和产业创新中心,布局光明国际技术转移中心,打造世界一流的综合性国家科学中心集中承载区。
●创新河套深港科技创新合作区体制机制,全面对接国际科技创新规则制度,推动国际性产业与标准化组织落地,规划建设中科院香港创新研究院深圳园区。
●规划建设西丽湖国际科教城,完善部省市合作共建机制,创新开发建设 模式,打造产学研用深度融合示范区。充分发挥国际大学园 和龙头企业的带动作用,建设大运深港国际科教城。

加强关键核心技术攻关


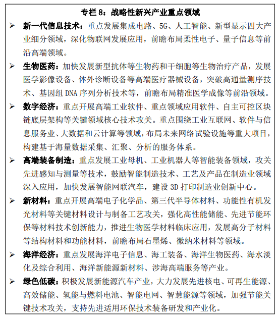
加快发展战略性新兴产业
●加快发展战略性新兴产业主要是从构筑产业体系新支柱、建设高级新一代信息技术产业发展高地、加快建设生物医药强市、提升高端装备制造和新材料等基础产业竞争力等方面着手。

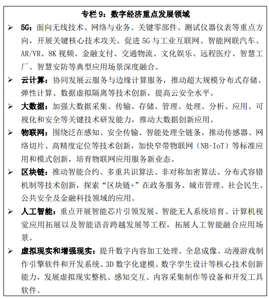
打造全球数字先锋城市
●值得一提的是,此次规划中,着重提了抢抓数字技术产业变革机遇,充分发挥海量数据和丰富 应用场景优势,以数字产业化和产业数字化为主攻方向,大 力发展数字经济,建设数字政府、智慧城市、数字生态,促 进数字化转型,引领数字新生活。

展现现代文明之城
●坚持以社会主义核心价值观引领文化建设,坚定文化自 信,牢牢把握社会主义先进文化前进方向,不断激发全社会 文化创新创造活力,提高城市文化软实力,加强公共文化设 施建设,更好满足人民精神文化生活新期待。

教育
2025 年, 新增公办义务教育学位 67.3 万个
幼儿园:到 2025 年,新增幼儿园学位 12.5 万个以上,公办园和普惠性 民办园在园幼儿占比达到 85%以上。
中小学:
促进义务教育优质均衡发展。统筹财力优先保障义务教育支出,加强义务教育学位规划与建设,提高学位配置规划标准,建立学位建设联合审查制度,实施原特区外义务教育 学校质量提升计划。
创新高密度城市教育用地保障制度,探索中学、小学建筑楼层设置标准。完善义务教育入学机制, 构建与人口政策相适应的学位积分政策。
健全公平合理的多样化就近入学制度,推行大学区招生和办学管理模式,推进集团化办学,消除大班额,逐步改善师生比。
高标准建设云端学校和“未来学校”。到 2025 年, 新增公办义务教育学位 67.3 万个。
高中:到 2025 年,新增公办普高学位 11 万个,打造国内先进 81 的特色高中、民办品牌高中各 10 所。
民办学校:
推进民办学校分类管理改革,构建差异化的扶持政 策体系,实施国际教育示范工程,加快建设多元融合学校, 按需增设外籍子女学校。到 2025 年,建设 3-5 个高端民办 教育园区,扶持发展一批优质国际化特色学校。
高校:
实施学科专业强链补链计划,加快新工科、新医科、新文科建设, 培育新兴学科、交叉学科。到 2025 年,3-5 所高校综合排名 进入全国前 50 名。
加快中国科学院深圳理工大学、 深圳海洋大学、深圳创新创意设计学院、深圳音乐学院、深 82 圳师范大学、香港大学深圳校区等高校筹建工作,探索都市 型高校建设新模式。实施高等教育先进工程,重点支持深圳大学、南方科技大学建设,争取进入国家“双一流”行列, 积极支持哈尔滨工业大学(深圳)、清华大学深圳国际研究 生院、北京大学深圳研究生院、香港中文大学(深圳)、深 圳北理莫斯科大学等纳入广东省高水平大学建设行列,支持 天津大学佐治亚理工深圳学院建设“新工科”示范高校,深 圳技术大学加快建成高端应用技术型人才培养新高地。
职业院校:到 2025 年,创建 6-8 所优质中 职学校和 10-15 个优质专业群,建成 2-3 所具有世界一流水 平的职业学校。
医疗
2025 年,三甲医院达 30 家
到 2025 年,三甲医院达 30 家, 新增国家(或达到国家水平)临床重点专科 5 个以上,每千人病床数达 4.5 张。
完善住房供应和保障
2025年,建设筹集公共住房 40 万套
深化住房制度改革
加快完善住房制度政策法规体系, 构建多主体供给、多渠道保障、租购并举的住房供应和保障 体系。健全公共住房分配管理、封闭流转和各类住房定价机制,完善公共住房供后监管制度。提高居住用地比例,公共 住房用地实行计划单列。
促进房地产市场平稳健康发展
坚持“房子是用来住的, 不是用来炒的”定位,加强商品住房建设和交易管理,建立二手房合理价格引导机制。
建立商品住房用地储备库,加大商品住房供应。
规范发展长租房市场,逐步使租购住房在享受公共服务上具有同等权利。
推动土地供应向租赁住房建设倾斜,单列租赁住房用地计划,探索利用集体建设用地和企事业单位自有闲置土地建设租赁住房。整顿租赁市场秩序, 规范市场行为,对租金水平进行合理调控。
持续提升住房保障水平
突出住房的民生属性,持续开展大规模公共住房建设行动,严格落实公共住房配建政策。 创新公共住房建设运营模式,充分调动社会力量参与公共住 房建设。
建立公共住房用地储备库,优先保障公共住房用地供应。建设跨市域的大型安居社区,创新城际住房合作机制。 到 2025 年,建设筹集公共住房 40 万套。
全面提升居住品质
建立健全经济适用、品质优良、绿 色环保的住房标准体系,提升物业现代化管理水平。
探索开展出租屋分级分类管理,鼓励城中村规模化租赁,持续改善 城中村居住环境和配套服务,将城中村逐步建成管理有序、 治安良好、环境优美、开放共享的新型社区,持续发挥城中 村作为低成本居住空间和职住平衡稳压器作用。
此外,在环境方面将打造美丽宜居生态城市到 2025 年,完成 1000 公里碧道建设,水质净化能力达 850 万吨/天。
同时加大海洋环境保护力度、加强生态系统保护和修复、建成世界著名花城。
深圳经济特区改革开放
全面实施综合改革试点
1)构建系统高效的综合改革试点推进机制。
2)加快重点领域改革。
●到 2025 年,基本完成试点改革任务,为全国制度建 设作出重要示范。
实施促进人口中长期均衡发展战略。
●加强超大型城市人口正向调节,推动人 口与产业、城市协调发展,不断创造有利于城市发展的人口 总量势能、结构红利和素质资本叠加优势。
●合理控制中心城区人口密度,深化户籍制度 改革,调整完善积分落户政策,推动人口结构优化。
●到 2025 年,在册户籍人口超过 780 万人。
深化土地管理制度改革。
●健全长期租赁、先租后让、弹性年期供应、作价 出资(入股)等工业用地市场供应体系,先行先试国有建设 用地使用权到期续期制度改革。
●探索商业用地与低效工业用地置换,加强政府主导的连 片产业空间供给。
●加强城市更新、土地整备和棚户区改造等 多种再开发手段的综合运用,稳妥推进历史遗留违法建筑、 已批未建地和临时用地处置。
●到 2025 年,通过城市更 新和土地整备,实现直接供应用地 10 平方公里、储备用地 40 平方公里、综合整治用地 45 平方公里。
加快发展技术要素市场。
●到 2025 年,PCT 专利累计 申请量达 8 万件。
建设国家营商环境创新试点城市。深化“放管服”改革、营造公平竞争的市场环境、加强产权保护、完善社会信用体系和新型监管机制。
激发市场主体活力。促进民营企业高质量发展、建设区域性国资国企综合改革高地、稳步推进社区股份合作公司改革。
创新行政管理体制。优化政府组织结构、深化事业单位改革试点、率先建立现代财税体制。
内容来源:深圳市发展和改革委员会
声明:本文由入驻焦点开放平台的作者撰写,除焦点官方账号外,观点仅代表作者本人,不代表焦点立场。


