某地“一成首付”,未施行就废止!成都、宁波、无锡放松楼市调控
扫描到手机,新闻随时看
扫一扫,用手机看文章
更加方便分享给朋友
近日,又有4城市及县,有了楼市新动作。
其中山东省齐河县一份文件流出,计划将首套首付降至一成,但是据了解该文件未施行就已经废止。
另外,成都、宁波、无锡先后发布楼市新政。其中成都力度很大,放宽住房限售规定,二孩家庭不限户籍全面增购一套,少有住房增值税“5改2”;宁波是二孩(有未成年)家庭,在市四区可增购一套,公积金额度上调较高可至120万;无锡对对购买144平及以上商品住房适当放宽限购。
昨日(5月31日),一份《关于促进齐河县房地产业平稳健康发展的若干措施》文件截图流出,引发公众关注。
文中提到,山东省齐河县计划将首套首付降至一成,“鼓励银行降低首付比例,首套房、二套房在原首付20%、30%基础上分别下调10%,有效期:自文件发布起实施至2022年12月31日”。
但据媒体了解,该文件并未执行,已经废止,山东省齐河县住建局工作人员表示待进一步完善后,近期会重新发布文件。
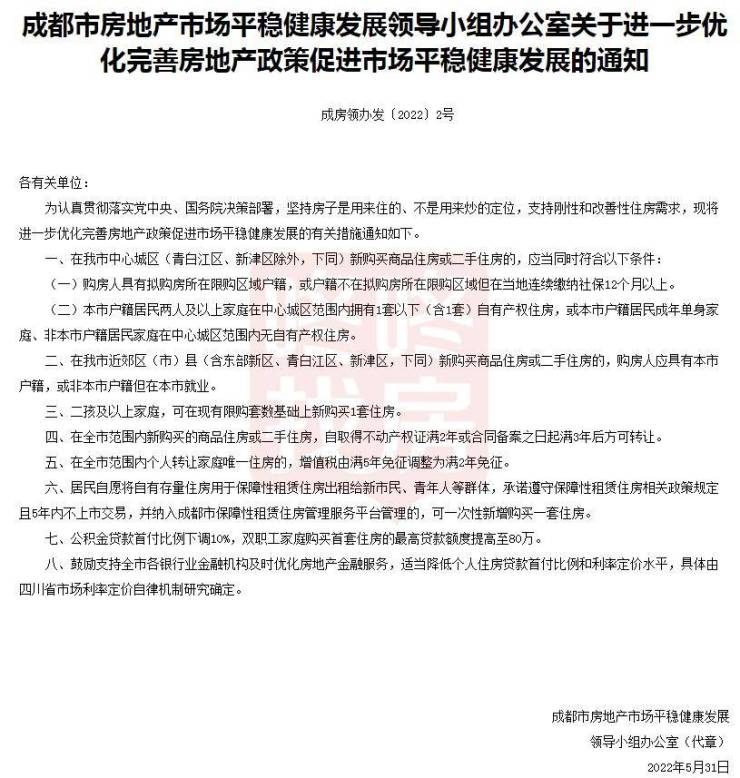
5月31日,成都市房地产市场平稳健康发展领导小组办公室发布《关于进一步优化完善房地产政策促进市场平稳健康发展的通知》(以下简称通知)。
通知表示,将住房限售规定由“取得不动产权证满3年后方可转让”调整为“自取得不动产权证满2年或合同备案之日起满3年后方可转让”。
二孩及以上家庭,可在现有限购套数基础上新购买1套住房。
在全市范围内个人转让家庭少有住房的,增值税由满5年免征调整为满2年免征。
公积金贷款首付比例下调10%,双职工家庭购买首套住房的较高贷款额度提高至80万。
5月31日,宁波住建局发布《关于支持刚性和改善型住房需求的通知》(以下简称通知)。
通知要求,职工按规定连续缴存住房公积金满2年,首次申请住房公积金贷款购买家庭首套自住住房的,较高贷款额度由60万元/户提高至100万元/户。购买改善性第二套自住住房等其他情形申请住房公积金贷款的,较高贷款额度由40万元/户提高至80万元/户。按国家生育政策生育二孩或三孩家庭住房公积金较高贷款额度在上述基础上再上浮20%。
职工个人住房公积金可贷额度由借款人及其共同借款人在申请贷款日缴存账户余额的12倍调整为15倍。
有未成年子女的本市户籍二孩三孩家庭,在海曙区、江北区、镇海区、鄞州区(以下简称“市四区”)已有2套住房的,可以在限购区域再购买1套商品住房;有未成年子女的非本市户籍二孩三孩家庭,在市四区已有1套住房的,可以在限购区域再购买1套商品住房。
5月30日,无锡住建局发布新政,出台《关于支持改善性住房需求和加快去库存的通知》(以下简称通知)。
通知要求,支持改善性住房需求,对购买144平方米(含)以上商品住房适当放宽限购。鼓励购买预(销)售商办用房,自本通知下发一年内签订商品房销售合同并网签备案的,由开发项目所在地予以已缴纳契税50%的购房补贴。
来源:深圳房地产信息网
声明:本文由入驻焦点开放平台的作者撰写,除焦点官方账号外,观点仅代表作者本人,不代表焦点立场。


