龙岗旧改新政印发!旧住宅区公开选择开发商模式开启
扫描到手机,新闻随时看
扫一扫,用手机看文章
更加方便分享给朋友
日前(1月2日),为规范龙岗区旧住宅拆除重建类更新项目公开选择市场主体的活动,根据相关政策规定,经龙岗区政府同意,正式印发关于《深圳市龙岗区旧住宅区拆除重建类城市更新项目公开选择市场主体实施细则(试行)》的通知。
《实施细则》背景
01
为实施《深圳市城市更新办法》,规范本市城市更新活动,市政府于2012年01月21日发布《深圳市城市更新办法实施细则》(深府〔2012〕1号,以下简称《更新办法实施细则》)。《更新办法实施细则》第四十六条第三款规定:“属于以旧住宅区改造为主的改造项目的,区政府应当在城市更新单元规划经批准后,组织制定搬迁补偿安置指导方案和市场主体公开选择方案,经占建筑物总面积90%以上且占总数量90%以上的业主同意后,公开选择市场主体。”
2016年12月29日,经市政府同意,市政府办公厅发布《关于加强和改进城市更新实施工作的暂行措施》(深府办〔2016〕38号,以下简称《暂行措施》),提出“成片旧住宅区确需通过城市更新实施拆除重建的,应当由区政府组织开展现状调研、城市更新单元拟订、意愿征集、可行性分析、更新计划申报、市场主体公开选择等工作”,同时还规定“零散旧住宅区所在地块的总面积不超过6000平方米且占拆除范围用地面积的比例不超过三分之一的,可不适用《实施细则》第四十六条关于公开选择市场主体的相关规定。”
为贯彻落实《更新办法实施细则》以及《暂行措施》的相关要求,稳步推进龙岗区旧住宅区拆除重建类城市更新项目公开选择市场主体的相关活动,我局根据实际工作需求特草拟本《实施细则》。
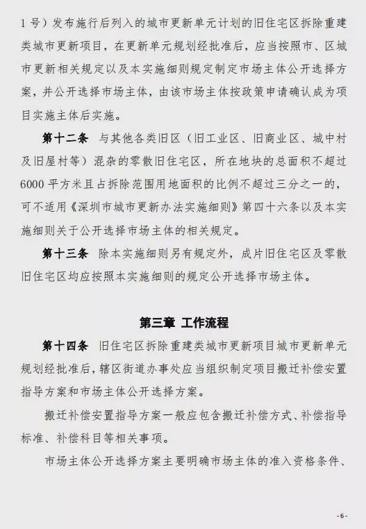
职能部门
02
1、龙岗区城市更新领导小组:负责领导龙岗区旧住宅区拆除重建类城市更新项目公开选择市场主体等相关工作中的重大事项进行决策;
2、龙岗区城市更新和土地整备局:监督旧住宅区拆除重建类城市更新项目公开选择市场主体相关活动,接受旧住宅区拆除重建类城市更新项目搬迁补偿安置指导方案和市场主体公开选择方案的备案;
3、辖区街道办事处:负责具体组织制定搬迁补偿安置指导方案和市场主体公开选择方案,负责组织、协调、跟进市场主体公开选择方案的具体实施。
4、业主大会:代表和维护旧住宅区物业管理区域内全体业主在旧住宅区拆除重建类城市更新项目公开选择市场主体活动中的合法权利并履行相应的义务,有权按法律及政策规定对搬迁补偿安置指导方案和市场主体公开选择方案进行表决;
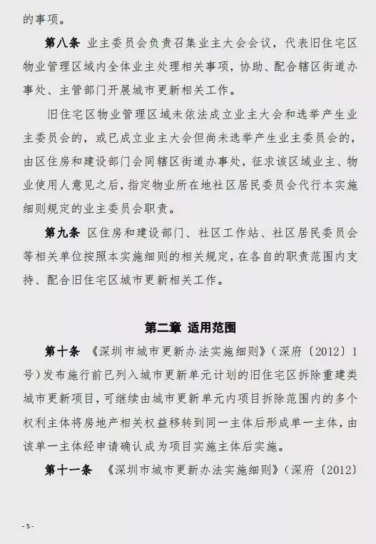
5、业主委员会:组织召开业主大会会议,代表旧住宅区物业管理区域内全体业主处理相关事项,协助、配合辖区街道办事处、主管部门开展城市更新相关工作。
6、区住房和建设部门、社区工作站、社区居民委员会 等相关单位按照本实施细则的相关规定,在各自的职责范围内支 持、配合旧住宅区城市更新相关工作。
亮点解析
03
No.1
适用范围
《实施细则》第二章专门规定需要公开选择市场主体的旧住宅区项目范围。考虑到《更新办法实施细则》于2012年01月21日方才发布生效,参照“法不溯及既往”的适用原则,故在《实施细则》中规定《更新办法实施细则》发布生效后才列入城市更新单元计划的旧住宅区拆除重建类城市更新项目,应当按照本《实施细则》的相关规定公开选择市场主体,而《更新办法实施细则》生效前已经列入城市更新单元计划的旧住宅区项目,可继续由城市更新单元内项目拆除范围内的多个权利主体将房地产相关权益移转到同一主体后形成单一主体,并由该单一主体经申请确认为项目实施主体后实施。
同时,结合《暂行措施》规定的政策放宽情形,故在《实施细则》中规定对于与其他各类旧区(旧工业区、旧商业区、城中村及旧屋村等)混杂的零散旧住宅区,所在地块的总面积不超过6000平方米且占拆除范围用地面积的比例不超过三分之一的,可无须通过公开方式选择市场主体,以保持政策适用统一。
此外,为避免社会公众对本政策产生不必要的误解,即产生旧住宅区系应该按照城市更新路径实施改造还是棚户区改造路径实施改造的疑惑,《实施细则》第二条将政策适用范围限定为“深圳市龙岗区行政区域内已列入城市更新单元计划的旧住宅区拆除重建类城市更新项目公开选择市场主体的活动”,表明本《实施细则》无关旧住宅区项目城市更新单元计划立项事宜,旧住宅区的改造模式的确定按照相关政策执行。
No.2
工作流程
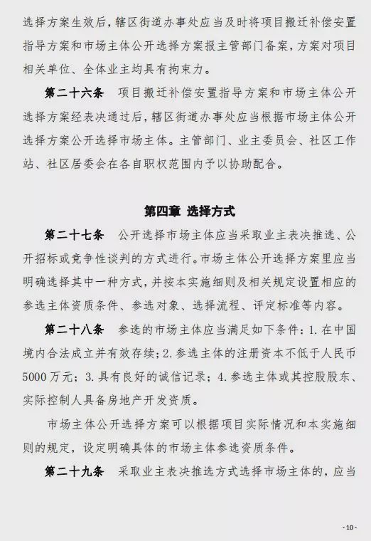
《实施细则》第三章专章对旧住宅区拆除重建类城市更新项目公开选择市场主体的工作流程进行规定。根据《更新办法实施细则》的相关规定,属于以旧住宅区改造为主的改造项目的,区政府应当在城市更新单元规划经批准后,组织制定搬迁补偿安置指导方案和市场主体公开选择方案,经占建筑物总面积90%以上且占总数量90%以上的业主同意后,公开选择市场主体。结合前述规定,《实施细则》将公开选择市场主体活动的工作流程细化规定如下:
1、辖区街道办作为旧住宅区项目公开选择市场主体活动的组织落实单位,在旧住宅区项目所在更新单元规划经批准后组织制定旧住宅区项目搬迁补偿安置指导方案和市场主体公开选择方案。
为引导旧住宅区项目范围内权利主体合理提出诉求,引导市场主体与权利主体协商搬迁补偿安置事宜,故在《实施细则》中规定搬迁补偿安置指导方案主要明确单元范围内建筑物(构筑物、附属物)搬迁补偿安置指导标准等事宜,同时将搬迁补偿安置指导方案报城市更新主管部门备案,作为市场主体与权利主体协商的基础。
市场主体公开选择方案,则主要是依据《实施细则》的相关内容制定,主要明确市场主体的准入资格条件、公开选择的方式、公开选择的程序以及未成功选定时的处理方式等事项。
2、区城市更新和土地整备局作为旧住宅区项目公开选择市场主体活动的指导、监督单位,负责按照《实施细则》等规定负责监督旧住宅区拆除重建类城市更新项目公开选择市场主体相关活动,接受旧住宅区拆除重建类城市更新项目搬迁补偿安置指导方案和市场主体公开选择方案的备案。
3、区城市更新领导小组领导全区城市更新工作,负责对全区旧住宅区拆除重建类城市更新项目公开选择市场主体等相关工作中的重大事项进行决策。鉴于上位政策已经明文规定搬迁补偿安置指导方案和市场主体公开选择方案系由业主表决通过后生效,故此处将区更新领导小组的角色定位维持对辖区重大事项进行决策,而不对具体的搬迁补偿安置指导方案和市场主体公开选择方案进行审批。
4、为保持政策适用统一,并遵从上位政策的相关规定,《实施细则》规定街道办组织制定搬迁补偿安置指导方案和市场主体公开选择方案后,需就两个方案进行业主表决。搬迁补偿安置指导方案和市场主体公开选择方案经占建筑物总面积90%以上且占总数量90%以上的业主同意后并经公告后方可生效实施。
No.3
选择方式
《实施细则》第四章专章对旧住宅区项目公开选择市场主体的选择方式进行规定。为充分体现公平公开,保障各意向参选主体的机会平等,充分发挥市场在资源配置中起决定性作用,参照《招标投标法》《政府采购法》以及龙岗区其他政策规定做法,同时本着充分尊重业主意见等原则,故《实施细则》中规定,旧住宅区项目公开选择市场主体应当采取“业主表决推选”“公开招标”或“竞争性谈判”的方式进行。具体的选择方式在市场主体公开选择方案中确定。
所谓“业主表决推选”,即由全体业主通过公开方式接受符合条件的不特定多数的市场主体的报名后,按照市场主体公开选择方案确定的规则从通过资格审查的企业之中直接表决推选出项目的市场主体。此种方案设定的法律依据主要为《物权法》;根据《物权法》第七十六条排名前列款规定:“下列事项由业主共同决定:……;(六)改建、重建建筑物及其附属设施;……。”为充分尊重业主对物业的处置权限,故在《实施细则》中创设了“业主表决推选”的方式作为公开选择方式的一种,供旧住宅区项目业主在公开选择市场主体时结合项目实际情况选择适用。同时,为与《深圳经济特区物业管理条例》等上位法规政策进行衔接,《实施细则》规定需按照《深圳经济特区物业管理条例》的相关规定召集业主大会会议,并就相关事项进行表决。
公开招标或竞争性谈判,考虑到搬迁补偿安置指导方案和市场主体公开选择方案已经提前取得占建筑物总面积90%以上且占总数量90%以上的业主表决通过,故为适当简化市场主体选择流程、提高选择市场主体的工作效率,故《实施细则》中规定,无论是采取“公开招标”还是“竞争性谈判”方式公开选择市场主体的,均采用“评定合一”的方式选定,即由依规定组成的评标委员会或谈判小组,负责评标或谈判并径直选定市场主体。为充分体现业主的意志,《实施细则》同时规定评标委员会或谈判小组中的业主代表不得少于总人数的相应比例。
No.4
资格取消情形
为确保旧住宅区项目的稳步推进实施,防范市场主体或其控股方倒卖、变卖项目,故《实施细则》中规定经公开选定的市场主体及其控股股东应当承诺在项目竣工验收之前,不得通过转让市场主体的股权(合伙份额)或其他方式变相转让项目。
此外,《实施细则》中规定了几种情形,如产生规定情形之一的,经区城市更新领导小组同意,可以取消市场主体资格;情形包括:
1、在选定过程中存在欺骗、贿赂、提供虚假材料、恶意隐瞒重要事实、恶意串通等情形且查证属实的;
2、违背承诺转让市场主体股权(合伙份额)或通过其他方式变相转让项目的;
3、自被选定为市场主体之日起两年内,仍未完成与项目首期全体业主搬迁补偿安置协议的签署工作的。其中,第3种规定的情形,主要参考《暂行措施》的相关规定,旨在通过设定合理工作时限敦促市场主体和业主及时完成搬迁补偿安置协议签约等工作。
为引导业主理性表达补偿诉求,敦促市场主体与权利主体及时完成签约工作,同时形成签约倒逼机制,《实施细则》中规定发生上述第3种规定情形,市场主体资格丧失的,项目同时终止并调出城市更新单元计划,且自市场主体资格被取消之日起三年内不再受理该旧住宅区项目的城市更新改造申请。
来源:深圳城市更新网
声明:本文由入驻焦点开放平台的作者撰写,除焦点官方账号外,观点仅代表作者本人,不代表焦点立场。


