地铁13号线接驳全攻略!8条线路等你选择
用手机看
扫描到手机,新闻随时看
扫一扫,用手机看文章
更加方便分享给朋友
规划了多条接驳巴士线路站点设置于石岩站B出口外将于2026年1月4日开通运营是创维员工通勤的最佳选择!于百旺站B出口搭乘C54线可抵达百旺信工业园内部C55线接驳站点设置于C56线站点覆盖高新北站西片区让你的…
就在昨天
4条地铁线路同步开通
有没有已经去体验的小伙伴?
为了让大家更便捷地出行
接驳公交也安排上啦!
我们围绕 13号线北段
规划了多条接驳巴士线路
站点覆盖写字楼、社区、公园等区域
给大家带来更好的出行体验
一起来看看吧!
石岩站
R29线
无缝接驳汇裕名都花园与石岩地铁站
站点设置于石岩站B出口外
将于2026年 1月4日 开通运营

罗租站
于罗租站E出口
搭乘 C53、T221、T222线
可前往浪心社区、宝源社区
以及石岩湿地公园、浪心村、宏发工业区
3条线路现已开通
并且是 免费乘坐 哦



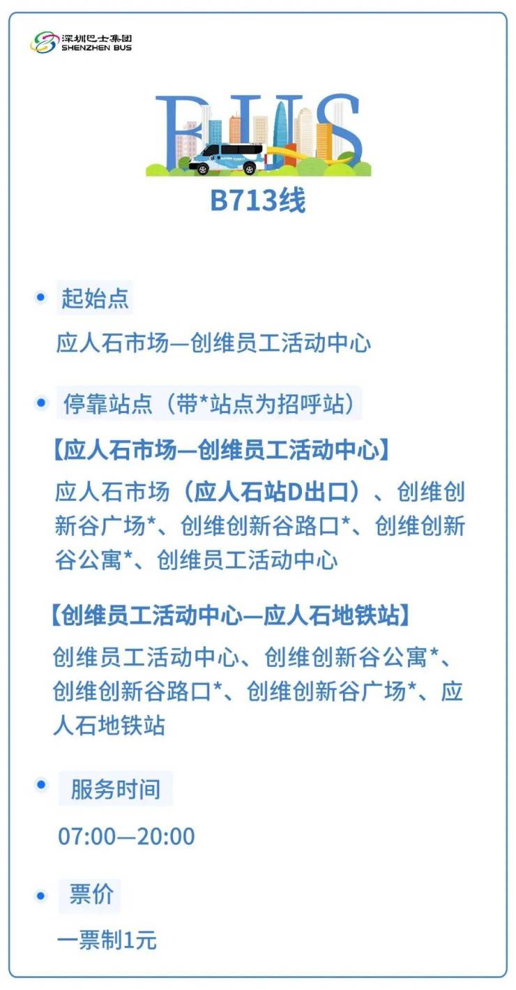
应人石站
于应人石站D出口
搭乘 B713线
可到达创维创新谷内部
是创维员工通勤的最佳选择!
线路 即日起 开通运营

百旺站
于百旺站B出口
搭乘 C54线 可抵达百旺信工业园内部
地铁站直达公司楼下
简直不要太方便!
线路 即日起 开通运营

石鼓站
C55线 接驳站点设置于
石鼓站B出口对面
可快速前往南山科技创新中心
波顿科技园、第二高级中学
通勤、通学两不误!
线路 即日起 开通运营

高新北站
C56线 站点覆盖高新北站西片区
高新北站D出口乘车
可前往通产集团、豪威大厦等办公区域
让你的通勤体验再升级!
线路 即日起 开通运营

公交+地铁=舒适出行
从此出门就更便捷啦!
来源:深圳交通、深圳巴士集团
声明:本文由入驻焦点开放平台的作者撰写,除焦点官方账号外,观点仅代表作者本人,不代表焦点立场。