因万科股权投资亏损,深铁集团去年巨损334.61亿元
扫描到手机,新闻随时看
扫一扫,用手机看文章
更加方便分享给朋友
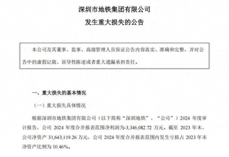
4月29日,深圳市地铁集团有限公司(下称“深铁集团”)发布重大损失公告。公告显示,根据2024年度审计报告,深铁集团2024年合并报表范围内发生亏损334.61亿元。截至2023年末,该集团净资产为3164.31亿元,2024年度合并报表范围内发生亏损占2023年末净资产比例为10.46%,超过10%。
对于亏损原因,深铁集团解释称,主要是由于其联营企业万科企业股份有限公司(简称“万科股份”)2024年度业绩亏损,导致深铁集团对万科股份的长期股权投资确认投资亏损,并计提投资减值损失,进而导致本年度业绩出现亏损。
深铁集团表示,公司已密切关注相关事项,将着力提升主业经营质量和盈利能力。上述事项对公司生产经营及现金流未产生实质影响。截至本公告出具日,公司资信历史良好,该事项未对公司偿债能力 造成显著负面影响。公司将密切关注未来状况,如有重大事项将按相关规定及时进行披露。
公开资料显示,深铁集团成立于1998年7月31日,是深圳市国资委直管的国有独资大型企业,经营范围包括地铁轻轨交通项目的建设经营、开发和综合利用等,负责深圳市90%以上城市轨道交通建设与运营。股权结构方面,据万科股份最新披露,深铁集团目前持有万科股份27.18%股权,是万科股份第一大股东。
值得一提的是,自2024年以来,深铁集团已通过大宗交易、REITs认购、股东借款等多种方式对万科股份形成支持。据公开信息,深铁集团2024年以约10亿元认购中金印力公募REITs29.75%的份额;在资产交易领域,联合深圳国企“深圳市百硕迎海投资有限公司”,以22.35亿元接手万科深圳湾超级总部基地地块。
此外,南都·湾财社记者注意到,就在4月30日,万科股份发布了《关于深铁集团向公司提供33亿元借款暨关联交易的公告》,称深铁集团拟向其提供33亿元股东借款,借款利率2.34%,显著低于全国银行间同业拆借的1年期贷款市场报价利率(LPR),用于偿还万科在公开市场发行的债券的本金与利息。
来源:南都·湾财社
记者 罗曼瑜
声明:本文由入驻焦点开放平台的作者撰写,除焦点官方账号外,观点仅代表作者本人,不代表焦点立场。


