深圳2020年10区积分表已经出炉!
扫描到手机,新闻随时看
扫一扫,用手机看文章
更加方便分享给朋友
来源:深圳幼升小网、各区教育局、深圳儿童周末
目前,深圳较新10区积分表已经出炉!从2020开始,10区都只独生子女可加计生分,分值略有差异;部分区双居住证可加分,无房证明、祖屋也可积分。
南山区基础分
(一)户籍、居住证
学位申请人(特指申请入学的适龄儿童、小学毕业生及申请转学插班的学生,下同)及其父母(或其法定监 护人)户籍、居住证对应分值
1.学位申请人是深圳户籍人口,具体分 3 类:
A:学位申请人属于其所申请学校学区内户籍人口(学位申请人户籍地址在其所申请学校学区图红线范围内)且户主是学位申请人父亲或母亲(或其法定监护人)——30 分
B:学位申请人为南山区户籍人口——26 分
C:学位申请人是南山区以外深圳市其他区户籍——20 分
2.学位申请人是非深圳户籍人口(含港澳籍),具体分 4 类:
D:学位申请人是非深圳户籍,其父母(或其法定监护人) 双方中一方是深户,另一方持有有效居住证(含父母或其法 定监护人均为深户)——20 分
E:学位申请人是非深圳户籍,其父母(或其法定监护人) 为非深户籍但均办理了居住证,且居住证在有效期内——18 分
F:学位申请人是非深圳户籍,父母(或其法定监护人) 其中一方为深户或持有有效居住证,另一方未持有有效居住证——0 分
G:学位申请人父母(或其法定监护人)属于享受相关政 策优惠人员——20 分
温馨提示:港澳籍适龄儿童申请小一、初一学位,需要提交的材料详见 2020 年招生指南。
(二)学位申请人及家庭用于申请学位的房产情况
1.学区内持有未被学位锁定的房产,具体分为 7 类
A:在所申报学校学区内持有住宅性质房产 3 年或 3 年 以上(应为 2017 年 8 月 31 日前办理合法持有手续,且持有 产权占比 51%(含)以上,学位申请人可以使用其祖父母、 外祖父母持有的房产申请学位,但前提是房产持有人与学位申请人及其父母或其法定监护人的户口登记信息应在同一地址)——40 分
B:在所申报学校学区内持有住宅性质房产 3 年以下 2 年 以上(2017 年 9 月 1 日后至 2018 年 8 月 31 日之前办理合法持有手续,且持有产权占比 51%(含)以上的房产可以用于申请学位;学位申请人也可以使用其祖父母、外祖父母持有的房产申请学位,但前提是房产持有人与学位申请人及其父母或其法定监护人的户口登记信息应在同一地址)——38 分
C:在所申报学校学区内持有住宅性质房产 2 年以下 1 年 以上(2018 年 9 月 1 日后至 2019 年 8 月 31 日之前办理合法持有手续,且持有产权占比 51%(含)以上的房产可以用于申请学位;学位申请人也可以使用其祖父母、外祖父母持有的房产申请学位,但前提是房产持有人与学位申请人及其父母或其法定监护人的户口登记信息应在同一地址) ——36 分
D:在所申报学校学区内持有住宅性质房产 1 年以下 (2019 年 9 月 1 日后办理合法持有手续,且持有产权占比 51%(含)以上的房产可以用于申请学位;学位申请人也可以使用其祖父母、外祖父母持有的房产申请学位,但前提是房产持有人与学位申请人及其父母或其法定监护人的户口登记信息应在同一地址) ——34 分
E:在所申报学校学区内持有住宅性质房产,持有产权占比低于 51%(不含)高于 30%(含) ——30 分
F:在所申报学校学区内持有合法集资房或者合法自建房(需提供街道办证明) ——20 分
G:在所申请学校学区内持有单位自建房(需提供单位内 部买卖合同)——15 分
提示:
(1)购买安居型商品房的,请对照选项A、B、C、D、E,选择对应的一项。
(2)在报名工作开始前未取得2020年8月31日之前正式入伙通知书的房产不能用于申请学位。
2.学区内租赁未被学位锁定的房产(含用于申请学位的房产所持产权占比低于 30%、使用户口登记信息不在同一地址上的祖父母、外祖父母房产申请学位等特殊情况),具体分为 9 类:
H:租住政府廉租房、公租房、周转房——20 分
注:
1.可以用于申请学位的政府廉租房、公租房、周转房专指住宅性质房产,其合法承租人将此类房屋转租他人属于违法行为,其他人员租赁此类房产不具备合法学位申请资格;
2.用于申请学位的房产为通过定向配租方式取得的公租房,按租住单位宿舍类房产积分。
I:学位申请人使用其祖父母、外祖父母房产申请所在学区对应学位,但学位申请人及其父母(或其法定监护人) 的户口与房产持有人(其祖父母、外祖父母)户口登记信息 不在同一地址——20 分
J:在所申报学校学区内持有住宅性质房产,持有产权占比低于 30%(不含) ——20 分
K:租住住宅性质房产。租住 5 年以上(能够提供 2015 年 4 月 30 日至 2020 年 4 月 30 日之间在所申请学校学区内连续 不间断“红本”租赁合同)——15 分
L:租住住宅性质房产。租房 5 年以下 3 年以上(能够提 供 2015 年 5 月 1 日至 2017 年 4 月 30 日之间在所申请学校 学区内连续不间断“红本”租赁合同)——12 分
M:租住住宅性质房产。租房 3 年以下 2 年以上(能够提 供 2017 年 5 月 1 日至 2018 年 4 月 30 日之间在所申请学校 学区内连续不间断“红本”租赁合同)——9 分
N:租住住宅性质房产。租房 2 年以下 1 年以上(能够提 供 2018 年 5 月 1 日至 2019 年 4 月 30 日之间在所申请学校 学区内连续不间断“红本”租赁合同)——7 分
O:租住单位宿舍。租住 2 年(含 2 年)以上(租赁手续 签订日期应在 2018 年 4 月 30 日之前)——9 分
P:租住单位宿舍。租住 2 年以下(租赁手续签订日期在 2018 年 5 月 1 日之后)——7 分
特别提示:
(1)深圳户籍学位申请人无房加分项:
深圳户籍学位申请人本人及父母(或其法定监护人)在深圳市域内没有房产,具体分 2 类:
1)学位申请人户籍属于其申请学校学区范围内,且户主是学位申请人父亲或母亲(或其法定监护人)——12 分。
2)学位申请人户籍属于其申请学校学区范围外——7 分。
(2)办理且能提供截至 2020 年 4 月 30 日仍在有效租期内且已满 1 年的合法租赁凭证“红本”才能积分,不能提供或不满 1 年不能积分。
(3)只能提供蓝本“房屋租赁信息”或“登记居住信息”均不能积分;
(三)学位申请人父母(或其法定监护人)在深圳缴纳社会保险分值
特别提示:
学位申请人父母(或其法定监护人)在深圳缴纳社会保险特指其同时缴纳养老保险和医疗保险。
1.学位申请人为非深圳户籍,根据其父母(或其法定监 护人)缴纳社会保险情况,分为 2 类:
A:截至 2020 年 4 月 30 日学位申请人父母(或其法定监护人)均连续缴纳社保满 1 年以上,且申请入学时其社保卡具备有效使用功能(单亲家庭按双社保计分,但需查验相关法定证件或文书)——10 分
B:截至 2020 年 4 月 30 日学位申请人父母(或其法定监护人)其中一方连续缴纳社保满 1 年以上,且申请入学时其社保卡具备有效使用功能——5 分
2. 学位申请人为深圳户籍——10 分
加分项
(一)计生加分项
学位申请人为独生子女加 1 分。
(二)户籍时长加分项
根据学位申请人在基础分项中所选择的户籍类别以及最近一次转入该户籍类别时间至2020年4月30日时长为加分依据,具体分2类:
1.学位申请人属于其所申请学校学区内户籍人口或南山区内非学区户籍人口,截至 2020 年 4 月 30 日,学区内户籍时长每满 1 年加 1.5 分,较高加分不超过 7.5 分;
学位申请人学区内户籍时长不满 1 年(户口迁入日期为 2019 年 5 月 1 日之后)不加分。
2(该项删除,学区外南山户籍的见上一项)学位申请人为所申请学校学区外南山区户籍人口,截至 2020 年 4 月 30 日,南山区户籍时长每满一年加 1 分,较高加分不超过 5 分;
学位申请人南山区户籍时长不满 1 年(户 口迁入日期为 2019 年 5 月 1 日之后)不加分。
2.学位申请人为南山区以外深圳市其他区户籍人口,截 至 2020 年 4 月 30 日,深圳市户籍时长每满一年加 1 分,较高加分不超过 5 分;
学位申请人深圳市户籍不满 1 年(户口迁入日期为 2019 年 5 月 1 日之后)不加分。
(三)学位申请人父母(或其法定监护人)缴纳社会保险时长加分项:
1.截至 2020 年 4 月 30 日,社保连续缴纳 1 年以上开始计分,之后每满 1 个月(从社保连续缴纳的第 13 个月开始计分)加 0.1 分,累计计算,加分较高不超过 10 分。
社保连续缴纳不满 1 年的(连续社保起始日期为 2019 年 5 月 1 日 之后的),不具备学位申请资格。
该加分项以父母(或其法 定监护人)双方缴纳社保时间长的一方计。
2.初一学位申请人父母(或其法定监护人)双方缴纳社保(同时缴纳养老保险和医疗保险,不包含补缴)时长均超 过 72 个月,且学位申请人具有深圳市小学 6 年学籍,该项 加 1.5 分。
小一学位申请人父母(或其法定监护人)双方缴纳社保(同时缴纳养老保险和医疗保险,不包含补缴)时长均超过 72 个月,该项加 1.5 分。
3.学位申请人为深户,该加分项按 11.5 分计。
福田区基础分
排名前列类型:80分
父母在学校报名地段购房*(要求为住宅用途商品房,家庭合法产权在51%以上,下同),学生入户在该房产。
第二类型:75分父母在学校报名地段购房*,但学生未入户在该房产。第三类型:70分在学校报名地段有以下住房之一,且学生入户在该房产:①父母购买自建房或集资房或祖屋或军产房或商务公寓等特殊住房,并有合法证明材料;②父母购买住宅用途商品房合法产权在51%以下;③祖父母(外祖父母)在学校报名地段购房*且祖孙三代户口均在该房产;第四类型:65分在学校报名地段有以下住房之一,但学生未入户在该房产:①父母购买自建房或集资房或祖屋或军产房或商务公寓等特殊住房,并有合法证明材料;②父母购买住宅用途商品房合法产权在51%以下。第五类型:65分学生为福田户籍,父母在学校报名地段租房或能提供其他有效住房证明。第六类型:60分学生为非福田户籍,父母在学校报名地段租房或能提供其他有效住房证明。提示:福田的学位类型划分,只时用于确定基础分,并不以类别作为录取顺序。
加分项
一、计生加分
独生子女加1分;其他情况不加分
二、连续居住加分
①购房:
按房产证发证日期每满1个月加0.1分,累计不超过10分。
②购买特殊房产:
能提供证明申请人家庭在住房地址实际居住的连续居住证明(如水电费、煤气费等),每满1个月加0.1分,累计加分不超过10分。
③租房:
按租赁凭证在街道租赁所登记备案日期,每满1个月加0.1分;
能提供申请人家庭无房证明的加2分。(无需开具纸质证明,由市房产信息中心核实)
累计不超过10分。
三、社保时间加分
按监护人一方在深累计缴纳社保(养老+医疗)每满1个月加0.1分。
此项累计不超过10分。
罗湖区基础分
A类:100分1.学区户籍儿童,父母(或监护人)在学区的住房为住宅类商品房或原居民祖屋并实际居住。2.高级杰出人才、高级领军人才或海外高层次A类人才、现役军人子女,父母在学区实际居住。B类:90分学区地段外深圳户籍儿童、享受政府优惠政策人员子女,父母(或监护人)在学区住房为住宅类商品房并实际居住。C类:80分
1.学区户籍儿童,父母(或监护人)在学区住房为特殊房产;或住祖辈房,户口与祖辈同一户口本并实际居住,父母无其他住宅类房产。
2.享受政府优惠政策人员子女,父母(或监护人)在学区住房为特殊房产并实际居住。D类:70分1.罗湖户籍儿童,父母(或监护人)在学区租房并实际居住,父母无其他住宅类房产。2.深圳其他区户籍儿童,父母(或监护人)在学区住房为特殊房产并实际居住;或住祖辈房,户口与祖辈同一户口本,父母无其他住宅类房产。3.非深户籍儿童(含港澳籍儿童),父母(或监护人)在学区住房为住宅类商品房。E类:65分
1.深圳其他区户籍儿童,父母(或监护人)在学区租房并实际居住,无其他住宅类房产。
2.非深户籍儿童(含港澳籍儿童),父母(或监护人)在学区住房为特殊房产并实际居住;或住祖辈房,户口与祖辈同一户口本,父母无其他住宅类房产。F类:60分非深户籍儿童(含港澳籍儿童),父母在学区租房并实际居住,无其他住宅类房产。
月积分
一、深圳户籍:1.住宅类商品房按《房产证》或《不动产证》发证日期,每满1个月积0.3分。特殊房产不积分。2.租房按《房屋租赁凭证》登记备案时间,每增加一个月积0.2分。租住商务公寓或特殊房产不积分。二、非深圳户籍:父母(监护人)连续缴交社保(养老+医疗)一年的基础上,每满一个月积0.1分。积分按二项同时参保时间计算(补交不计)。
加分
1.独生子女加1分。
2.大学区申请地段学校的A、B类加3分;C、D类加1分。
3.住房为住宅类商品房或租房提供《房屋租赁凭证》加1分。
4.父母为深户或一方为深户、一方有居住证或双方有居住证加2分;父母同时在深圳缴交社保(养老+医疗)再加2 分。
5.非深户籍父母居住证、社保同时满五年及以上的加1分。
6.深圳户籍具有我市小学6年学籍;非深户籍具有我市小学6年学籍、父母持有满6年有效居住证和缴纳满6年社保(养老+医疗)的小学毕业生申请初一加1分。
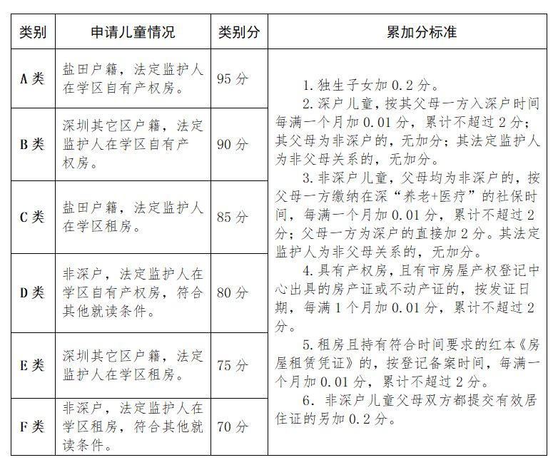
盐田区类别分
按申请儿童户籍和监护人住房情况,划分A、B、C、D、E、F六个学位申请类别。分类办法及对应分值见如下:A类:95分盐田户籍,法定监护人在学区自有产权房。B类:90分深圳其它区户籍,法定监护人在学区自有产权房。C类:85分盐田户籍,法定监护人在学区租房。D类:80分非深户,法定监护人在学区自有产权房,符合其他就读条件。E类:75分深圳其它区户籍,法定监护人在学区租房。F类:70分非深户,法定监护人在学区租房,符合其他就读条件。
累加分
1.独生子女加0.2分。
2.深户儿童,按其父母一方入深户时间每满一个月加0.01分,累计不超过2分;其父母为非深户的,无加分;其法定监护人为非父母关系的,无加分。
3.非深户儿童,父母均为非深户的,按父母一方缴纳在深“养老+医疗”的社保时间,每满一个月加0.01分,累计不超过2分;父母一方为深户的直接加2分。其法定监护人为非父母关系的,无加分。
4.具有产权房,且有市房屋产权登记中心出具的房产证或不动产证的,按发证日期,每满1个月加0.01分,累计不超过2分。
5.租房且持有符合时间要求的红本《房屋租赁凭证》的,按登记备案时间,每满一个月加0.01分,累计不超过2分。
6.非深户儿童父母双方都提交有效居住证的另加0.2分。
盐田区义务教育阶段学校申请人入学积分表
宝安区学位类型
根据申请人户籍和居住情况,设置8个基础分值:1.宝安户籍,学区购房(父母、祖父母、外祖父母或其他法定监护人有学区合法产权房或祖屋,且产权份额≥51%,下同):积105分。2.宝安户籍,学区租房(父母或其他法定监护人在学区租房且经过备案,下同)或有特殊住房(含自建房、军产房、集资房、集体宿舍等,下同),并且父母双方或其他法定监护人在深圳无产权房(提交房产信息登记部门在入学当年出具的无房证明):积95分。3.宝安户籍,学区租房或有特殊住房,并且父母双方或其他法定监护人在深圳有产权房(即不能提交房产信息登记部门在入学当年出具的无房证明):积70分。4.深圳其他区户籍,学区购房:积100分。5.深圳其他区户籍,学区租房或有特殊住房,并且父母双方或其他法定监护人在深圳无产权房(提交房产信息登记部门在入学当年出具的无房证明):积85分。6.深圳其他区户籍,学区租房或有特殊住房,并且父母双方或其他法定监护人在深圳有产权房(即不能提交房产信息登记部门在入学当年出具的无房证明):积65分。7.非深户籍,学区购房:积75分。8.非深户籍,学区租房或有特殊住房:积60分。
加分项
1.深圳户籍
(1)居住时间加分:按申请学生家庭在学区连续居住的时间(月份)进行加分,居住每满1个月加0.1分。
计算居住时间的起始日期是:提交合法产权证明材料的,以发证日期为准,加分不封顶;提交租赁凭证证明材料的,以办理租赁凭证时登记备案的落款日期为准,加分不封顶;提交特殊住房证明材料的,以社区或所在单位和街道相关部门出具的有效证明显示的入住日期为准,加分封顶5分。
(2)计生情况加分:市卫健部门对申请入学儿童、少年的家庭计划生育信息核验结果为独生子女的,加2分,其他情况不加分。
(3)户证情况加分:符合以下条件之一的,加0.5分:
①申请儿童、少年的父母或其他法定监护人双方均持有具有使用功能的深圳居住证;
②父母或其他法定监护人其中一方为深圳户籍,另一方持有具有使用功能的深圳居住证;
③父母或其他法定监护人双方均为深圳户籍。
2.非深户籍
(1)社保时间加分:加分分值以社保部门出具的申请儿童、少年的父母或其他法定监护人参保证明中养老险和医疗险中同时缴纳时间为准,每满一个月加0.1分,补缴的不积分。加分不封顶。
其中,申请小一的,父母或其他法定监护人至少一方持有有效的深圳居住证、缴纳社保(养老保险和医疗保险同时缴纳)年限满5年及以上的非深户籍人员子女,另加1分;申请初一的,父母或其他法定监护人至少一方持有有效的深圳居住证、缴纳社保(养老保险和医疗保险同时缴纳)年限满6年及以上,其子女为具有我市完整六年小学学籍的非深户籍小学毕业生,另加1分;
(2)计生情况加分:市卫健部门对申请入学儿童、少年的家庭计划生育信息核验结果为独生子女的,加2分,其他情况不加分。
(3)户证情况加分:符合以下条件之一的,加0.5分:
①申请入学儿童、少年的父母或其他法定监护人双方均持有具有使用功能的深圳居住证;
②父母或其他法定监护人其中一方为深圳户籍,另一方持有具有使用功能的深圳居住证;
③父母或其他法定监护人双方均为深圳户籍。
2020年宝安区义务教育阶段
学校积分入学办法简表

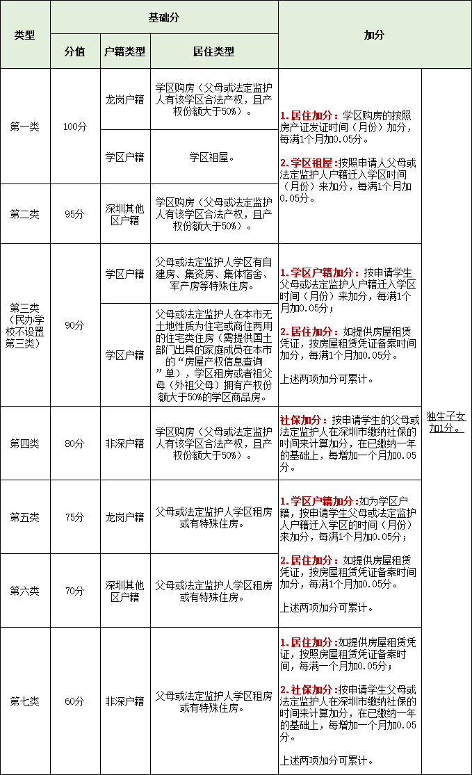
龙岗区基础分
(以下户籍均指孩子户籍)
根据申请人在学区的户籍类型和居住情况,设立七个类型的基础分。每个申请学生可对应相关条件取得一个基础分。
排名前列类型:基础分为100分
条件是龙岗户籍,学区购房(父母或法定监护人有该学区合法产权,且产权份额大于50%);或学区户籍,学区祖屋;
第二类型:基础分为95分
条件是深圳其他区户籍,学区购房(父母或法定监护人有该学区合法产权,且产权份额大于50%);
第三类型:基础分为90分(注:民办学校不设置第三类型)
★ 条件是学区户籍,父母或法定监护人学区有特殊住房(自建房、集资房、集体宿舍、军产房等);
★ 条件是学区户籍,父母或法定监护人在本市无土地性质为住宅或商住两用的住宅类住房(需提供国土部门出具的家庭成员在本市的“房屋产权信息查询”单),学区租房或者祖父母(外祖父母)拥有产权份额大于50%的学区商品房。
第四类型:基础分为80分
条件是非深户籍,学区购房(父母或法定监护人有该学区合法产权,且产权份额大于50%);
第五类型:基础分为75分
条件是龙岗户籍,父母或法定监护人学区租房或有特殊住房;
第六类型:基础分为70分
条件是深圳其他区户籍,父母或法定监护人学区租房或有特殊住房;
第七类型:基础分为60分
条件是非深户籍,父母或法定监护人学区租房或有特殊住房。
加分
一、深圳户籍加分
1.居住加分:
按申请学生家庭在学区连续居住的时间(月份)来加分,居住每满1个月加0.05分。
如提供房屋租赁凭证,按房屋租赁凭证备案时间加分,每满1个月加0.05分。
2.学区祖屋:按照申请人父母或法定监护人户籍迁入学区时间(月份)来加分,每满1个月加0.05分。
3.计生加分:
独生子女加1分
二、非深圳户籍加分
1.社保加分:
按申请学生的父母或法定监护人在深圳市缴纳社保(养老险累计缴费月数和医疗险连续缴费月数中,时间长的险种月数)的时间来计算加分,在已缴纳一年的基础上,每增加一个月加0.05分。
2.计生加分:
独生子女加1分
3.居住加分:
如提供房屋租赁凭证,按照房屋租赁凭证备案时间,每满一个月加0.05分

龙华区大学区积分规则
一、类别分A类:80分户籍,学区内商品房(父母、祖父母、外祖父母或法定监护人有学区内商品房,且产权份额≥51%,下同)或祖屋(提供父母、祖父母、外祖父母或法定监护人的《股权证》、房屋合法有效证明、所在股份合作公司证明,下同)或安居商品房(提供购房合同或房产证,下同)。
B类:75分
深圳户籍,学区内租房(父母、祖父母、外祖父母或法定监护人在学区内租房且已办理房屋租赁凭证或房屋租赁信息,下同)或公共租赁房或其他类住房(含自建房、军产房、集资房、小产权房、租房但未办理房屋租赁凭证或房屋租赁信息、集体宿舍等,下同)。
C类:70分
非深户籍,学区内商品房。
D类:70分
非深户籍,学区内租房或公共租赁房或其他类住房。
二、加分项
1.按取得房产日期每满1个月加0.1分,累计不超过3分。
2.按房屋租赁凭证(或公共租赁房合同)签发日期每满1个月加0.1分,累计不超过3分。
3.按取得房产日期每满1个月加0.1分,累计不超过3分。
4.按房屋租赁凭证(或公共租赁房合同)签发日期每满1个月加0.1分,累计不超过3分。
5.申请本单校划片范围学校加5分;6.独生子女加2分、其他情况不加分。计生审核以家庭为单位。

非大学区积分规则
一、类别积分排名前列类:龙华区户籍,学区内商品房(父母、祖父母、外祖父母或法定监护人有学区内商品房,且产权份额≥51%,提供商品房房产证或不动产权证或购房合同,下同)、祖屋(提供父母、祖父母、外祖父母的《股权证》、所在股份合作公司及社区居委会证明,下同)、安居型商品房(提供安居型住房合同或房产证,下同)。
第二类:深圳其他区户籍,学区内商品房或原住居民住房或安居商品房
第三类:龙华区户籍,学区内租房(父母、祖父母、外祖父母或法定监护人在学区内租房且经过房屋租赁管理部门备案,下同)、公共租赁房、其他类住房(含自建房、军产房、集资房、集体宿舍等,下同)。
第四类:深圳其他区户籍,学区内租房、公共租赁房或其他类住房。
第五类:非深圳户籍,学区内商品房第六类:非深圳户籍,学区内租房、公共租赁房、其他类住房。
二、加分项1.深户住房,非深户社保加分项排名前列类、第二类:父母、祖父母、外祖父母或法定监护人在申请学校学区内自购商品房或安居商品房(要求为住宅用途商品房,且产权份额在51%以上),按取得商品房房产证(或商品房不动产权证)上购买日期每满1个月加0.1分。第三类、第四类:父母、祖父母、外祖父母或法定监护人在申请学校学区内租房且能提供房屋租赁部门发放的《房屋租赁凭证》(或公共租赁房合同),按《房屋租赁凭证》(或公共租赁房合同)签发日期每满1个月加0.1分。其他类住房不加分。第五类、第六类:按照申请入学适龄儿童、少年的父母(或法定监护人)在深圳市缴纳社会保险(必须同时购买养老保险和医疗保险两险种)时间最长的一方计算积分,以同时缴纳养老保险和医疗保险的月数作为积分月数,每满1个月加0.1分,补缴月数不纳入积分。
2.计生情况加分
市卫健部门对申请入学适龄儿童、少年的家庭计划生育信息核验结果为独生子女的,加2分;
其他情况不加分。计生审核以家庭为单位。
3.户籍情况加分申请入学适龄儿童、少年的父母(或法定监护人)户籍迁入深圳时间最长的一方计算积分,每满一个月加0.1分。申请入学适龄儿童、少年的父母(或法定监护人)具有使用功能的《深圳经济特区居住证》或《中华人民共和国港澳居民居住证》时间最长的一方计算积分,每满一个月加0.1分;如果父母(或法定监护人)有一方是深圳户籍的,经申请人申请,可以以父母一方户籍迁入深圳的时间计算积分,每满1个月加0.1分。

坪山区学位类型划分
(一)学位类型1:坪山区户籍,学区合法产权房、原住居民祖屋。
(二)学位类型2:深圳市其他区户籍,学区合法产权房。
(三)学位类型3:坪山区户籍,学区租房、学区内特殊房产,且父母双方或监护人和申请学位的适龄儿童、少年在坪山无合法产权房(提交坪山区无房证明或坪山区无申请学位资格房产证明)。
(四)学位类型4:非深户籍,学区合法产权房。
(五)学位类型5:坪山区户籍,学区租房、学区内特殊房产(不提交坪山无房证明或坪山无申请学位资格房产证明);本市其他区户籍,学区租房、学区内特殊房产。
(六)学位类型6:非深户籍,学区租房、学区内特殊房产。
积分计算办法
积分办法分两种,分别为深圳户籍和非深圳户籍学生,均在划分学位类型的基础上,根据不同类型的申报材料计算积分。
一、深户积分方式:
(一)居住时长加分
在学区内连续居住满1年的基础上,每满1个月得0.3分,不满1个月不得分。居住时长为连续计算,如中途中断时间超过3个月以上,则按离“截止日期”最近的续住时间计算居住时长。居住时长积分计算截至当年3月31日。
(二)计生加分
申请入学的适龄儿童、少年家庭整体计生情况以卫健部门审核结果为准,生育信息核验结果为独生子女的,加1分,其他情况不加分。
二、非深户积分方式:
(一)居住时长加分
在学区内连续居住满1年的基础上,每满1个月得0.3分,不满1个月不得分。居住时长为连续计算,如中途中断时间超过3个月以上,则按离“截止日期”最近的续住时间计算居住时长。居住时长积分计算截至当年3月31日。
(二)社保加分
在连续缴交养老和医疗保险满一年的基础上(不含补缴),以养老和医疗同时缴纳时间计算,每满1个月得0.2分,不满1个月不得分。补缴的社保不纳入积分。积分计算截至当年3月31日,且至学位申请结束(公布录取名单前)持续为在保状态。
(三)计生加分
申请入学的适龄儿童、少年家庭整体计生情况以卫健部门审核结果为准,生育信息核验结果为独生子女的,加1分,其他情况不加分。
(四)居住证加分
申请入学的适龄儿童、少年父母双方持有具有使用功能的《深圳经济特区居住证》加4分。单方持有加0分。
光明区
学位类型划分
按学生户籍、购房情况分为8个学位类型:
排名前列类:90分
学区内光明户籍,学区内拥有合法产权房
第二类:80分
学区内光明户籍,学区内租房或居住其他住房
第三类:70分
非学区内光明户籍,学区内拥有合法产权房
第四类:60分
非学区内光明户籍,学区内租房或居住其他住房
第五类:50分
深圳市其他区户籍,学区内拥有合法产权房
第六类:40分
深圳市他区户籍,学区内租房或居住其他住房
第七类:30分
非深圳户籍,学区内拥有合法产权房
第八类:20分
非深圳户籍,学区内租房或居住其他住房
积分计算规则
一、光明区户籍加分规则
1.入户时长加分:以适龄儿童、少年父母(监护人)一方户口迁入深圳市时长积分:0.1分/月。
2.居住时长加分:按申请人家庭在学区内连续居住的时长进行积分:
(1)拥有合法产权房(用途为住宅)的,以房地产证、不动产证的发证日期,或与政府(职能部门)签订的政策性住房协议的签订日期开始积分:0.1分/月。
(2)租房(用途为住宅)的,以《房屋租赁凭证》(红本)的发证日期,或与政府(职能部门)签订的政策性住房租赁协议的签订日期开始积分:0.1分/月。
注:承租人需为监护人,其他类型的租房不积分。
(3)拥有特殊住房(自建房、集资房、祖屋,用途为住宅)的,以辖区居委会出具证明显示的入住时间或水电费单、煤气单缴交时间开始积分:0.1分/月。
3.计生加分:
独生子女加1分。
二、深圳市其他区户籍加分规则
1.入户时长加分:以适龄儿童、少年父母(监护人)一方户口迁入深圳市时长积分:0.1分/月。
2.居住时长加分:按申请人å家庭在学区内连续居住的时长进行积分:
(1)拥有合法产权房(用途为住宅)的,以房地产证、不动产证的发证日期,或与政府(职能部门)签订的政策性住房协议的签订日期开始积分:0.1分/月。
(2)租房(用途为住宅)的,以《房屋租赁凭证》(红本)的发证日期,或与政府(职能部门)签订的政策性住房租赁协议的签订日期开始积分:0.1分/月。
注:承租人需为监护人,其他类型的租房不积分。
3.计生加分:
独生子女加1分。
三、非深户籍加分规则
1.住房加分:(1)拥有合法产权房(用途为住宅)的,以房地产证、不动产证的发证日期,或与政府(职能部门)签订的政策性住房协议的签订日期开始积分:0.1分/月;
(2)租房的(用途为住宅),以《房屋租赁凭证》(红本)的发证日期,或与政府(职能部门)签订的政策性住房租赁协议的签订日期开始积分:0.1分/月。
注:承租人需为监护人。
2.社保加分:
以家长一方社保为依据,选取养老险和医疗险同时缴纳时间计算积分(截止到2020年3月),补缴的不算积分:0.1分/月。
3.计生加分:
独生子女加1分。
4.双居住证加分:非深户籍适龄儿童、少年父母(监护人)双方均持有具有使用功能的居住证加1分。
大鹏新区基础分
以申请学生的户籍类型和居住情况为基础分的积分条件,设六个类型的积分,每个申请学生可对应相应条件取得一个基础分。
第1类:基础分90分
大鹏新区户籍,学区商品房(父母或其他法定监护人有学区合法产权房<含安居型商品房、人才住房>且产权份额大于50%<不含50%>,下同);或大鹏新区学区户籍,学区祖屋。大鹏新区户籍,学区商品房第2类:基础分85分大鹏新区学区户籍,学区特殊住房(父母或其他法定监护人有自建房、军产房、集资房、集体宿舍、商务公寓(必须为家庭名下少有住房)、祖父母或外祖父母拥有学区合法产权房且产权份额大于50%<不含50%>,下同)。第3类:基础分80分大鹏新区学区户籍,学区租房(含公共租赁房、人才住房,下同);或深圳其他区户籍,学区商品房。第4类:基础分75分大鹏新区户籍,父母或其他法定监护人有学区特殊住房;或非深户籍,学区商品房。第5类:基础分为70分大鹏新区户籍,学区租房;或深圳其他区户籍,父母或其他法定监护人有学区特殊住房。第6类:基础分为65分深圳市其他区户籍,学区租房;或非深圳户籍,父母或其他法定监护人有学区特殊住房或学区租房。
加分
1.居住时间加分 每满一个月加0.1分,封顶7.2分。2.社保时间加分每满一个月加0.1分,封顶6分。3.户证情况加分
1)双方居住证,
2)单方深户+居住证,
3)双方深户,
符合其中之一加0.5分。
4.计生情况加分独生子女加1分;其他情况不加分
声明:本文由入驻焦点开放平台的作者撰写,除焦点官方账号外,观点仅代表作者本人,不代表焦点立场。


