"豪门"理财爆雷?万科员工猛爆料,最新回应!
扫描到手机,新闻随时看
扫一扫,用手机看文章
更加方便分享给朋友
近日,一则鹏金所部分产品延期兑付的消息引发市场关注。
7月1日,深圳鹏鼎创盈金融信息服务股份有限公司(简称:鹏鼎创盈)发布声明称,公司为多期股权收益权投资产品提供服务,受市场因素影响,所投项目无法按计划实现回款,导致目前部分产品出现延期兑付。
据券商中国记者了解,鹏鼎创盈的全资子公司——鹏金所的兑付危机在今年5月开始陆续出现,不少投资者购买的产品到期后一直未兑付,涉及金额预计至少7-8 亿元。其中,涉及不少万科内部员工。
截至目前,万科方面尚未就此事作出回应。
“无法回款,部分产品延期兑付”
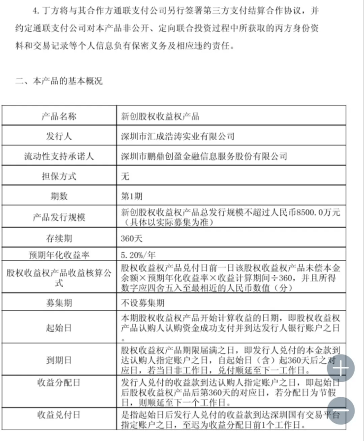
6月30日,有万科员工通过社交媒体发布消息称,其购买的相关理财产品出现延期兑付,其中涉及一笔“北相股权收益权产品”,期限为360天,预计年化收益率为5.2%,已经于2024年4月7日到期。
据券商中国记者了解,此前就有传闻,鹏金所的定融产品兑付出现问题。不少万科员工购买了股权收益权产品,3月开始就出现逾期,5月以前的产品只有小部分兑付,5月以后的产品一律没有兑付。
一位在万科工作多年的员工告诉记者,自3月以来鹏金所已经有十几只产品爆雷了,涉及金额大概7-8个亿(客户经理说),但从来没有主动告知过员工。
“还有两位投资人,一个是万科前员工,另一个人是前万科员工家属,我们三个人就投资了 500 多万元,产品名叫新创股权收益权和宏成股权收益权。据鹏金所介绍多的人买一千多万,大部分是万科员工。”上述万科员工说。



上述万科员工表示,“鹏金所”针对内部员工发行人主要有两家,分别是汇成浩涛,瑞锦?。其中,瑞锦熙真正发行人是深圳盈安财务顾问有限公司,汇成浩涛真正的发行人是博商资产管理有限公司,即真实借款人疑似影子公司,不过工商股权显示,这两家公司与万科无明显关联。
一位通过万科内部职工介绍购买产品的投资人向券商中国记者表示,“鹏金所利率五个点,本着内部员工对万科信任买的定投,现在到期了不兑付,无方案、无计划、无交代就是等。”
“绝大部分投资者,也可以说主要是万科内部员工,我也是万科内部职工介绍的,涉及金额估计至少四亿元。”上述投资者表示。
“去年在职时买了内部金融产品,20万、一年期、年利息5.2%,本来应该今年5月兑付,到期那天直接被通知说财务紧张,兑付不了要延期。本来抱着体谅的态度,想着行业不景气等一等,但至今也没有任何官方兑付方案。”有自称是前万科员工的投资者表示。
昨日,有投资者在社交平台称,鹏金所将于7月23日到期的“德佳股权收益权产品”产品经理来电称,这期兑付可能存在问题。还有多个投资者反映,5月、6月的金额一直没有兑付。
此外,有投资者称,3月到期的产品,仅逾期一天就兑付了。
从多个投资者的爆料来看,鹏金所的兑付危机大概在今年5月开始爆发。
7月1日,鹏金所母公司——鹏鼎创盈发布声明称,公司为多期股权收益权投资产品提供服务,受市场因素影响,所投项目无法按计划实现回款,导致目前部分产品出现延期兑付。
鹏鼎创盈称,对于上述情况给客户带来的困扰,公司深表歉意。公司秉承着客户利益最大化原则,正全力以赴与相关方制定专项方案,积极推动筹措资金,确保客户利益,目前情况可控。
对此,券商中国记者多次联系鹏金所,电话一直未接通。
“豪门”平台,万科3亿入主
鹏金所的一纸延期兑付公告,让不少投资人忧心忡忡。
据投资者反映,鹏金所的理财产品属于股权收益类定融产品,之前在万科内部推荐,由员工自愿购买,总部或区域公司不会做强制性要求。此次鹏金所的产品延期兑付,属于债务非标,并不涉及万科。
不过,对于投资者而言,这种股权收益类产品既不是信托,也不是私募基金,没有第三方托管,也没有底层抵押产品,即便是内部员工,都是基于对平台基本面的信任,不知道具体投向,一旦爆雷风险巨大。此前,就发生过多家房地产公司内部的理财产品出现问题。
官网资料显示,鹏金所成立于2015年8月,全称深圳市鹏金所互联网金融服务有限公司,是深圳市鹏鼎创盈金融信息服务股份有限公司的全资子公司。
鹏鼎创盈2014年6月成立,当时正处于互联网金融最火热的时期,曾吸引22家上市公司参股,一度被称为“豪门”平台。2016年8月,鹏鼎创盈获万科战略投资3亿元,是其最大的一笔融资。天眼查信息显示,鹏鼎创盈的第一大股东是深圳万科财务,持股比例高达20%。
公开资料显示,鹏金所致力于引导民间资金支持实体经济发展,拓宽小微企业融资渠道,帮助小微企业解决融资难问题,同时为投资人提供安全投资回报。其产品主要有鹏金保、鹏金链、鹏金信。
2017年6月,鹏金所在成立3周年时表示,“从2014年6月16日公司成立,到同年年底平台正式上线,到2015年12月30日成交金额突破50亿元,2016年9月27日突破100亿元,到今年3月23日突破200亿元。一路走来,鹏金所稳扎稳打,逐步成熟壮大。”
不过,宣称为小微企业解决融资难问题的鹏金所,具体执行时,路却慢慢的走偏了。据媒体报道,鹏金所曾发过大标地产,“鹏金信”的不少借款方是万科员工,万科利用鹏金所变相融资一直被市场诟病。(记者:李言)
见习编辑:李文玉 | 审核:李震 | 监审:万军伟
(来源:券商中国)
声明:本文由入驻焦点开放平台的作者撰写,除焦点官方账号外,观点仅代表作者本人,不代表焦点立场。


