深圳保障房新规今起实施!涉及公租房、共有产权房、保租房
扫描到手机,新闻随时看
扫一扫,用手机看文章
更加方便分享给朋友
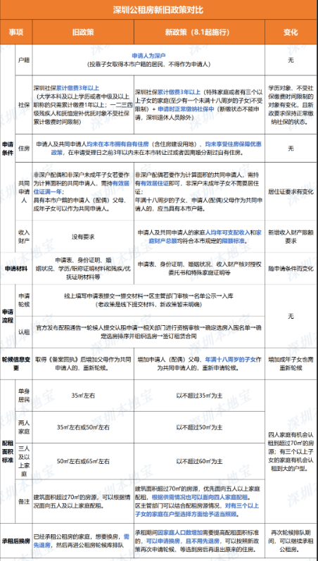
01
深圳公租房最新政策
深圳市发布《深圳市公共租赁住房管理办法》,将住房保障体系与国家住房保障体系全面衔接,保障各类住房困难居民住有所居。将于8月1日正式实施。

02
深圳共有产权房最新政策
申请条件:
申请人组建家庭的,应当以家庭为单位申请认购共有产权住房。申请人配偶、未满十八周岁的子女应当列为共同申请人。申请人父母、申请人配偶父母可以作为共同申请人。
申请人为年满三十五周岁的单身居民,可以个人名义申请认购共有产权住房。申请人父母可以作为共同申请人。
申请认购共有产权住房的,应当同时符合以下条件:
申请人及共同申请人均未在本市拥有自有住房+具有本市户籍;申请人正常缴纳社会保险且累计缴纳五年以上。
价格+产权:
共有产权住房项目的销售均价按照同期同区域同品质商品住房市场参考价格的50%确定。
购房人产权份额按照项目销售均价占同期同区域同品质商品住房市场参考价格的比例确定,原则上不低于百分之五十;其余部分为政府产权份额。
03
深圳市保租房最新政策
申请条件:
(一)申请人及其配偶、未满十八周岁的子女均未在本市拥有自有住房(含住房建设用地,下同),且在申请受理日之前三年以内未在本市转让过或者因离婚分割过自有住房+均未正在本市享受住房保障优惠政策,但承租社会主体出租的保障性租赁住房的除外;
(二)申请人按照规定在本市正常缴纳社会保险(养老保险或者医疗保险,不含少儿医疗保险),但在本市退休的除外;
(三)申请人具备市人民政府规定的人才引进迁户核准条件;
申请认购共有产权住房的,应当同时符合以下条件:
申请人及共同申请人均未在本市拥有自有住房+具有本市户籍;申请人正常缴纳社会保险且累计缴纳五年以上。
价格:
政府组织配租的保障性租赁住房租金按照同期同区域同品质租赁住房市场参考租金的60%确定。
来源:深圳本地宝
声明:本文由入驻焦点开放平台的作者撰写,除焦点官方账号外,观点仅代表作者本人,不代表焦点立场。


