碧桂园境外债重组目标:减债116亿美元、展期至11.5年、利率降到2%
扫描到手机,新闻随时看
扫一扫,用手机看文章
更加方便分享给朋友
启动境外债务重组工作一年有余,碧桂园控股(02007.HK)首个方案得以披露。
1月9日晚间,碧桂园发布《境外债务重组及业务发展的最新情况》公告,称公司已与由七家知名银行组成的协调委员会达成共识,形成境外债务重组提案,如该提案得以落实,将使该集团大幅降低债务杠杆,具体目标是:最多减少债务116亿美元;债务到期时间延长至最多11.5年;以及加权平均借贷成本从重组前的每年约6%降低至重组后的每年约2%。
上述协调委员会持有碧桂园未偿还银团借款(约36亿美元)的48%份额,据称,该协调委员会成员包括中银香港、建银亚洲等已向碧桂园确认目前的方案框架已构成了进一步谈判的基础,并承诺愿意与碧桂园继续保持业务合作。同时,碧桂园控股股东亦考虑将该集团未偿还的本金总额11亿美元的股东借款转换为公司的相应股份。
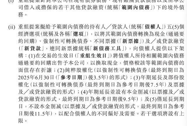
至于境外债务重组的具体方案,参考近期多家房企,碧桂园为债权人提供了5个选项:选项1为现金回购,最少实现90%本金削减;选项2为强制性可转换债券,即100%股权化;选项3涵盖强制性可转换债券和替换部分新债券,实现67%股权化;选项4为替换新债券并削减本金35%;选项5为全数替换为新债券,此项提供给不进行本金削减的债权人。
不同选项将对应不同的债务久期,整体而言,重组后的新债务期限将为介于7.5年至11.5年之间。同时,债务利率也会因为选项不同而有所区别。
该重组提案将针对碧桂园现有债券债务、银团贷款债务以及由公司借入或担保的若干其他贷款融资下的所有境外债务。方案仅为初步提案,截至目前,碧桂园与专案小组、协调委员会及其他债权人仍在磋商重组提案的条款,各方尚未就重组提案订立任何具法律约束力的协议。
对于该方案,有知情人士称,目前碧桂园已经收到不少债权人的表态,表示愿意长期支持公司渡过当前的难关,同时期望公司能够尽快完成重组。“债权人现在都非常理性。这次碧桂园的方案做得很务实,已经有很多债权人表示有兴趣。”
截至2023年12月31日,碧桂园境外应占有息负债总额(不包括应计利息)约164亿美元,其中包括现有债券债务的未偿还本金额约103亿美元、现有银团贷款债务的未偿还本金额约36亿美元、股东贷款的未偿还本金额约11亿美元及其他有担保及无担保债务的未偿还本金额约14亿美元。
分析人士认为,债务重组工作的推进,不仅是应对当前困境的必要手段,更是为公司未来的发展铺平道路的关键一步。长远来看,也有利于保护业主、员工、债权人和合作伙伴等各利益相关方的合法权益并实现价值最大化。
碧桂园同时披露该公司截至2023年12月31日的资产情况为,控制超过3000个开发项目,可售合同总面积介乎9000至9200万平方米。这些项目包括位于马来西亚、泰国、澳洲、印尼、美国、印度、香港、英国及纽西兰9个国际市场的29个开发项目,以及位于中国内地的超过2900个境内开发项目。此外,公司亦有约130至140万个车位可供出售。
日前,该集团还披露了保交付数据,显示2024年累计交付房屋超38万套,过去三年则累计交付约170万套房屋。有长期跟踪碧桂园的机构分析人士预测,目前碧桂园已过交付高峰,剩余已售未交付房屋仅剩约20万套,有望在2025年上半年完成其中的大部分交付任务。
碧桂园已完成境内债的第一次重组,此番若能实现境外债务重组成功,则意味着碧桂园短期债务压力和经营压力显著下降,为公司稳定及长期发展腾挪出时间和空间。
另外,该集团表示,正积极采取措施自救,开源节流、降本增效,努力促进销售、盘活资产,为保交房提供资金支持,进而促进公司整体运营的良性循环。具体举措包括筹集保证项目开发所需支付的资金,尽最大努力做好销售,匹配市场需求制定对应供货计划。同时,进一步加大资产盘活力度,自2022年以来已处置难销类资产及盘活沉淀资金回笼超600亿元人民币。例如,2023年8月,碧桂园出售了其所持广州亚运城联营项目公司26.67%股权,回笼资金12.92亿元人民币。2024年12月,碧桂园彻底清仓转让持有的长鑫科技1.56%股权,总代价20亿元人民币,拟将出售事项所得款项用作一般营运资金,目前打算主要用于保交楼等项目建设开支。
来源:第一财经
声明:本文由入驻焦点开放平台的作者撰写,除焦点官方账号外,观点仅代表作者本人,不代表焦点立场。


