61分以上占近3成!深圳刚需积分情况揭秘!(附购房攻略)
扫描到手机,新闻随时看
扫一扫,用手机看文章
更加方便分享给朋友
昨天,缙山府公布入围名单,548批客户,选407套房子,入围比例1:1.34。万象华府则是725批客户选638套房源,入围比例为1:1.13。
虽然只公布了名单,并未公布入围线。但从认筹量看,并未满足1:3的比例。
意味着,不管是置换还是二套客户,只要有心购买,还是可以入围。
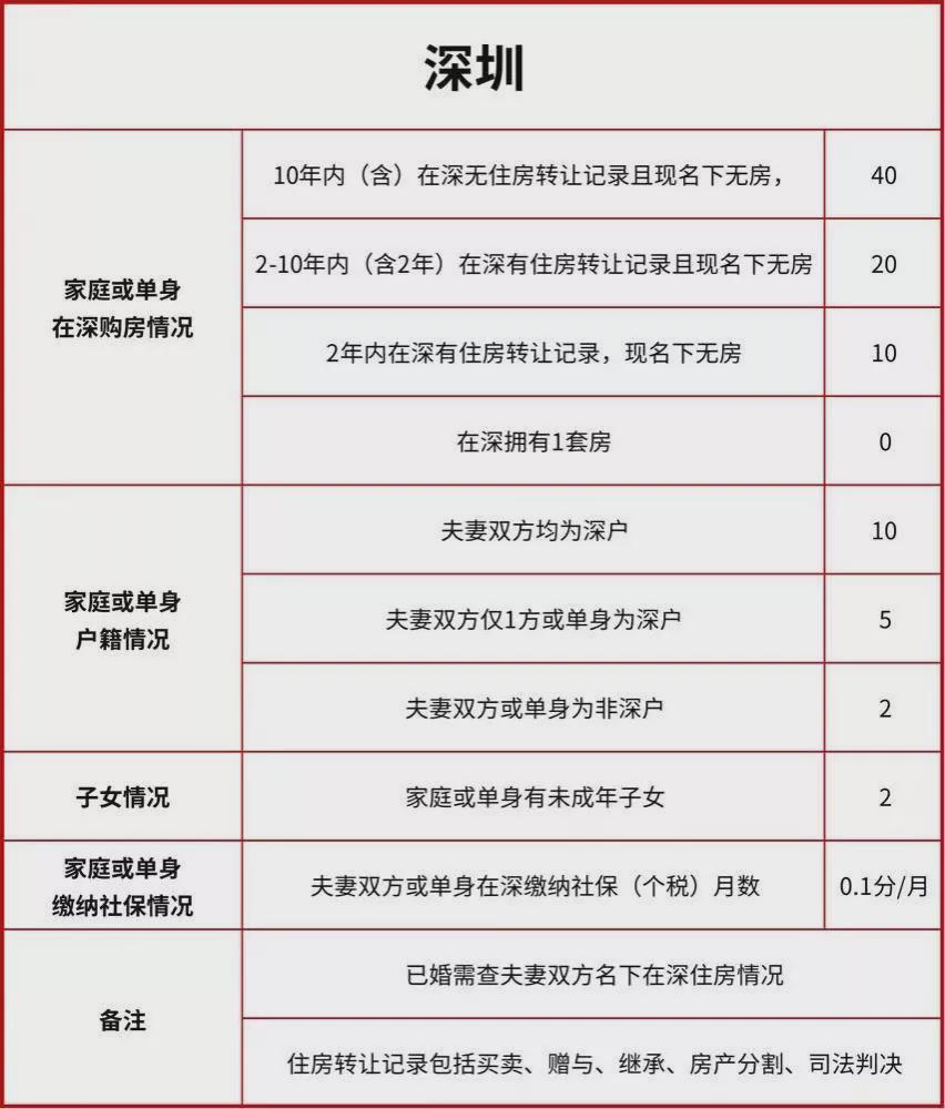
深圳刚需积分情况揭秘
61分以上购房者占近3成
前几日,@深圳买房计划 通过问卷调查了买房计划粉丝群和朋友圈的购房者积分分布情况,共有2799人填写了问卷。
数据显示,51-60分梯队的刚需数量最多,达到31%。
根据“计分规则”,10年内在深无住房转让记录且明显无房,得40分。这对于无房首套的刚需,基本上是必得的分数。如果以家庭为单位,双方是深户,家中有未成年子女,还可以加12分。也就是说,此类购房者可拿下基础分满分52分。
分数要再往上,只有基础分明显不够,这时就需要社保数来拉分。
数据显示,61-70分梯队占比17%,71-80分梯队占比6%,81分以上占比6%。也就是说61分以上刚需数量也高达28%,接近3成。
保守预计,在拿足基础分52分的情况下,社保需要交纳90个月才能进阶到这个梯队。
还想冲一冲,来到81分梯队,夫妻社保合计要300个月。如果是单身,意味着此类人群来深30年都没有买房...
对于通过转让住房获得打新机会的社保巨子,动辄400-500个月,如今优势不再。由于在深有转让住房记录,只有10分,加上户籍分10分,满打满算总分60-70分。
不得不说,这一次的“摇号新政”,做到了真·无房购房者优先。
不过,有人欢喜,也有人愁。
有购房者表示,此次积分规则虽然打击了社保巨子,但自己是置换,属于误伤,在卖掉仅有一套住房后,很难再有机会买到好点的新房改善居住条件。
刚需购房须知
刚需在确定了自己积分情况后,接下来还得面对关于购房资质、征信、社保、首付、银行流水等问题。
关键词
购房资质
为了让更多的买房人能在今年顺利上车,@深圳买房计划 特地制作了2021年深圳较新最全的购房百宝箱。
点击阅读+收藏:被政策搞懵了?深圳限购、贷款、税费问题,有答案了!
关键词
征信、社保查询
个人征信报告
https://ipcrs.pbccrc.org.cn/
不动产查档单
http://www.szreorc.com:8088/szbdc-vwebm/notes?from=groupmessage&isappinstalled=0
未成年子女的不动产查档,有身份证的可以线上打印,没有身份证的需要带户口本或者出生证明到国土局线下打印。
社保查询
https://sipub.sz.gov.cn/hspms/(非深户需提供连续60个月的社保查询清单)

个税查询
https://etax.chinatax.gov.cn/
(社保、个税二选一就可以,如果个税缴纳时长比社保的长,就填个税资料)
关键词
首付
深圳无房,在深圳之外有两笔房贷没还清,首付几成?
这种情况,如果你在深圳买房,需要全款。
如果在深圳无房,分为三种情况:
无房贷记录,首付3成
有已结清的房贷记录,普宅5成/非普宅6成
有一笔未结清的房贷记录,普宅5成/非普宅6成,贷款利率按二套利率5.25%
有两笔未结清的房贷记录,停贷。
2.亲哥亲姐转账的钱能不能付首付?亲戚还来的钱能做首付吗?
如果首付非自有资金,银行只认直系亲属(配偶、父母、子女、祖父母、孙子女)转入,兄弟姐妹不在直系亲属范畴内。即便是直系亲属转入,银行也会查他们的银行流水,以辨别是否自有资金。
亲戚还来的钱,还是要看购房者的流水,如果是临时进款资金,不行。
3. 流水体现首付款是什么意思?
流水里面要体现有收入来源,首付款要到账,并且首付里的每一笔大额资金要体现在流水里。
4. 首付款还差一点点,向亲戚朋友借一点,能通过银行审核吗?
如果只是三、五万来源于亲戚朋友,应该没问题,但大额资金,银行不认可。
5. 刚刚借了经营贷,银行能不能审核通过?
银行会审核购房者名下的贷款情况,有经营贷/消费贷等贷款不能通过,这是为了防止这些贷款资金违规进入楼市。
6. 夫妻一方名下有经营贷没还清,买房写另一方名下,申请按揭贷款会不会有问题?
如果是很久之前的经营贷,并且能证明这笔资金是用于经营,申请按揭贷款没问题。如果是短期借款,例如半年内的经营贷,那就不行。
关键词
流水
1. 流水是不是一定要覆盖月供2倍?不够怎么办?
流水覆盖月供2倍,这是硬性要求。网红盘置业顾问肖贯介绍,银行考核客户购房能力的时候,重点会关注工资收入、佣金、奖金、分红等,这类流水入账时一般会有备注。平均一个月多少看一看就知道了。
如果流水不够,银行会要求直系亲属担保,直系亲属需要提供征信、收入流水等材料,以证明他的还贷能力。
某股份制商业银行的个贷经理表示,银行对真实流水会审核非常严格,这里体现的是银行的风控能力。
购房者们还要注意,线上提交的流水等材料必须与线下按揭资料一致,否则银行可能会拒贷。
2. 流水是看每个月,还是月均流水?
看的是月均流水,目前深圳要求审查购房者一年及以上的流水单,即一年内的月均流水能覆盖月供2倍,即可。
3. 自由职业者没有固定工资收入,流水怎么办?流水不够让父母担保,他们靠收租,收入证明怎么弄?
如果是自由职业者,通过柜台、网络或者网银转账的交易记录,在固定时间有固定金额转入,这种也属于银行认可的部分。
如果父母靠收租进账,添加他们为担保人时,添加他们的银行流水。
4. 当天进出的资金能不能算流水?
当日存入、当日取出,属于无效流水。今天存、明天取出也不行,也视为无效。取钱时间段较好规划长点。
关键词
社保
1. 夫妻社保是不是可以加起来计算?
只要在深圳买了社保,另一方哪怕没有资格,也可以家庭名义买房加起来计算。
2. 社保之前断过能买吗?
社保指的是养老保险、医疗保险、工伤保险中的任意两个险种。
其次,领取失业金期间,只需要交医疗险。
关于断缴的问题,根据深圳规定,符合购房条件的深户家庭、成年单身人士(含离异/丧偶)在购房之日前3年半内累计在深圳缴纳社保满36个月,可以买。
非深户在购房之日前5年半内累计缴纳社保满60个月,可以买房。连续缴纳和累计缴纳均不含补缴情形。
最后,千万记得仔细阅读销售方案三遍,把细节捋清楚。
来源:深圳买房计划
声明:本文由入驻焦点开放平台的作者撰写,除焦点官方账号外,观点仅代表作者本人,不代表焦点立场。


