明天开拍!光明1宗地6家房企报价,宝龙地块已有3家抢
扫描到手机,新闻随时看
扫一扫,用手机看文章
更加方便分享给朋友
最新消息,拟于8月18日15时出让的3宗住宅用地已经有房企报价信息。

截至8月17日上午11时,深圳公共资源交易公共服务平台显示,位于光明凤凰街道的A503-0107宗地有6家房企报价;位于龙岗宝龙街道的G02315-0028宗地有3家房企报价;位于光明凤凰街道的A614-0522宗地暂无出价记录。



当然,目前各地块自由报价仍在进行,最终具体的房企报名情况以开拍时现场公示为准。
昨天(8月16日),官方页面公示龙华大浪的A839-0292宗地“中止交易”,本轮土拍中原计划的4宗地变成3宗地。关于龙华地块后续情况@ 血拼深圳楼市将持续关注。
值得注意的是,本次土拍有两大看点:
①是土拍史上出现了首宗三类住宅用地,即位于龙岗宝龙的G02315-0028宗地,该地块配建为“企业自持的保障性租赁住房”。
②是光明土拍的限价宅地首次突破5万/㎡,即光明凤凰A503-0107宗地,商品住宅限价5.03万/㎡(不含室内装修价格)。
根据出让规则,二类居住用地均采取“三限双竞+摇号”规则挂牌出让,即:限地价、限普通商品房销售价格、限企业自持的保障性租赁住房建筑面积,竞地价、竞企业自持的保障性租赁住房建筑面积,达到最高限制建筑面积后通过摇号方式确定竞得人。
而三类居住用地则采取“单限单竞+摇号”规则挂牌出让,即:限地价、竞地价,达到最高限制地价后通过摇号方式确定竞得人。
下面再回顾一下,8月18日即将出让的3宗宅地的基础信息。
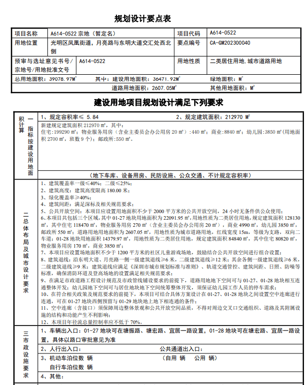
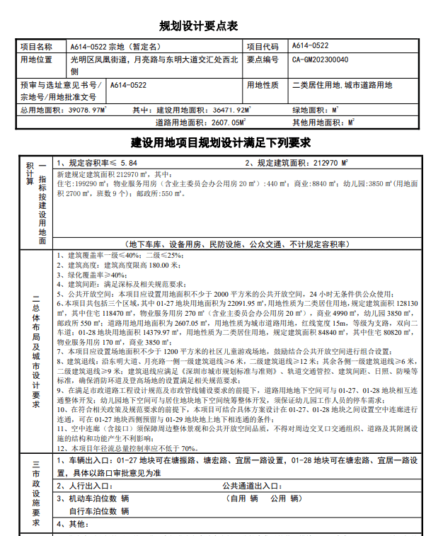
光明凤凰A614-0522宗地
本宗地要求普通商品住房平均销售价格不高于48500元/平方米(不含室内装修价格),限价高过周边在售新盘均价。
A614-0522宗地位于光明区凤凰街道,位于东明大道与松白路交汇处东北侧,紧邻在建地铁13号线月亮路地铁站。

宗地占地面积39078.97㎡,建筑面积212970㎡,宗地起拍总价为37.32亿元,最高限制地价12.91亿元,初始建设保障性租赁住房面积19930 平方米,竞企业自持的保障性租赁住房面积39850平方米。
地块规划设计要点:
规定容积率≤ 5.84,绿化覆盖率≥40%。
新建规定建筑面积212970㎡,其中住宅:199290㎡;商业:8840 ㎡;幼儿园:3850 ㎡(用地面积2700 ㎡,班数9个);邮政所:550㎡;物业服务用房(含业主委员会办公用房20㎡):440㎡。

宗地处于在建13号线地铁口,经1站可到凤凰城换乘6号线,经3站可到光明城高铁站,有轨道出行优势;周边多待建地块,短期内城市面貌较差,建成后将有较大的改观;配套方面,经地铁13号线一站可到凤凰城。
光明凤凰A614-0522宗地一路之隔有在售新盘松茂御城(一期在售,二期在建),售价约4.7万/㎡。
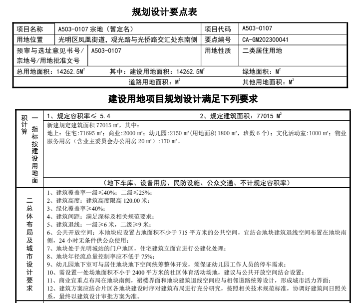
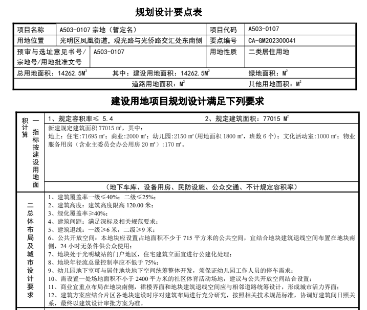
光明凤凰A503-0107宗地
本宗地要求普通商品住房平均销售价格不高于50300元/平方米(不含室内装修价格),这也是光明区首宗规定新房限价突破5万/㎡的地块。
A503-0107宗地位于光明区凤凰街道, 位于光侨路与观光路交汇,与南方科技大学附属光明凤凰学校和在建的13号线二期北延同观路站一路之隔。

地块占地14262.5㎡,建筑面积77015㎡,地块起拍总价14.65亿元,最高限制地价16.84亿元,初始建设保障性租赁住房面积7170 平方米,竞企业自持的保障性租赁住房面积14330平方米。
地块规划设计要点:
规定容积率≤ 5.4、机动车泊位数不少于《深标》中上限且全部住宅需配建停车位达 1:1。
新建规定建筑面积 77015 ㎡,其中:地上:住宅:71695 ㎡;商业:2000 ㎡;幼儿园:2150 ㎡(用地面积 1800 ㎡,班数 6 个);文化活动室:1000 ㎡;物业服务用房(含业主委员会办公用房 20 ㎡):170 ㎡。


宗地所处光明城板块,周边多为近两年新增宅地项目,包括目前在售的华润润晖府、润曜府,以及在建的中海时光境花园,其中华润两盘在售均价约5.14-5.17万/㎡,中海时光境花园毛坯限价约4.89万/㎡。
目前宗地所处的光明城板块正在大力开放建设中,现阶段配套尚未完善,短期内大型商业配套需前往地铁凤凰城周边,等板块多个项目建成后,城市面貌和居住环境将得到全面的改观。
龙岗宝龙G02315-0028宗地
G02315-0028宗地位于龙岗区宝龙街道,位于翠宝路与宝龙二路交汇处西北侧,地块北侧是宝翠雅苑,西侧为宝澜雅苑,东侧一路之隔有宝龙外国语学校,南侧则为翠宝路/东部过境高速。
地块属性为三类居住用地,宗地占地面积7512.96㎡,建筑面积21036㎡,地块最高限制地价7500万元。
地块规划设计要点:
规定容积率≤2.8,规划机动泊车位140辆,住宅物业类型为宿舍。
该规划设计条件以正式合法的建设用地许可证为准。

地块周边小区以保障性住房为主,其中,宝澜雅苑、宝翠雅苑为安居型商品房,配售均价约1.86万/㎡。在宝龙外国语学校东侧,是可售人才房项目星河珑府,配售均价约2.3万/㎡。
声明:本文由入驻焦点开放平台的作者撰写,除焦点官方账号外,观点仅代表作者本人,不代表焦点立场。


