又一家昔日千亿房企退市!ST中南将于15个交易日内摘牌
扫描到手机,新闻随时看
扫一扫,用手机看文章
更加方便分享给朋友
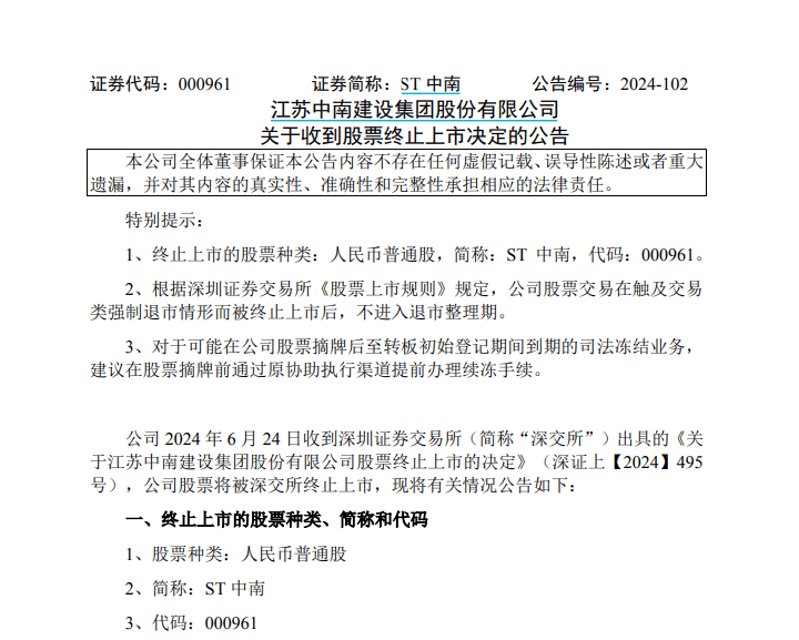
6月24日晚间,ST中南发布公告称,公司已收到深交所下发的终止上市决定,公司股票将于15个交易日内摘牌。
公告显示,ST中南于6月24日收到深交所出具的《关于江苏中南建设集团股份有限公司股票终止上市的决定》。
因公司股票在2024年4月3日至2024年5月8日期间,连续二十个交易日收盘价均低于1元。根据有关规定及深交所上市审核委员会的审议意见,深交所决定终止公司股票上市。

同时,根据深交所相关规定,公司股票因触及交易类强制退市情形而被终止上市的,不进入退市整理期交易,公司股票将于被作出终止上市决定后十五个交易日内摘牌。
公司股票终止上市后,将转入全国中小企业股份转让系统进行挂牌转让。
ST中南表示,公司目前正与可能的证券公司接洽,尽快完成主办券商聘请事宜。
终止上市后,公司股票办理股份确权、登记和托管的手续及具体安排另行公告。
ST中南已于5月9日起停牌,停牌前每股收报0.56元,公司市值约21.43亿元。
作为南通市最大房企,ST中南曾参建过鸟巢、国家大剧院、北京大兴国际机场、中央电视台总部大楼等国家项目。
2009年,ST中南通过“借壳”曲线上市。
2020年,公司业绩攀上历史高位,当年实现营收超786亿元,归母净利润超70亿元,期内合同销售金额更是超过2200亿元。
然而,2021年后,房地产市场迎来转向,ST中南在2021年至2023年归母净亏损金额合计超178亿元。
今年一季度,公司实现营收98.72亿元,同比下降11.3%;归属母公司净亏损6.01亿元,同比增长9.74%。
另据6月初发布的经营情况公告,今年前五月,公司累计合同销售金额79.9亿元,销售面积66.6万平方米,同比分别减少59.7%、60.2%。
来源:深圳房地产信息网
声明:本文由入驻焦点开放平台的作者撰写,除焦点官方账号外,观点仅代表作者本人,不代表焦点立场。


