重磅,深圳积分入户细则发布!全日制大专只能积分入户
扫描到手机,新闻随时看
扫一扫,用手机看文章
更加方便分享给朋友
6月3日,深圳市司法局官网发布了《深圳市核准类和积分类人才引进及入户实施办法(征求意见稿)》意见的通告;截止目前,入户类的相关实施办法已全部发布并在意见征求。
此次发布的《深圳市核准类和积分类人才引进及入户实施办法(征求意见稿)》(以下简称实施办法)也是大家最为关注的一个政策,涉及到人才引进入户分核准类和积分类两大类。
实施办法对达到《户籍迁入规定》规定核准类条件的人才,按核准类引进,由市、区人力资源部门核准后直接办理引进手续;对于未达到核准类条件的人才,按积分类引进,根据申请人个人条件进行积分,在市发展改革部门制定的人才引进入户年度计划安排范围内,按积分高低排序确定引进人选。

此实施办法的政策修订思路:
一是适当提高门槛。整体提高人才引进入户基本门槛、调整完善人才引进条件,致力引进更高学历技能、年轻型人才,更好地为我市经济产业转型升级提供人才支持。
二是整合政策体系。将原实施的4个文件调整为《深圳市核准类和积分类人才引进及入户实施办法》,涵盖国内人才和留学回国人员引进,人才引进积分入户操作细则作为附件,进一步完善人才引进政策体系。
三是完善评价方式。进一步改革创新人才引进入户评价方式,在原综合评价分值表基础上,优化操作方式,创新指标及分值体系,突出稳定就业、纳税等个人指标权重,重点引进我市产业需要的高技能、专业型、社会贡献高的人才。
一、
核准类人才引进入户
应届毕业生核准类条件:
实施办法将核准类学历型人才的底线要求调整为全日制本科,技术型人才底线要求调整为“中级职称+全日制大专”,技能型人才底线要求调整为技师。
不符合上述核准条件的其他人才,通过积分方式择优审批引进。也就是说,以前全日制大专可以直接入户,但现在只能通过积分入户了。此外,本科收紧到35岁,硕士收紧到45岁。
在职人才核准类条件:


达到一定学历、技术技能水平,符合本办法第六条规定的基本条件,但不符合本办法第七条、第八条核准类引进条件,且年龄在50周岁以下的其他人才,可按积分类的方式申请办理人才引进。由市、区人力资源部门在市发展改革部门制定的年度计划安排范围内,按照积分高低排序审批办理。
二、
积分类人才引进入户细则
积分类人才引进入户,以“积分排名”方式,根据申请人个人情况进行积分,按积分总值从高至低进行排序,根据当年度下达的指标数量确定入户人员,进一步优化引才结构,突出多元评价方向。
实施办法对积分类人才引进的指标和分值明细予以明确。
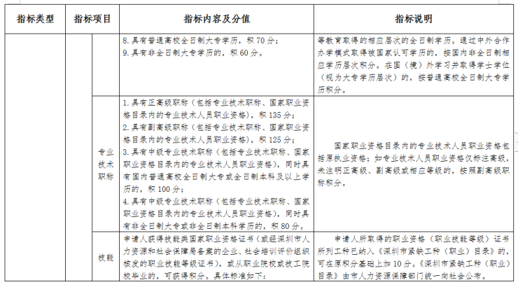
基础指标:包括学历、专业技术职称、技能、年龄和在深缴纳社会保险时间;
加分指标:包括个人纳税、发明专利和创新创业及技能竞赛;
减分指标:包括个人信用和违法行为。
对比原综合评价分值表,修订后的积分指标和分值将更加合理,突出多元评价方向;同时突出纳税、稳定就业等个人指标权重,体现人才贡献度、产业需求和精准引才导向。
有哪些变化?
基础加分项的学历积分与往年有所变化,全日制本科+学士学位学历100分;全日制本科学历(无学士学位)90分;非全日制本科学历75分;全日制大专学历70分,非全日制大专学历60分。
值得注意的是此次修订以在深缴纳社保作为稳定就业的直观体现,调整社保缴纳积分方式。
申请人在本市工作并按照国家和本市相关规定按月缴纳社会保险(包括工伤、养老、医疗、失业、生育保险五个险种),每个险种每满1个月积0.05分,社保积分上限为45分。
社保积分由积分类人才引进入户系统直接从社会保险系统读取其正常缴纳社保数据后得分。补缴社会保险的时间、少儿医疗保险缴费时间不予计算。
加分指标中,加分指标包括个人纳税、发明专利、荣誉表彰、创新创业及技能竞赛等子指标,申请人同时满足多项子指标条件的,可累计加分。
其中,个人纳税最近3年(指人才引进业务当前申报年度的上一年度往前推算3年,不含申报当年)累计个人所得税完税金额,以1万元起算,满1万元积0.5分,在此基础每增加纳税1万元积0.5分,以此累计。税款计算时间以税款所属期为准。
同时,相较以往只有技能竞赛可以加分,本次增加了创新创业大赛加分项,与技能竞赛分值相当,以进一步鼓励创新创业,激发人才活力。
此外,此次实施办法加大联合惩戒力度作为减分值。
以积分方式引进的,原政策个人存在不良诚信记录,每条扣40分;现政策调整为申报时列为国家联合惩戒失信黑名单或被法院列为失信被执行人的,扣200分,有被强制戒毒或因吸毒被执行行政强制措施的,扣300分。
分值表如下:





内容来源:深圳市司法局官网
声明:本文由入驻焦点开放平台的作者撰写,除焦点官方账号外,观点仅代表作者本人,不代表焦点立场。


