大手笔,占地128万㎡!光明排名前列重点更新单元拟计划立项
扫描到手机,新闻随时看
扫一扫,用手机看文章
更加方便分享给朋友
来源:深圳市城市更新网
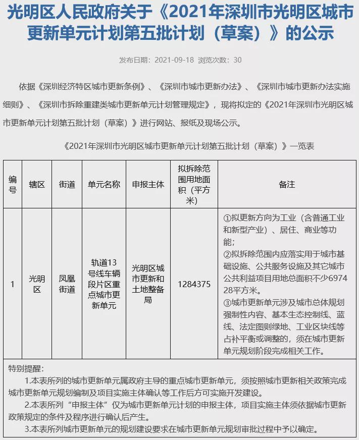
9月18日,《2021年深圳市光明区城市更新单元计划第五批计划(草案)》公示,其中光明区凤凰街道轨道13号线车辆段片区重点城市更新单元拟拆除范围用地面积1284375平方米,申报主体光明区城市更新和土地整备局。
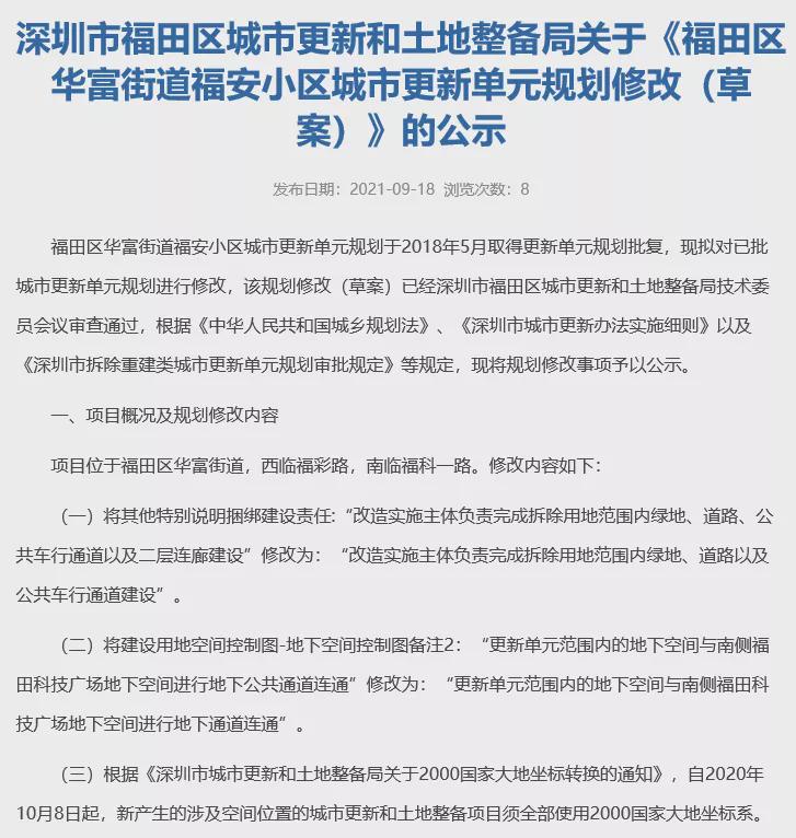
《福田区华富街道福安小区城市更新单元规划修改(草案)》公示,项目规划修改内容包括将其他特别说明捆绑建设责任、将建设用地空间控制图-地下空间控制图备注2等。
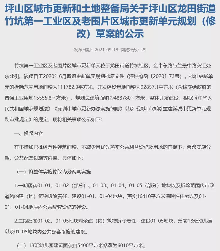
坪山区龙田街道竹坑排名前列工业区及老围片区城市更新单元规划(修改)草案公示,该项目批准更新单元的拆除范围用地面积为111782.3平方米,开发建设用地面积为92857.1平方米,规划总建筑面积为488780平方米,整体开发建设。
01
凤凰街道轨道13号线车辆段片区项目
2020 年 5 月 12 日,光明区城市更新和土地整备局发布了关于政府购买“光明区轨道 13 号线车辆段片区重点更新单元项目前期服务”的公告。2021 年 2 月 23 日,光明区城市更新和土地整备局发布深圳市光明区凤凰街道轨道 13 号线车辆段片区重点城市更新单元更新意愿公示;现已纳入《2021年深圳市光明区城市更新单元计划第五批计划(草案)》。
该项目拟拆除范围用地面积1284375平方米,拟更新方向为工业(含普通工业和新型产业)、居住、商业等功能;拟拆除范围内应落实用于城市基础设施、公共服务设施及其它城市公共利益项目用地总面积不少697428平方米。
该项目申报主体为光明区城市更新和土地整备局。
根据股东大会决议,项目前期服务商为深圳市宏发房地产开发有限公司(宏发集团下属公司)。
宏发集团创立于1981年,是深圳本土知名房地产商,早期都以宝安为大本营,逐渐扩张至全市各个区域。历经30多年沉淀,现已发展成为以地产开发为核心,兼营工程建筑、商业地产、物业服务等相关多元化的集团企业。并以住宅地产、商业地产、工业地产为三大核心业务板块,打造了宏发地产、宏发商业、宏发工业、宏发物业四大主力品牌。
宏发集团开发了包括宏发雍景城、圣淘沙骏园、宏发领域、宏发上域、宏发美域等在内一系列大型住宅项目;包括宏发大世界购物广场、魅力城百货、领域商业中心等大型商业项目;以及宏发科技园、宏发工业园、宏发高新园、宏发高新产业园等十余个工业项目。
据了解,深圳市轨道13号线起于南山区歌剧院站,止于公明北站,是支撑深圳西部发展、覆盖中西部地区的南北向交通走廊。目前13号线北延线已纳入《深圳市城市轨道交通四期建设规划调整》,轨道13号线车辆段选址于凤凰街道塘尾片区。
图片为13号线北延:
图片来源:深圳市轨道交通
根据光明区委、区政府工作部署,为加快推进轨道13号线车辆段选址的落实与实施开发,决定以“重点更新单元+局部利益统筹”为主抓手,在落实车辆段的基础上,挖掘轨道站点周边二次开发潜力地区(研究范围约196公顷),通过“站城一体化”设计和TOD综合开发,打造”光明西南组团中心”及“生态、宜居、乐业的综合新城区”。
02
华富街道福安小区项目
福田区华富街道福安小区城市更新单元规划于2018年5月取得更新单元规划批复,现拟对已批城市更新单元规划进行修改,该规划修改(草案)已经深圳市福田区城市更新和土地整备局技术委员会议审查通过,9月18日(今日),《福田区华富街道福安小区城市更新单元规划修改(草案)》公示。
项目位于福田区华富街道,西临福彩路,南临福科一路。
修改内容如下:
(一)将其他特别说明捆绑建设责任:“改造实施主体负责完成拆除用地范围内绿地、道路、公共车行通道以及二层连廊建设”修改为:“改造实施主体负责完成拆除用地范围内绿地、道路以及公共车行通道建设”。
(二)将建设用地空间控制图-地下空间控制图备注2:“更新单元范围内的地下空间与南侧福田科技广场地下空间进行地下公共通道连通”修改为:“更新单元范围内的地下空间与南侧福田科技广场地下空间进行地下通道连通”。
(三)根据《深圳市城市更新和土地整备局关于2000国家大地坐标转换的通知》,自2020年10月8日起,新产生的涉及空间位置的城市更新和土地整备项目须全部使用2000国家大地坐标系。
03
龙田街道竹坑排名前列工业区及老围片区项目
竹坑排名前列工业区及老围片区城市更新单元位于龙田街道竹坑社区,金牛东路与兰景中路交汇处东北侧。
该项目于2020年6月取得更新单元规划批复文件(深坪府函〔2020〕73号)。批准更新单元的拆除范围用地面积为111782.3平方米,开发建设用地面积为92857.1平方米(含移交给政府的普通工业用地15555.8平方米),规划总建筑面积为488780平方米,整体开发建设。
今日,坪山区龙田街道竹坑排名前列工业区及老围片区城市更新单元规划(修改)草案公示。
修改内容如下:
(一)将整体实施修改为分两期实施
1.一期落实01-01、01-02(部分)、01-03、01-04、01-05(部分)地块以及拆除范围内市政道路的建(构)筑物拆除责任,建设01-01、01-04地块,落实16410平方米保障性住房以及01-01、01-04地块内公共配套设施的建设。
2.二期落实01-02、01-05地块剩余建(构)筑物拆除责任,建设01-05地块,落实18班幼儿园以及01-05地块内公共配套设施的建设。
(二)18班幼儿园建筑面积由5400平方米修改为6010平方米。
声明:本文由入驻焦点开放平台的作者撰写,除焦点官方账号外,观点仅代表作者本人,不代表焦点立场。


