注意,龙华入学积分或有变!小一、初一大学区积分办法征求意见
扫描到手机,新闻随时看
扫一扫,用手机看文章
更加方便分享给朋友
昨日,深圳市龙华区教育局发布关于征求《深圳市龙华区义务教育阶段大学区学校积分入学办法一览表(修订稿)(征求意见稿)》公众意见的公告。
为进一步保障符合辖区内就读条件的适龄儿童、少年接受义务教育的合法权益,进一步优化龙华区大学区学校积分入学办法,龙华对积分入学办法进行了修订,目前正征求意见。
大学区招生学校为小一选取民治中学教育集团民顺小学校区、民治中学教育集团民新学校校区、龙华区教科院附属实验学校(世纪春城小区范围)、龙华区实验学校、深圳高级中学(集团)北校区5所学校;
初一选取民治中学教育集团民治中学校区、民治中学教育集团民新学校校区、龙华区教科院附属实验学校、龙华区实验学校、深圳高级中学(集团)北校区5所学校。
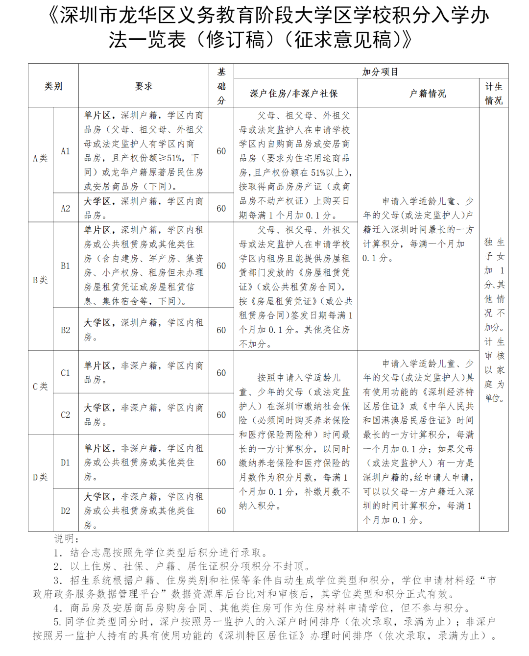
在积分规则方面,相比之前有一些修改:
1、无修改项为计生分,按原积分进行;
2、录取原则,修改为绍合志愿按照先学生位类型,和积分进行录取,取消单片加5分;
3、学生位类型,修改为A类A1、A类A2,B类B1、B类B2,C类C1、C类C2,D类D1、D类D2;
4、总积分修改为积分不封顶;
5、住房积分的范围放宽,自住和租房均为1个月加0.1分,但积分不封顶;而且祖父母、外祖父母或法定监护人在申请学校区内均可以。
6、其础分统一为60分;(以前分ABCD类各不同);
7、非深户社保也能加入积分,每满1月加0.1分;
8、深户或居住证也能加入积分,每满1月加0.1分;
9、非深户住房积分,改为社保和居住证积分。
附件
《深圳市龙华区义务教育阶段大学区学校积分入学办法一览表(修订稿)(征求意见稿)》

《深圳市龙华区义务教育阶段大学区学校积分入学办法一览表(修订稿)(征求意见稿)》修订说明

来源:深圳房地产信息网
声明:本文由入驻焦点开放平台的作者撰写,除焦点官方账号外,观点仅代表作者本人,不代表焦点立场。


