等待12年,蛇口花园城2期来了!更名“招商四海臻邸”
扫描到手机,新闻随时看
扫一扫,用手机看文章
更加方便分享给朋友
近日,有多个深圳新盘项目迎来最新消息!
位于12号线南山四海站附近的蛇口花园二期备用地,也就是招商花园城2期项目,已经更名为招商四海臻邸,目前在正在建设中。等待12年,看来招商花园城2期要来了,而且现在地铁商业等配套更加成熟。
在去年由华润拿下的坪山石井G12314-8038宗地,目前已经进入主体建设阶段,该地普通商品住房平均销售价格不高于37500元/平。
近日,【家在】网友@蛇口李S爆料,四海K501-0010地块已经更名为“招商四海臻邸”。
该地为蛇口花园二期备用地项目,位于南山区工业八路与花园路交汇处东北侧,12号线四海地铁站附近,与招商花园城购物中心隔一条街。
2022年9月,深圳市规划和自然资源局南山管理局发布了关于蛇口花园二期备用地的建设用地规划许可证。
蛇口花园二期备用地占地面积3039.97平,以前作为停车场使用,土地用途为二类居住用地、商业用地。
目前,招商花园城项目已经有花园城购物中心以及住宅一期、三期、五期,如今二期动工,对于周边已经非常成熟的四海区域来说,又多了一个新的住宅项目。
另外,【家在】网友@元宇宙爆料,华润G12314-8038地块已经开始进行主体建设。

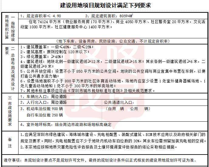
2022年8月,坪山石井街道G12314-8038宗地经过3轮竞价,由华润以9.07亿竞得。
宗地土地面积约16447平方米,建筑面积80594平方米,挂牌起始价8.87亿,最高限价10.2亿,普通商品住房平均销售价格不高于37500元/平方米。
宗地位于坪山区石井街道,土地用途为二类居住用地,土地面积16447.68㎡,建筑面积80594㎡。计入容积率的总建筑面积不超过80594㎡,其中,住宅73954㎡(无偿移交政府的公共租赁住房7400㎡)、商业4050㎡。
宗地规划设计要求:
来源:深圳房地产信息网
声明:本文由入驻焦点开放平台的作者撰写,除焦点官方账号外,观点仅代表作者本人,不代表焦点立场。


