毛坯均价7.05万/㎡!83㎡起步!深圳北站新盘值得打吗?
扫描到手机,新闻随时看
扫一扫,用手机看文章
更加方便分享给朋友
2021年9月28日深圳第二轮集中土拍,龙华民治推3宗宅地,前两宗被中海摘得,分别是中海学仕里、中海闻华里,A806-0394地块,则由保利竞得,定名保利招商龙誉。
目前中海学仕里已于近期入市,中海闻华里已经开放展示样板间,保利招商龙誉也于近期开放了展示中心。相对而言,中海学仕里和闻华里都有明显的优势,保利招商龙誉在产品面积段上与它们相似,来看看项目详情,看它能否在这场“新盘争霸”中脱颖而出。
项目位置
保利招商龙誉位于龙华民丰路与民塘路交汇西北角,地处深圳北站东南侧,周边有白石龙等多个城中村,与龙悦居相隔新区大道。

*图片来源于网络
地铁交通方面,保利招商龙誉距离深圳北站直线距离约600米,步行距离约800米,鉴于深圳北站这种大型交通枢纽,进入地铁站点又有一定的距离。
深圳北站,目前拥有4号线、5号线、6号线3条地铁线路,通往福田、罗湖、南山、宝安、光明各区,地铁出行十分便捷。
另有深惠城际在建,通往前海、龙岗更为便捷。

*图片来源于开发商
自驾出行方面,保利招商龙誉临近新区大道、民塘路等区域主干道,直线距离2公里范围内有南坪快速、珠三角环线高速等高速路,还有留仙大道、福龙路等跨区域交通主干道
总的来说,依托深圳北站交通枢纽,保利招商龙誉自驾、公共出行都十分便捷,不过人、车流量也非常大,道路也难免会有拥堵。另外,项目被地铁轨道“夹击”,加之高铁铁轨,密布,噪音问题也在所难免。
项目信息
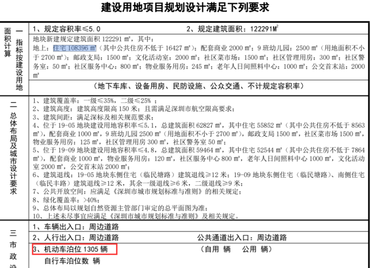
保利招商龙誉占地面积约24731㎡,总建筑面积约176562㎡,根据用地规划涉及要求,将建有住宅 108396 ㎡,9班幼儿园2500㎡,配套商业2000㎡,另外还有公交首末站、社区菜市场等社区配套。
编辑

项目容积率约5.0,绿化率约40%,可售商品房套数约750套,规划1305辆停车位(总数)。
从保利招商龙誉的总平图来看,项目由民园路分成两个地块,可售商品房主要位1栋、2栋、3栋、6栋、8栋,主力户型为83㎡、95㎡、125㎡。其中125㎡所在的2栋、6栋为小高层洋房。
*招商保利龙誉总平面布置图
*招商保利龙誉楼栋及配套规划图
目前保利招商龙誉已经开放了展厅,地址位于HBC汇隆中心(玉龙路西),有意向的购房者可以前往了解。
户型图
保利招商龙誉主力户型为建面约83㎡3房2厅1卫、95㎡3房2厅2卫,有两种格局的户型、125㎡的4房2厅2卫。
83㎡3房2厅1卫房源位于3栋和8栋
95㎡3房2厅2卫有横厅和竖厅两个格局,其中竖厅房源位于3栋和8栋,整体与83㎡相似;横厅位于1栋、3栋、8栋。
125㎡的4房2厅2卫位于2栋和6栋,电梯可直接入户。
整体而言,83-95㎡的户型设计方正通透,客餐厅一体化连接阳台,采光通风效果较好,卫浴则是目前主流的三分离式卫生间。125㎡的双龙抱珠户型,连接大景观阳台,不过整体来看功能分区不明显。
左右滑动查看更多
目前所公示的户型图没有带尺寸,具体可等样板间开放后现场感受实体样板间。
价格分析
保利招商龙誉商品房限毛坯均价约70500元/平方米,按2021年的带装修交付标准,预计加4000元/㎡的装修费用,所以带装修的均价预计是74500元/㎡。
近期龙华民治所推新盘的价位,带装修也多在7.5万/㎡左右。
而二手房参考价来看,保利招商龙誉临近的次新房龙光玖龙玺高达9万/㎡。

周边配套
商业
保利招商龙誉毗邻深圳北站,北站的商业有优越时代广场。另外3公里范围内为龙华较繁华的商业商务中心,有星河cococity、红山6979、在建的Costco(华南排名前列旗舰店,全国较大)、龙华天虹购物中心和玖钻商业、AT mall、华润上塘万象系商业、星河ICO,区域内还有壹方城等。

休闲配套
保利招商龙誉北侧有南园公园,直线距离1公里范围内还有逸秀公园、白石龙音乐主题公园、北站中心公园,休闲健身配套丰富。

保利招商龙誉一路之隔,还有中国文化名人大营救纪念馆,是深圳少有上榜第三批高级抗战遗址名录。

保利招商龙誉毗邻深圳北站枢纽,在2021年12月公开了深圳北站枢纽的效果图,其规划构建“双芯三谷”城市一体化结构,将规划“城市超核”和深圳北站构成双芯结构,成为一个集创新、服务、文化、体验等于一体的城市会客厅。

*深圳北站枢纽规划效果图
保利招商龙誉所处大区域确实比较有优势,就日常生活范围来看,保利招商龙誉西侧是6号线地铁轨道、新区大道和高铁站轨道,南侧是白石龙的居民楼,西侧是储备用地和4号线地铁轨道,北侧是南园公园及深圳北站,受道路和轨道线路的影响,跟周边小区有明显的切割感。
未来深圳北站枢纽建设,一方面可以享受建成后的市政配套利好,另一方面在施工过程中的噪音及施工车队的也会有一定的影响。
综合来看,项目优劣势如下--
优势:
1、处于深圳北站枢纽范围,交通位置优越,通往全市各区十分便捷,交通通达度高;
2、所在片区规划前景可观,周边多储备用地,未来城市面貌可期;
3、双央企共同开发,有一定的质量、口碑保证;
4、紧靠南园公园,周边多个市政公园,市政配套较为完善;
5、户型83㎡3房起步,一步到位,相对低门槛;
不足:
1、项目周边多条道路和地铁轨道环绕,且项目中间也有一条道路,三面环路,有明显的分割感,难以和周边小区连成一片;
2、未来噪音污染不容忽视;
3、临近深圳北站交通枢纽,车流量、人流量较大
声明:本文由入驻焦点开放平台的作者撰写,除焦点官方账号外,观点仅代表作者本人,不代表焦点立场。


