已有8家房企报价!2025深圳首宗宅地将于1月16日出让
搜狐焦点深圳资讯 2025-01-15 09:33:04
用手机看
扫描到手机,新闻随时看
扫一扫,用手机看文章
更加方便分享给朋友
2025年深圳首宗宅地将于1月16日15时出让。截至1月15日9时,已经有8家房企报价!目前距离开盘倒计时1天,会不会还有更多的房企加入呢?即将出让的G01045-0200宗地位于龙岗龙飞大道与青春路交汇处东…
2025年深圳首宗宅地将于1月16日15时出让。
截至1月15日9时,已经有8家房企报价!目前距离开盘倒计时1天,会不会还有更多的房企加入呢?

即将出让的G01045-0200宗地位于龙岗龙飞大道与青春路交汇处东北角,深圳广播电影 电视集团制作中心东南面,一路之隔是大运体育中心和大运天地商业,地理位置十分优越。
地块为纯商品住房用地,按照“价高者得”的原则确定竞得人,意向竞买人须承诺提供“交房即发证”服务。
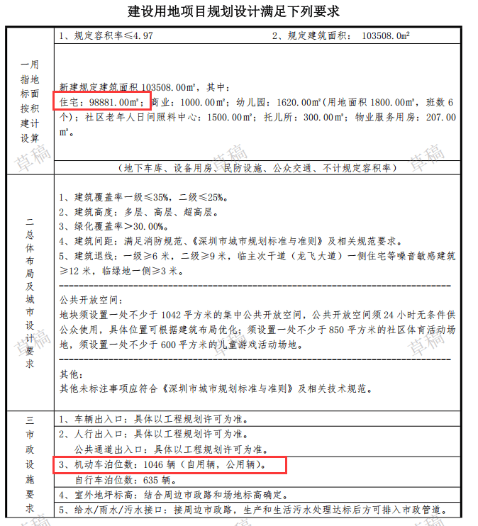
宗地土地面积20838.77㎡,规划建面约103508㎡,出让起始价17.99亿元,竞价增幅500万元。

根据宗地建设用地规划设计,容积率≤4.97,规划有住宅98881.00㎡;商业1000㎡;幼儿园1620.00㎡(6班);及社区老年人日间照料中心、托儿所等社区生活配套;机动停车位1046辆。

声明:本文由入驻焦点开放平台的作者撰写,除焦点官方账号外,观点仅代表作者本人,不代表焦点立场。


