深圳又有两宗低密靓地拟出让,就在龙华、宝安!
扫描到手机,新闻随时看
扫一扫,用手机看文章
更加方便分享给朋友
进入二季度,深圳宅地供应速度加快。
继成功出让龙华民治、光明中心地块,深圳又有两宗新宅地拟在近期出让,两宗地块起始地价合计29.96亿元。
两宗出让条件仍遵循“价高者得”、竞得人承诺“交房即发证”、需自《出让合同》签订之日起1年内开工,4年内竣工等条件。
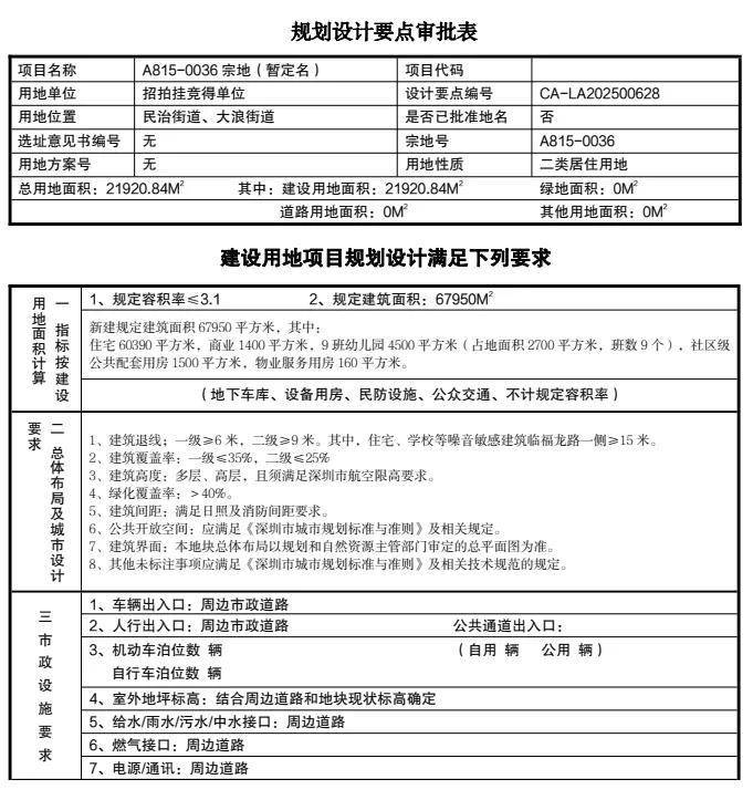
先来看看龙华A815-0036宗地,地块位于大浪与民治街道交汇处。
龙华A815-0036宗地面积约21920.84㎡,建筑面积约67950㎡,挂牌起始价约19.06亿元,拟于7月30日下午3点出让。
根据规划设计要点及出让条件,该宗地规定容积率≤3.1,住宅60390㎡、商业1400㎡(允许分割转让);幼儿园4500㎡(9班,应独立占地)、社区级公共配套用房1500㎡产权归政府,由竞得人建成后无偿移交。
A815-0036地块位于龙华福龙路与洁玉路交汇处东南角,周边有卓越柏奕府、长城里程家园等小区,临近地铁4号线上塘站。
值得注意的是,本宗地是从调规而来的居住用地。本次出让地块为原01-13地块的北侧部分。
这也意味着,这宗地块的还有约16475.16㎡以及01-08地块的12932㎡,尚未挂牌。(具体规划以官方公示为准)
A815-0036宗地是今年龙华将出让的第三宗宅地。此前,联发以12.12亿元竞得民治A817-0619宗地;另龙华民治A802-0309宗地拟于7月7日下午3点出让。
A319-1225宗地,位于宝安区新桥街道中心路与瑞宁路交汇处西北侧,土地面积19246.94㎡,建筑面积59665㎡,挂牌起始价10.9亿,预计8月4日出让。
根据公告显示,出让宗地住宅部分为普通商品住房,按照“价高者得”的原则确定竞得人。
该宗地新建规定建筑面积59665㎡,规定容积率≤3.1,包含53595㎡住宅,1500㎡商业,住宅和商业允许分割转让;
另有还规划有3200㎡9班幼儿园,以及500㎡托育机构等。
A319-1225宗地是今年4月调规出来的新宅地。
原[沙井中心地区北片]法定图则05-04-01、05-03地块通过调整,调出了一宗用地面积为19247㎡的二类居住用地,规划容积率4.0,配建9班幼儿园、托育机构等社区配套。

该地块临近鸿荣源禧园,毗邻地铁11号线沙井站,周边有新桥中心公园、壆岗公园,深圳书城宝安城、百佳华佳漾汇等配套,居住氛围相对浓厚。
声明:本文由入驻焦点开放平台的作者撰写,除焦点官方账号外,观点仅代表作者本人,不代表焦点立场。


