定了!深圳第三个官宣支持世界一流高新园区来了
扫描到手机,新闻随时看
扫一扫,用手机看文章
更加方便分享给朋友
3月3日,深圳就《关于支持深圳国家高新区坪山园区建设世界一流高科技产业园区的意见》举办新闻发布会(以下简称意见)。
深圳市将支持坪山园区与其他有条件区域共建粤港澳大湾区生命健康创新试验区,打造生物医药区域协同联合体。据悉,这是自去年光明科学城、河套深港科技创新合作区深圳园区之后,深圳市政府发布的第三个支持意见。
根据《意见》精神,坪山高新区将打造成:
1、坪山国家高新区对标国际一流标准规划建设,未来将打造成为极具“国际范”的全球著名科创区;
2、坪山国家高新区的使命就是着力打造以“创新药、智能车、中国芯”为代表的高端制造业集聚发展承载区,成为“全球研发、坪山转化”的主阵地;
3、坪山高新区正着力打造“全域全链”的创新生态体系,将会成为支撑深圳未来创新的“下一站”;
4、坪山高新区土地空间充足,政府持有产业空间对符合条件项目五年不涨租,未来将成为粤港澳大湾区低成本创新创业的高地;
5、坪山高新区是深圳综合改革试点先行区,未来将成为政策创新的策源地;
6、坪山高新区拥有优越的自然生态本底,未来将打造成为“南山北水中田园”的绿色创新之城;
7、坪山高新区公共服务配套正日趋完善,一座职住平衡、活力宜居、现代国际的未来之城正加速崛起;
8、坪山高新区将持续营造公平安全、服务高效、尊重人才的营商环境,打造最适合创新创业的样板区。
未来5年,坪山高新区畅想:
1、未来五年,深汕高铁、深大城际、地铁14、16号线、云巴、东部过境、坪盐通道等将全面开通,坪山高新区的交通区位条件将极大改善。
2、未来五年,全新机制的高等教育集群将初具规模,教育链、人才链、创新链、产业链“四链融合”的创新格局初步形成,坪山高新区将成为深圳创新发展的新引擎。
3、未来五年,“坪山制造”的名片将更加响亮,生物医药产业进入高速发展阶段,新一代信息技术产业达到千亿规模,新能源和智能网联汽车产业领跑全国,坪山高新区将成为深圳高端制造业发展的核心承载区。
4、未来五年,坪山高新区等重点片区开发建设全面铺开,燕子湖成为深圳东部城市新客厅,坪山大道中段核心商圈基本成型,坪山河“一河两岸”成为城区发展新轴线,坪山高新区国际化现代化的气质更加彰显。
5、未来五年,深圳自然博物馆、坪山高中园、坑梓科技文化中心和迁址重建的坪山人民医院等重大民生设施将投入使用,推窗见绿、开门见园、碧道成网、山水连城,将成为可拥抱可触摸的实景,坪山高新区的综合配套更加完善,生态优势更加突出。
《深圳市人民政府关于支持
深圳国家高新区坪山园区
建设世界一流高科技产业园区的意见》
深圳市政府新闻办新闻发布会
时间:2021年3月3日10时-11:10
地点:新闻发布厅
实录内容
主持人王楚宏(深圳市委宣传部副部长、市政府新闻办主任):各位记者朋友:
大家上午好!欢迎并感谢大家参加今天的新闻发布会。日前,市政府印发了《深圳市人民政府关于支持深圳国家高新区坪山园区建设世界一流高科技产业园区的意见》,今天市政府新闻办在这里举行新闻发布会,向大家介绍《意见》的主要内容和坪山高新区建设情况。参加今天发布会的有:
市政府副秘书长吴优先生;
坪山区委书记陶永欣先生;
市发展改革委副主任曾坚朋先生;
市科技创新委党组书记、副主任邱宣女士;
市工业和信息化局副局长陈华平先生;
市市场监管局副局长单友亮先生。
下面,首先有请吴优副秘书长作介绍。
吴优:各位新闻界的朋友们:
大家早上好!今天我们召开新闻发布会,主要内容围绕坪山高新区的工作向大家介绍通报一些情况。近日,经市委市政府审议批准《深圳市人民政府关于支持深圳国家高新区坪山园区建设世界一流高科技产业园区的意见》正式印发实施。这充分体现了在中央和省的坚强领导下,市委市政府坚持以习近平新时代中国特色社会主义思想为指导,统筹推进疫情防控和经济社会发展两不误的政治担当以及化解疫情防控和复工复产“两难”为“两全”的治理能力。
2019年,党中央先后部署了粤港澳大湾区、中国特色社会主义先行示范区两个高级的重大发展战略,要求深圳践行高质量发展要求,增强核心引擎功能,以国际科技创新中心为目标,深入实施新一轮创新驱动发展战略,加快构建具有全球竞争力的现代化经济体系。在此背景下,市政府印发了《深圳国家高新区扩区方案》,将高新技术产业未来发展的坪山园区划入深圳国家高新区范围,加快形成“一区两核多园”的高新区总体布局。2020年3月,深圳国家自主创新示范区领导小组下设深圳国家高新区坪山园区建设专项小组,统筹规划和部署坪山园区建设工作,集中资源,整合力量,主动作为。
坪山高新区作为深圳高新区发展的“两核”之一,具有相对充裕的土地资源及优质的产业基础,高水平建设坪山高新区对于推动我市制造业由大变强的转型升级、引领高新技术产业再次腾飞和支撑国际科技创新中心建设具有重大意义。此次市委市政府出台支持坪山高新区发展的意见,一方面是构建起政策支撑,在科研攻关和产业项目布局上精心谋划,在空间整备和基础设施建设上扎实推进,打造有利于产城融合发展和体制机制创新的政策环境;另一方面也是加强工作协同,在市级层面统一思想,强化机制,务实推进坪山高新区建设。
市委常委会议在审议议题时强调,要以实施深圳综合改革试点为契机,学习借鉴国内外先进地区高科技园区以及河套、前海地区的经验做法,深化体制机制改革,加强政策先行先试,营造一流的创新生态,建设一流的高品质产业空间,努力把坪山高新区建设成为广深港澳科技创新走廊的重要载体、世界一流的高科技产业园区。
下一步,深圳将在中央和省的指导下继续全力推进坪山高新区建设,持续推出创新措施,建设高水平的科研项目与平台,切实发挥好坪山高新区在双区建设中的重要支撑作用。我们非常热诚地欢迎新闻界各位朋友常到坪山高新区走一走、看一看,了解和报道坪山高新区发展的较新情况、较新成就。谢谢各位。
王楚宏:谢谢吴优副秘书长。接下来,请市发展改革委副主任曾坚朋介绍《意见》的相关内容。
曾坚朋:尊敬的主持人、各位媒体界朋友:
大家上午好!近日,经市委市政府审议批准《深圳市人民政府关于支持深圳国家高新区坪山园区建设世界一流高科技产业园区的意见》正式印发实施。这是自去年光明科学城、河套深港科技创新合作区深圳园区之后,市政府发布的第三个支持意见,充分表明了市委市政府支持区域发展,打造全新增长极的高度重视和务实行动,根据会议安排,下面由市发改委向大家通报支持意见的主要内容。
一、基本情况
深圳坪山高新区地处深圳东部发展的重点区域,总面积约51.6平方公里,具有良好的交通区位优势与工业基础,特别是2017年坪山正式成立行政区以来,该区域成为从深圳边缘地区转变为外溢发展的前沿阵地,发挥着深圳连接惠州及粤东地区的重要支点作用。
深圳市委、市政府高度重视坪山高新区发展,在去年设立了深圳国家高新区坪山园区建设专责小组。为统一全市思想,统筹全市资源、有序聚集,市政府主要领导指示要市发展改革委会同坪山区,研究制定市级层面支持坪山高新区的意见,更高水平、更高标准推动坪山区发展,为粤港澳大湾区和深圳先行示范区服务。
二、主要内容
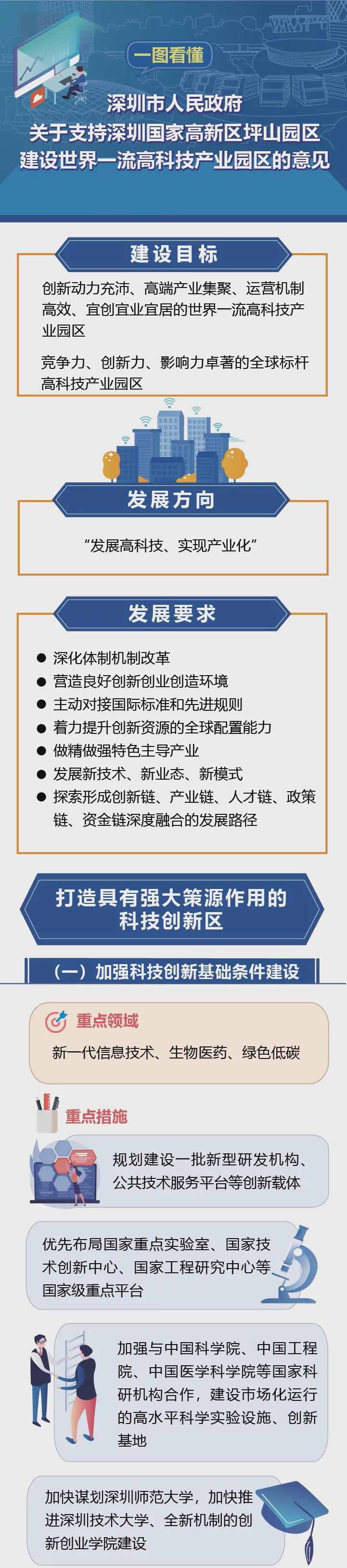
《意见》站位高、政策新、措施实,共六个部分18条重点事项,以“发展高科技、实现产业化”为方向,以深化体制机制改革和营造良好创新创业创造环境为抓手,主动对标、对接国际标准和先进规则,着力提升创新资源的全球配置能力,做精做强特色主导产业,破解深圳高新区高质量发展中面临的产业布局不够合理、管理体制不够健全、配套服务不够完善、产城融合不够紧密等问题,率先探索形成创新链、产业链、人才链、政策链、资金链深度融合的发展路径,努力将坪山高新区建设成竞争力、创新力、影响力先进的全球标杆高科技产业园区。
《意见》的主要内容可以归纳为核心技术攻关、产业集聚发展、产城融合示范和体制机制创新四个亮点,围绕这四个亮点,着力将坪山高新区打造成为集高起点规划设计、高标准产业布局、高品质配套服务、高效能制度保障于一体的高级高新技术产业策源地和集聚地。
一是打造具有强大策源作用的科技创新区。中央已明确以深圳为主阵地建设综合性国家科学中心,坪山高新区将在布局科技创新资源,提升关键领域核心技术攻关等方面发挥重要作用。《意见》明确坪山高新区要规划一批高级、省市级创新载体和大院大所的分支机构,加快建设深圳技术大学、深圳师范大学等本地高校,围绕集成电路、重大新药创制、高端医疗器械、新一代宽带无线移动通信网、新能源汽车等产业链重点环节,鼓励上下游企业、科研院校联合开展“卡脖子”技术攻关,并在基础研究、技术转移、创新创业、知识产权等方面培育一批专业化科技服务机构和人才,强化高新区内科技资源开放共享,降低科技创新的成本。
二是打造若干高级创新型产业集群区。目前坪山高新区内发展存在区域平台缺乏集群协作、同质化竞争严重、公共性科研服务平台缺失、现代服务业支撑不足等问题。对此,《意见》提出要充分发挥坪山高新区相对充裕的土地空间资源、优质的工业基础等优势,加快构建特色鲜明的主导产业体系,包括打造粤港澳大湾区生物医药核心产业引擎、建设国内先进的集成电路制造产业基地、争创国家智能网联汽车创新示范区以及构筑具有国际竞争力的新能源产业集聚区等,在各主导产业领域依托龙头企业构建完善的上下游产业链生态,推动优质企业和优质项目集聚,促进产学研用深度融合。
三是高标准建设高级现代化产城融合示范区。坪山高新区的基底是当初建立的深圳大工业区,加快将坪山高新区建设成为世界一流的高科技园区不仅要发展高科技产业,更重要的是要贯彻“以产促城、以城兴产”的产城融合理念,在土地供应、空间规划、教育、医疗、交通、住房配套等各方面予以保障,实现各资源要素的协调发展,吸引更多的高科技企业、高科技项目、高科技人才到坪山高新区集聚发展。《意见》从加强规划引领约束、提升城区配套及治理能力、创新土地高效开发、加快综合交通路网规划、打造职住平衡、活力宜居的生活圈等方面提出了具体举措。
四是创建体制机制创新试验区。坪山高新区作为深圳国家区扩区方案的“两核”之一,要充分借助深圳建设粤港澳大湾区核心引擎城市和中国特色社会主义先行示范区的契机,探索构建接轨国际的先进制度体系。《意见》提出支持坪山保税区复制推广河套、前海等区域的改革创新经验和先行政策,在海关监管、“保税+”新业态等方面优化治理模式;在生物医药、集成电路、智能网联等新经济领域开展改革试探,探索出台与自身发展需求相适应的项目申请、监管制度;同时要建立国际化、市场化的人才发展政策,对外优化外籍高端人才、紧缺专业人才服务机制,吸引更多的境外专业人员到高新区落地发展,对内集聚一批企业高管、科研人员、专业技术人员、大学生创业者等优秀人才。
最后,考虑到统筹部署坪山高新区建设是一项系统性工程,需要充分发挥市区共建联动机制,形成攻坚合力,《意见》提出了三项保障措施。一是组建坪山高新区专职管理办公室,支持将坪山高新区的重大战略、重大改革、重大工程和重大政策提交深圳建设先行示范区领导小组会议审议。二是加大财税支持力度,研究符合坪山高新区发展需要的市区财政体制,严格落实相关税收减免政策。三是建立多元化金融支持体系,通过盘活国有资产、组建高新区开发建设集团、鼓励设立股权投资基金、打造综合性的金融支持平台等方式,来充分激发高新区市场活力。
各位媒体界的朋友,接下来,市政府相关部门和坪山区将市区协同抓好《意见》的贯彻落实,以世界眼光、国际标准、中国特色、深圳质量打造坪山高新区,全力将坪山高新区建设成为全球高科技产业园区的新标杆、新典范。谢谢大家!
王楚宏:谢谢曾坚朋副主任的介绍。下面请市科技创新委党组书记、副主任邱宣介绍情况。
邱宣:主持人、各位媒体朋友:
大家上午好!下面我代表市科创委向大家介绍深圳高新区的总体发展情况。
深圳高新区于1996年12月获国务院批复设立,区域位置是大家熟知的位于南山的深圳湾畔,规划面积11.52平方公里,20多年来快速发展,以占全市不到0.6%的土地面积创造了全市约11%的GDP,单位面积产出居全国高新区首位,综合排名位居全国前列,也是首批国家建设世界一流高科技园区的六家试点园区之一。
2018年3月7日,习近平总书记在参加十三届全国人大一次会议广东代表团审议时,高度肯定了深圳高新技术产业发展成绩,指出“深圳高新技术产业发展成为全国的一面旗帜,要发挥示范带动作用”。深圳高新区在推动深圳高新技术产业发展成为全国的一面旗帜中发挥了至关重要的作用。
为了贯彻落实总书记重要讲话精神,市委六届十次全会作出部署,深圳要在发挥高新技术产业示范带动作用上率先突破、做得更好,打造可持续发展的全球创新之都,2018年7月出台了《中共深圳市委关于深入贯彻落实习近平总书记重要讲话精神 加快高新技术产业高质量发展 更好发挥示范带动作用的决定》,这个决定部署实施了科技创新能力跃升等“七大工程”,提出了“对标世界一流高科技园区,实施深圳高新区创新发展改革”。2019年4月,市政府决定实施高新区扩容提质,从南山园区一个园区,现在扩展到坪山、龙岗、宝安、龙华五个园区,从“一区一园”扩大到“一区两核五园”,规划面积由11.52平方公里扩展到159.48平方公里,相当于扩区前的14倍。
深圳高新区坚定不移地将自主创新作为发展的主导战略,遵循科技创新规律、产业集聚规律和市场经济规律,取得了良好的成效,已经成为引领深圳科技创新的核心引擎、辐射带动粤港澳大湾区高新技术产业发展的重要力量和先行示范基地。主要表现在四个方面:
一是高质量发展的“高产田”。扩区后,深圳高新区以全市8%的土地面积创造了全市约25.5%的GDP。根据火炬统计快报,2020年深圳高新区实现营业收入18456.63亿元,同比增长8.3%;工业总产值12444.63亿元,同比增长12.3%;上缴税费843.19亿元,同比增长18.2%;实现净利润2283.29亿元,同比增长11.9%;园区生产总值(GDP)约7063.2亿元。
二是高新技术产业壮大的“主阵地”。深圳高新区紧紧围绕主导产业,不断提升园区高新技术企业的聚集度,构建高新技术产业发展生态圈,打造了新一代通信技术、互联网科技、智能制造、生物医药等千百亿级产业集群,培育了华为、中兴、腾讯、迈瑞、大疆等一大批具有国际竞争力和影响力的创新型企业,形成了“头部企业”全面领跑、新锐企业多点开花、中小企业雨后春笋的蓬勃发展局面。2020年,深圳高新区上市企业277家,区内90%企业土生土长,内生式发展模式为国家高新区做出了成功示范。
三是创新驱动发展的“源动力”。深圳高新区从无到有、从有到优、从优到精,率先建立起了“以企业为主体、市场为导向、政产学研资介相结合”的综合创新生态体系,构建了“众创空间-孵化器-加速器”的创业孵化链,成为聚集创新人才、产生创新成果的重要载体。不断完善“基础研究+技术攻关+成果产业化+科技金融+人才支撑”的全过程创新生态链,实现了从跟随模仿创新向战略引领创新提升。鹏城实验室、深圳湾实验室、人工智能与数字经济广东省实验室(深圳)等一批高水平的科研平台加快建设,国家战略科技力量实现了零的突破。
四是辐射带动区域创新的“主引擎”。深圳高新区努力在全球范围内聚集配置创新资源,在更高层次上参与全球科技合作。创建了全球排名前列个国际科技商务平台,目前汇聚了47个国家和地区的84家机构。首创了深圳虚拟大学园,现在有65所知名院校加盟。还搭建了一系列具有独具特色的公共服务平台,开展了大跨度宽领域的国内国际合作。加强与“一带一路”沿线国家开展人才交流、技术交流与跨境协作,支持创新主体与创新资源密集的国家和地区建立国际科技合作渠道,双向孵化海外创新创业项目。实施深港澳科技计划项目,积极引进港澳青年创新创业,深入推动粤港澳大湾区产学研融合。
党中央、国务院高度重视国家高新区发展。十八大以来,习近平总书记到各省市调研都会到当地高新区考察指导工作,多次对国家高新区发展作出专门批示。2012年总书记视察深圳的时候也到了深圳高新区,2020年7月,经习近平总书记审阅,国务院发布《关于促进国家高新技术产业开发区高质量发展的若干意见》,行内人都称为2020年7号文,确定了新时代国家高新区发展的新定位,即:创新驱动发展示范区和高质量发展先行区。在“两个大局”深刻变化背景下,深圳高新区正面临全新的发展环境和发展形势,也将进入更高质量的发展阶段。
面向“十四五”,迈向新征程,深圳高新区将深刻领会总书记在深圳经济特区建立40周年庆祝大会上的重要讲话和视察广东、深圳重要指示精神,把高新技术产业发展这面旗帜举得更高,牢牢把握“高”和“新”的发展定位,推动“创新驱动发展”向“创新引领发展”的战略跃升,进一步优化“一区两核多园”的发展布局,率先探索关键核心技术攻关新型举国体制的“深圳路径”,打造畅通国内大循环和联通国内国际双循环的“深圳样本”,加快建成具有全球影响力的世界一流高科技园区。
谢谢大家对深圳高新区工作的关心,也请大家一如既往地关注支持高新区的发展。谢谢!
王楚宏:谢谢邱宣书记的介绍,现在请坪山区委书记陶永欣介绍坪山高新区发展情况。
陶永欣:各位媒体朋友、各位领导,首先,我代表坪山区委区政府衷心感谢大家能出席这次新闻发布会。新年伊始,市政府出台了《关于支持深圳国家高新区坪山园区建设世界一流高科技产业园区的意见》。这是继光明科学城、河套深港科技创新合作区之后,市委市政府再次专门对一个区域发展作出支持部署,充分体现了对坪山发展的关心厚爱和殷切期望,也表明坪山高新区在深圳科技创新发展中具有重要地位。
根据《意见》精神,坪山高新区下一步将打造与深圳先行示范区建设要求相适应,与“高质量发展高地”战略定位相契合,面向国际的世界一流高科技产业园区。下面我从八个方面来介绍一下坪山高新区的情况。
一、坪山国家高新区对标国际一流标准规划建设,未来将打造成为极具“国际范”的全球著名科创区。坪山高新区规划面积达51.6平方公里,接近于6个南山高新区,能够对标国际较高标准、较先进理念进行前瞻性规划设计。目前,市政府已审议通过坪山高新区空间规划纲要,明确了“双核四片、蓝绿镶嵌”总体格局。我们还借鉴国际知名科创区建设经验,提出“产业发展平台化、创新环境生态化、开放链接全球化、城市空间场景化、园区治理现代化”的建设思路。未来的坪山高新区,将是生产生活生态“三生融合”,也是园区校区社区“三区联动”的创新城区。在这里,既能体验到世界一流科技园区“一个园,一座城”的规划理念,也能感受到“自然共同体、生活联合国”的人居品质。
二、坪山国家高新区的使命就是着力打造以“创新药、智能车、中国芯”为代表的高端制造业集聚发展承载区,成为“全球研发、坪山转化”的主阵地。产业是坪山立区之本。近年来,我们瞄准制造业全球产业链、供应链、价值链中高端,着力打造具有国际影响力、竞争力的高端制造业集群。比亚迪总部就在坪山,全市少有的智能网联交通测试示范平台布局坪山高新区,未来将打造具有全球影响力的新能源汽车和智能网联汽车产业新中心。坪山是国家首批生物产业基地,目前集聚了660多家生物医药企业,被市委市政府确定为全市生物医药产业发展核心区。近期,全新机制深圳医学科学院即将挂牌,一期临床医院、对标ICH标准的生物医药专业园区等正加快筹建,未来将吸引全球临床研究、新药研发、高端人才集聚,打造面向国际的生物医药创新研发与产业化高地。坪山高新区还布局了以中芯国际为代表的新一代信息技术产业,随着中芯国际加大投资扩产布局,未来将带动集成电路、芯片制造相关产业链加速集聚坪山。
三、坪山高新区正着力打造“全域全链”的创新生态体系,将会成为支撑深圳未来创新的“下一站”。如果要用一句话总结坪山高新区的创新生态体系,那就是“立足产业、聚焦转化、面向国际、全域创新”。立足产业,就是发挥坪山产业集聚度高、特色鲜明、产业链完整的基础优势,提升产业基础高级化、产业链现代化的水平。聚焦转化,就是建立从成果产生到成果转化、成果应用、成果产业化的整个链条,与光明科学城聚焦的原始创新,深港科技创新合作区聚焦的国际创新开放合作,形成错位发展格局。近年来我们先后引进了中科院上海药物所华南安评中心、深圳湾实验室坪山生物医药研发转化中心等103个创新平台,绝大多数都是为产业高质量发展和创新转化服务的。
面向国际,就是把握世界最前沿的创新发展规律,与世界先进城市对标,整合全球创新资源。近年来坪山高新区每年吸引落户的海外创新团队超过100个,高层次人才已达586人、博士数量807人,其中超过三分之一具有海外背景。我们每个月举行一次世界知名学校博士坪山行活动,来自哈佛大学、加州伯克利大学的世界知名学校博士人才对坪山给予了很高评价,许多海归创业者也把坪山作为创新创业优选地。全域创新,就是不仅仅注重产业的创新,还要推动教育创新、文化创新、体制机制创新,让各类创新要素有效汇聚、产生化学反应。目前,我们正依托深圳技术大学、全新机制医学科学院、创新创业学院、深圳师范大学等全新机制高等教育集群,探索构建全新机制人才培养体系,推动教育链、人才链、创新链、产业链融合发展,为深圳实现源头创新、自主创新提供动力。
四、坪山高新区土地空间充足,政府持有产业空间对符合条件项目五年不涨租,未来将成为粤港澳大湾区低成本创新创业的高地。伟中书记在2020年全球招商大会上表示,“只要是符合深圳产业方向和高质量可持续发展需求的优质项目,深圳一定有地可落”。应该说,坪山高新区是最能为全市优质重大项目落地建设提供空间支撑的区域。目前,坪山高新区建成区平均容积率仅为1.0,现有可直接利用的产业用地达2.74平方公里,未来可开发潜力的产业用地达17.2平方公里,是全市产业空间储备较大、集中连片区域最多的区域之一。当前,我们正加快推进工业园区升级改造,高标准打造新一代信息技术产业园、深港生物医药产业园等5大专业产业园,预计到2022年可直接提供400万平方米以上优质生产空间。在这里,我们庄严承诺,政府持有的优质产业空间,对符合产业门槛的项目五年不涨租,优质项目免租金。再加上坪山人才保障房多,且毗邻惠州,购房成本低,企业在这里能较大限度享受低成本创业的优势。
五、坪山高新区是深圳综合改革试点先行区,未来将成为政策创新的策源地。当前,我们正加强与国际规则、规制、管理、标准等对接,依托香港名医诊疗中心,在“港药通”、细胞和基因治疗等前沿医疗技术方面先行先试,着力打造粤港澳大湾区生命健康示范区。依托我们未来产业试验区建设,大力推动无人驾驶立法和测试道路全域开放,探索包容审慎、适度弹性的监管方式,努力把坪山高新区打造成为全市新技术率先应用的新场景高地。同时,围绕打造河套深港科技创新合作区的延伸区,争取延伸复制前海、河套地区的先行先试政策,吸引更多创新资源落户。
六、坪山高新区拥有优越的自然生态本底,未来将打造成为“南山北水中田园”的绿色创新之城。作为国家生态文明建设示范区,坪山的空气质量优良率达98.6%,排名全市排名前列;坪山河碧道被纳入省十大示范碧道,马峦山、田头山成为远近闻名的“网红打卡地”,深圳自然博物馆也布局在高新区。当前,我们正深入实施“山水连城”计划,将高新区内自然生态资源串珠成链、织绿成网,打造成为“抬头望山、低头见水、四处见绿”的生态之城。
七、坪山高新区公共服务配套正日趋完善,一座职住平衡、活力宜居、现代国际的未来之城正加速崛起。目前,地铁14号线、16号线,云轨一期,坪盐通道、外环高速等加快建设,深大城际开通后,坪山40分钟就能到机场,内畅外联的交通网络进一步完善。深圳高级中学东校区已建成招生,深圳中学坪山创新学校、东北师大附中深圳学校等知名学校今年9月将开学,萨米国际医疗中心、南方医科大学深圳口腔医院等一批高水平医院正式运营,在坪山也能实现上知名学校、看名医。还有深圳东部文化新名片坪山文化聚落,平均每年开展300多场高品质文化活动,月月有主题,季季都精彩。这些都让坪山高新区更具魅力、活力和吸引力。
八、坪山高新区将持续营造公平安全、服务高效、尊重人才的营商环境,打造最适合创新创业的样板区。我们努力让企业和人才在坪山高新区享受到最优质的营商环境,大力传导和落实“该办的事不找人就能办,不该办的事情找人也办不了”的理念。我们将打造稳定公平透明、可预期的国际一流营商环境,加大对知识产权保护力度,加快推动政务流程全面优化,不断巩固尊重人才、尊重创新的良好氛围,让坪山高新区真正成为创新创业人才口耳相传、近悦远来的创新创业高地。
站在“十四五”和“双区”建设的新起点,我们完全有基础、有条件、有信心憧憬坪山高新区创新发展的美好明天:
未来五年,深汕高铁、深大城际、地铁14、16号线、云巴、东部过境、坪盐通道等将全面开通,坪山高新区的交通区位条件将极大改善。
未来五年,全新机制的高等教育集群将初具规模,教育链、人才链、创新链、产业链“四链融合”的创新格局初步形成,坪山高新区将成为深圳创新发展的新引擎。
未来五年,“坪山制造”的名片将更加响亮,生物医药产业进入高速发展阶段,新一代信息技术产业达到千亿规模,新能源和智能网联汽车产业领跑全国,坪山高新区将成为深圳高端制造业发展的核心承载区。
未来五年,坪山高新区等重点片区开发建设全面铺开,燕子湖成为深圳东部城市新客厅,坪山大道中段核心商圈基本成型,坪山河“一河两岸”成为城区发展新轴线,坪山高新区国际化现代化的气质更加彰显。
未来五年,深圳自然博物馆、坪山高中园、坑梓科技文化中心和迁址重建的坪山人民医院等重大民生设施将投入使用,推窗见绿、开门见园、碧道成网、山水连城,将成为可拥抱可触摸的实景,坪山高新区的综合配套更加完善,生态优势更加突出。
我们有理由相信,五年后的坪山高新区必将是一座产业高度集聚、创新创业活跃、功能品质先进、综合交通便利、文化魅力多元、生态环境优美、营商环境一流的高科技产业创新区。
借此机会,我向全国、全球的企业家和创新人才作个推介:选择坪山高新区,就是选择与深圳较具创新潜力、较具投资兴业价值的热土共同成长,就是选择拥抱“坪山制造”的产业蓝海和赋能创新的一流生态,就是选择无限可期的美好未来!
来源:规划先锋
声明:本文由入驻焦点开放平台的作者撰写,除焦点官方账号外,观点仅代表作者本人,不代表焦点立场。


