深圳今年首宗宅地挂牌 未明确商品房限价
扫描到手机,新闻随时看
扫一扫,用手机看文章
更加方便分享给朋友
深圳2024年首宗宅地近日挂牌。据深圳公共资源交易平台,位于龙华区民治街道的一宗“二类居住用地+道路用地”将于2月29日下午3点开拍。
根据出让信息,该宗宅地位于龙华深国际华南物流园,分为02-20-06、02-20-07两地块开发,将配建一所12班规模的幼儿园。
曾出现在去年拟出让清单
值得注意的是,该地块曾出现在去年拟出让宅地项目清单中。2023年10月26日,深圳市规划和自然资源局发布2023年第三批次拟出让居住用地项目清单。共计3宗地块,分别为龙华2宗、坪山1宗,总用地面积6.12公顷、建筑面积28.44万平方米。
龙华A925-1146宗地、坪山G12302-8051宗地于同年12月15日成功拍出,本次挂牌出让的是第三宗居住用地,龙华民治A808-0025宗地。
近一年最大最贵龙华宅地
南都湾财社记者注意到,该宗地用地面积4.68公顷,容积率5.0,建筑面积21.65万平方米,挂牌起始价51.69亿元,最高限制地价59.44亿元,是近一年来龙华公开挂牌的宅地中用地面积最大、地价最高的地块。
具体位置来看,该宗宅地位于民乐路与华南路交会的西北方向,同10号线南坑站的直线距离大约700米。
该宗地的正南方向为深国际华南数字谷、民治水库。实际上,深国际华南数字谷的建筑高度普遍较低,这意味着该宗宅地建成项目后可较为直观地感受民治水库的自然风景;正北方向则为深国际华南物流有限公司,未来居住氛围可能会受到物流灰尘或噪音的影响。
规划配建及社区配套丰富
根据出让信息,该宗宅地分为02-20-06、02-20-07两地块开发,中间将建设道路,两地块可通过地下通道连通。另外,宗地则将配建一所12班规模的幼儿园。据此前深圳市规划和自然资源局龙华管理局的公告,该宗地旁边还新规划了一个72班九年制学校,以及一个小公园绿地。
根据规划设计要点显示,项目住宅约20.29万㎡,商业3500㎡,12班幼儿园5700㎡,托育机构600㎡,另外还有文化活动室、社区老年人日间照料中心、物业服务用房等社区配套,未配建保障房。
周边新房均价8万/㎡
该宗地周边已有较多成熟的住宅小区。宗地西南方向为深国际万科龙华梅林关旧改项目。2020年12月,深国际万科和颂轩获批预售,项目住宅备案均价约7.6万元/㎡;2019年9月,深国际万科和雅轩获批预售,项目住宅备案均价约6.6万元/㎡;2018年12月,深国际万科和风轩获批预售,项目住宅备案均价约6.6万元/㎡。目前深国际万科和风轩在二手市场的挂牌单价区间为6万元-7.8万元/㎡。
宗地东北方向为二手住宅龙岸花园以及新房龙岸君粼。龙岸花园项目分为高层和别墅产品,建成年代在2010年左右,目前其高层产品在二手市场挂牌单价区间为6万-8.2万元/㎡;另外目前在售的新房龙岸君粼于2023年6月备案,项目预售总房源464套,项目备案均价约8.1万元/㎡,单价区间约7.3万-8.6万元/㎡。
◎焦点
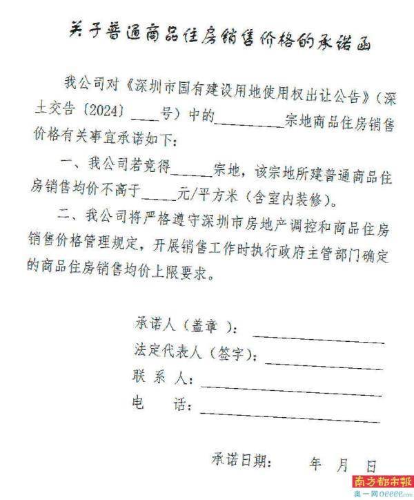
意向竞买人需提供 商品房售价承诺函
值得一提的是,该宗宅地采取“限地价+摇号”方式出让,出让宗地住宅部分为普通商品住房,公告中虽然并未对销售价格做出限制,但明确“商品住房销售价格有关事宜,意向竞买人径询深圳市住房和建设局,在申请确认竞买资格时竞买申请人需提供《关于普通商品住房销售价格的承诺函》”。
来源:南方都市报 采写:南都·湾财社记者 孙阳
声明:本文由入驻焦点开放平台的作者撰写,除焦点官方账号外,观点仅代表作者本人,不代表焦点立场。


