坪山7月4日将出让一宗产业用地!起始价3330万
搜狐焦点深圳资讯 2025-06-05 09:28:58
用手机看
扫描到手机,新闻随时看
扫一扫,用手机看文章
更加方便分享给朋友
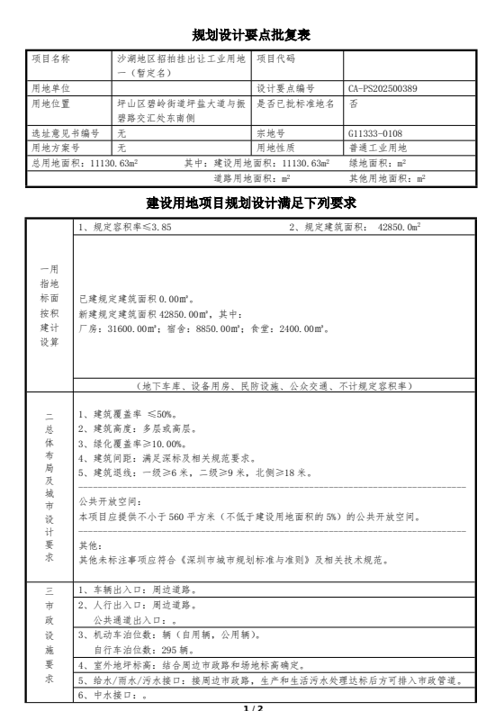
6月4日,坪山公告一宗工业用地,计划将于7月4日出让,起始价3330万元。宗地号G11333-0108,土地位置坪山区碧岭街道,土地用途普通工业用地,准入行业类别新一代信息技术产业,土地面积11130.63平…
6月4日,坪山公告一宗工业用地,计划将于7月4日出让,起始价3330万元。
宗地号G11333-0108,土地位置坪山区碧岭街道,土地用途普通工业用地,准入行业类别新一代信息技术产业,土地面积11130.63平方米,建筑面积42580平方米,土地使用年限20年。

本次出让宗地建设用地使用权及建筑物限整体转让,初始登记后不得办理分证;允许抵押,但抵押金额不得超出合同剩余年期地价与建筑物残值之和。
本次出让宗地须自《出让合同》签订之日起1年内开工,3年内竣工。
新建规定建筑面积42850.00㎡,其中: 厂房31600.00㎡;宿舍8850.00㎡;食堂2400.00㎡。

该地块位于坪山区振碧路与坪盐大道交界处。

声明:本文由入驻焦点开放平台的作者撰写,除焦点官方账号外,观点仅代表作者本人,不代表焦点立场。


