2025年深圳各区积分入学政策出炉,这8个区商务公寓也能申请上学
搜狐焦点深圳资讯 2025-06-12 10:10:19
用手机看
扫描到手机,新闻随时看
扫一扫,用手机看文章
更加方便分享给朋友
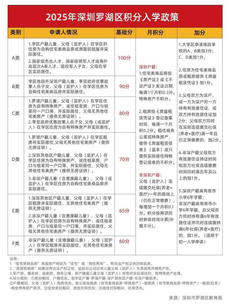
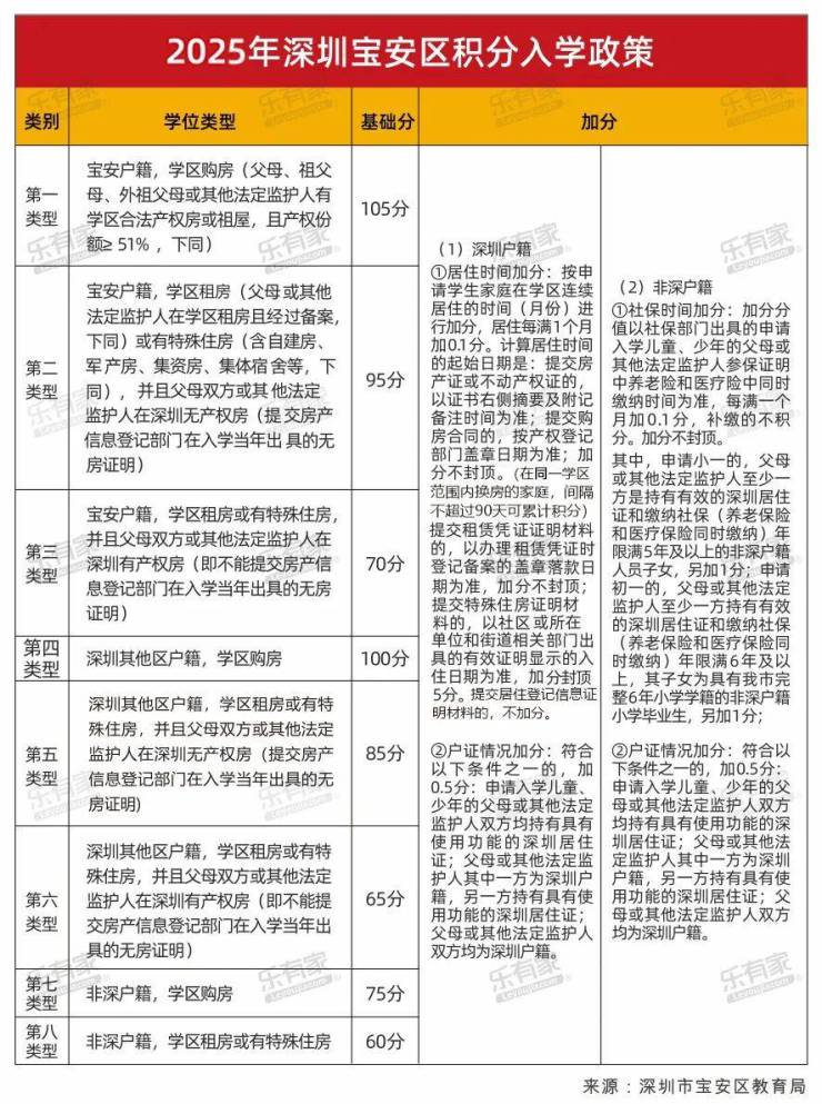
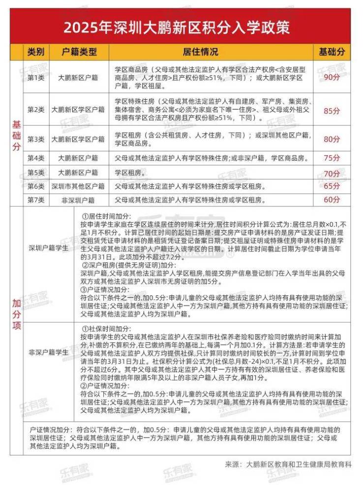
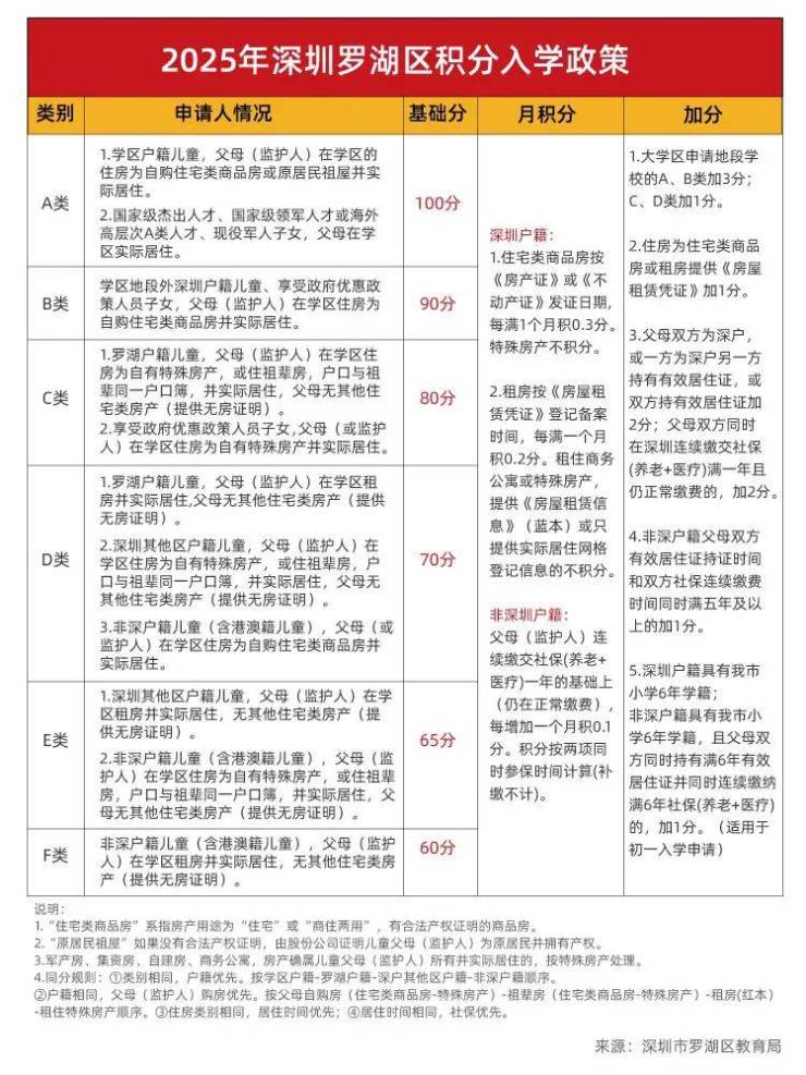
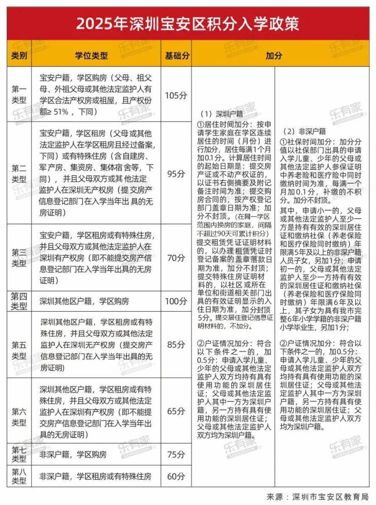
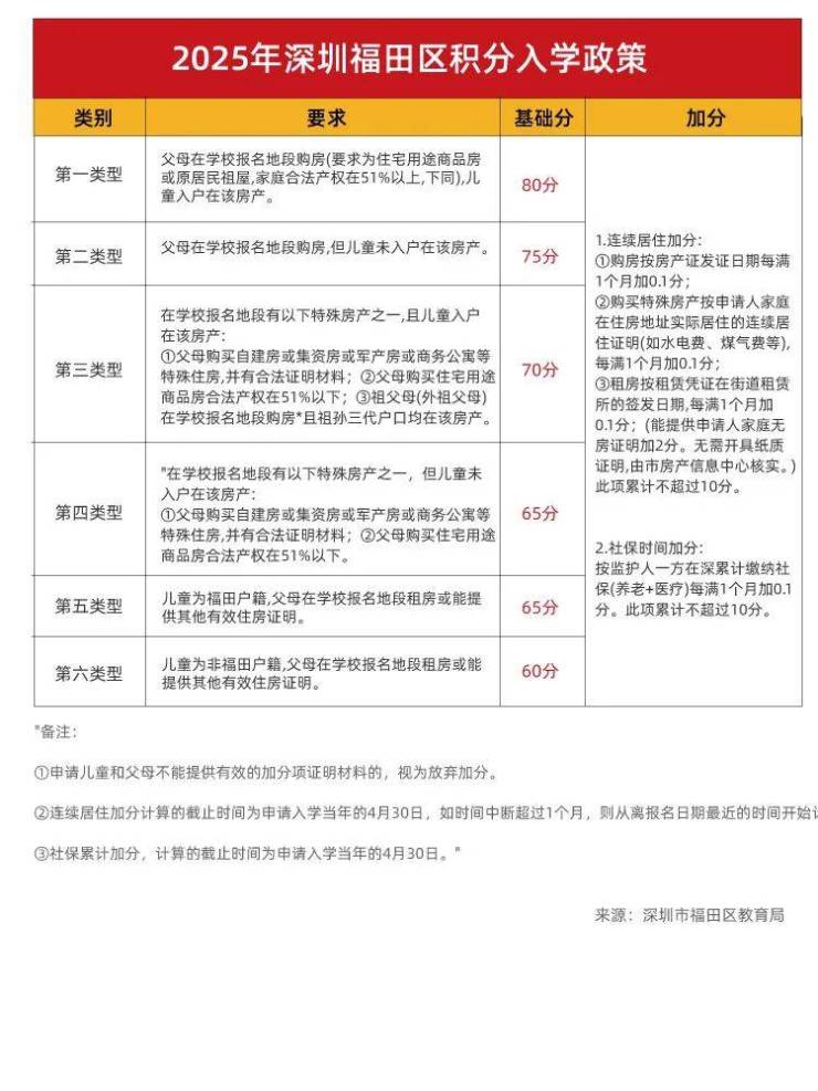
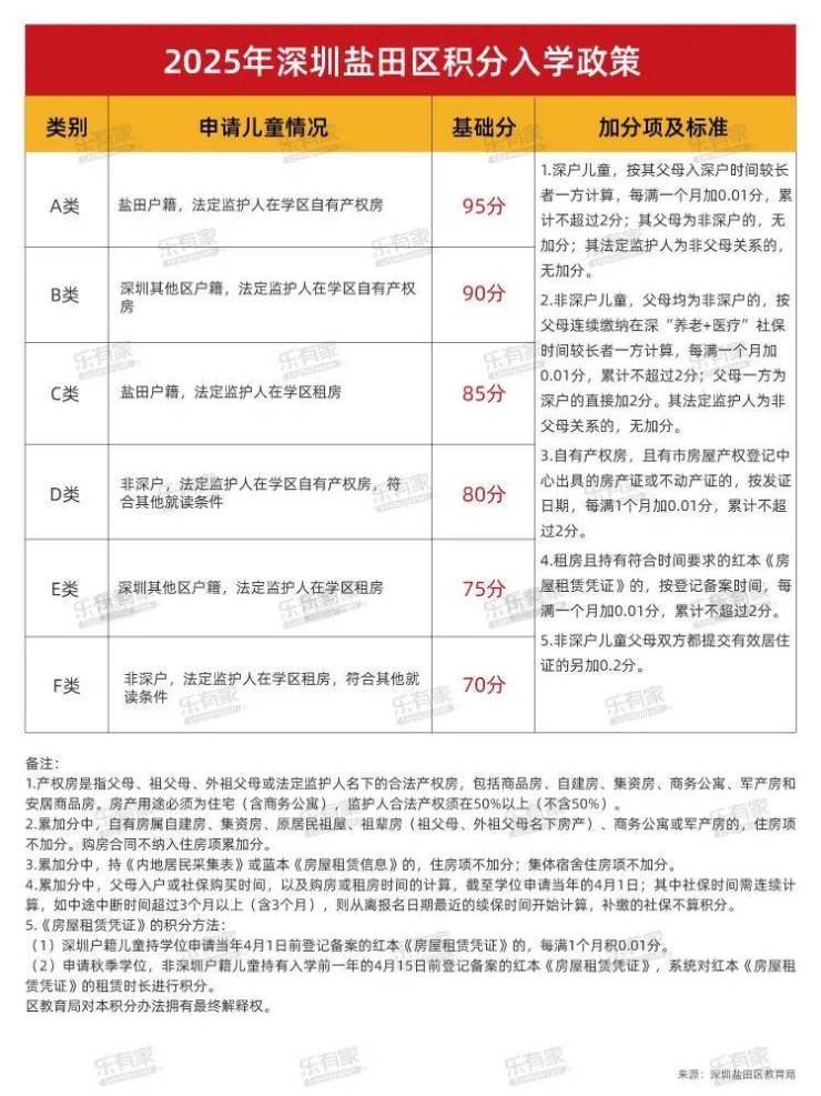
近期,深圳小一、初一入学报名先后启动,家长们也开始了紧张的填报“工作”。随着各区招生政策出炉,2025年深圳各区积分入学政策已经出炉,多沿用2024年的政策,采用“基础分+连续居住加分/社保加分/户籍加分”的…
近期,深圳小一、初一入学报名先后启动,家长们也开始了紧张的填报“工作”。
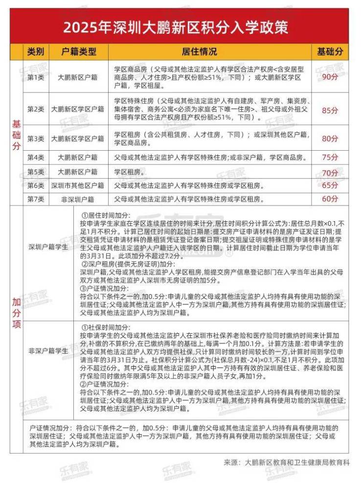
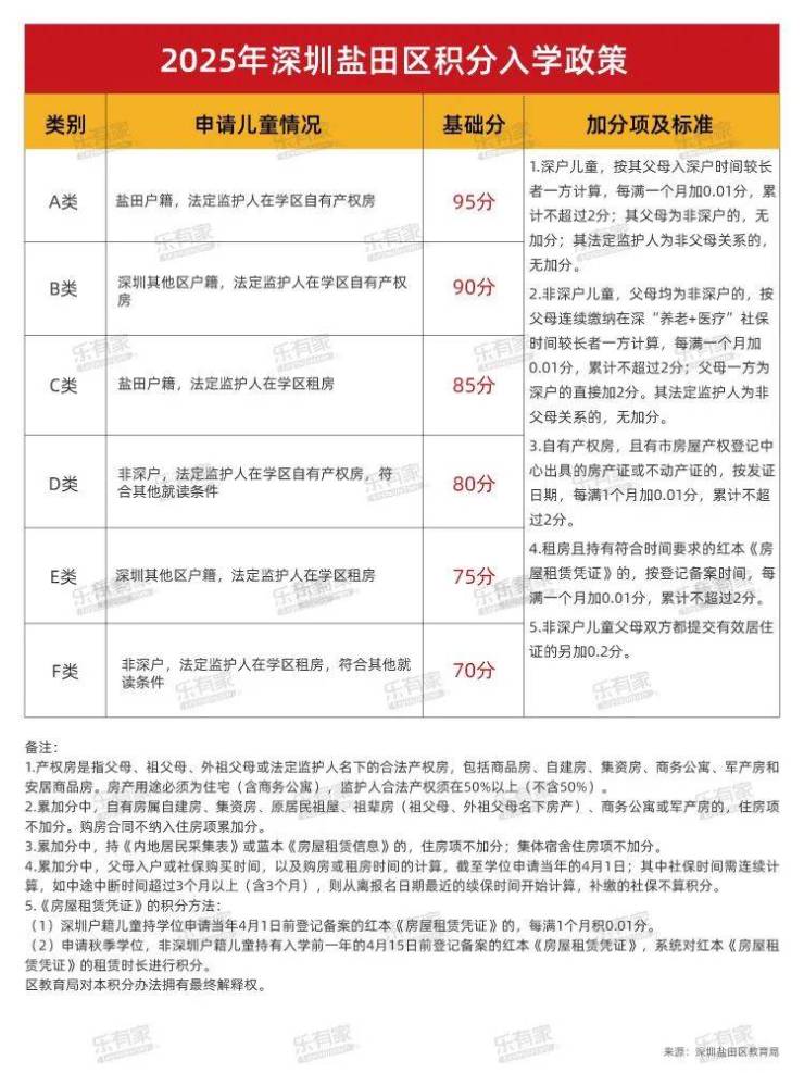
随着各区招生政策出炉,2025年深圳各区积分入学政策已经出炉,多沿用2024年的政策,采用“基础分+连续居住加分/社保加分/户籍加分”的构成,其中房产分数在积分入学中依然占比最高,如果通过购房积分入学,要尽早规划!
此外随着房贷利率下调,不少公寓租售比提升,公寓成交热度提升,在罗湖区、福田区、南山区、龙华区、宝安区、盐田区、光明区、大鹏新区商务公寓同样可以申请入学,家长可多多关注!

来源:乐有家研究中心
声明:本文由入驻焦点开放平台的作者撰写,除焦点官方账号外,观点仅代表作者本人,不代表焦点立场。


