深圳最新购房政策!这类主体不限购房套数
扫描到手机,新闻随时看
扫一扫,用手机看文章
更加方便分享给朋友
时隔2个月,深圳楼市再次放松限购政策,分区优化购房政策正式落地。
5月6日,小长假结束后首个工作日,深圳住建局便发布了楼市松绑大礼包--分区优化住房限购政策、调整企事业单位购买商品住房政策。
经此调整后,深圳购房政策又有了新变化,现在在深圳购房的相关条件是什么呢?
我们下面一起来看看。
0
1
深圳商品房限购、限贷政策
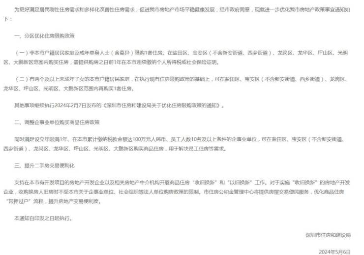
相对2月7日的放松社保/个税年限,5月6日的松绑政策针对区域置业、深户家庭套数、企业购买商品住宅做了进一步明确的松绑。
首先,本次新政把深圳10区做了两大区域的划分,被业内人士称之为核心区域和非核心区域之分。其中,核心区域包括福田、南山、罗湖全域及宝安的新安、西乡街道在内,购房参照原政策;非核心区域包括盐田、宝安(除新安、西乡街道外)、龙岗、龙华、光明、坪山、大鹏在内对非深户的社保要求年限从连续3年改为1年;
其次,支持多孩家庭置业,深户家庭在限购2套的基础上,在非核心区域还可以再购入1套商品住房;
再次,在满足一定的条件下,允许企事业单位在非核心区域购买商品住宅。这是自2018年7月31日起,深圳暂停企事业单位、社会组织等法人单位(公司)在本市购买商品住房(住宅)六年后,首次对以公司名义购房限制有所放松,并且还不限制套数。

此外,根据2月发布楼市新政后有相关机构整理的具体操作细节方面的调整:
1、家庭买房可登记在非深户/无名额配偶名下,夫妻购房,房产可以登记在无深圳购房名额(非深户/无社保个税)的一方名下;
2、离异后家庭购房政策:离异三年内再婚或复婚家庭购房时,按照现有家庭的房产套数计算,不再追溯离异前家庭名下拥有房产套数。
3、离异后个人购房政策调整:非深户家庭离异后,原家庭名下有房,名下无房一方再购房无需等三年期满。
当然,关于离异后购房的部分细节尚未出台相关政策,具体以有关部门发布的最新政策为准。
2024年的两次政策调整都只涉及到商品房住宅,目前还在供应的可售型人才房,是当前新房市场的去化主力军,这类产品的购房条件到目前为止暂时没有调整。
02
深圳可售人才房认购条件
2023年深圳可售型人才房政策在经过两次调整,买入政策宽松不少,其中两房共分为三个队列,三房共分为四个队列,按摇号后队列的先后顺序买房。
1、第二队列,放宽对共同申请人的户籍要求,除了主申请人外,配偶及未成年子女都不受户型限制,但非深户配偶需在深缴纳社保;
2、第三队列,学历门槛放宽至专科;
3、第四队列,3房门槛放宽,3人家庭也有机会申购3房;
4、已认购两房的业主在本小区还有三房配售的情况下可认购三房,成功选定后可以退出两房。
此外,年满30周岁的未婚人士购买可售人才房。
人才们快来看看你有机会在第几队列认购人才房呢?
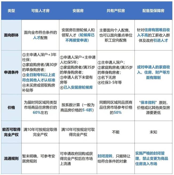
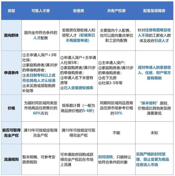
虽然2024年深圳可售保障房市场除了可售人才房,还有安居型商品房、共有产权房以及配售型保障房,不过,安居型商品房从2023年8月开始就不再新增入库轮候,而共有产权房还需等有关部门进一步通知公示。
2024年可售型保障房大家最关注的莫过于配售型保障房首的相关信息,虽然是深圳已经官宣多个项目确定为配售型保障房,不过尚未到入市节点,相关部门也尚未出台相关认购细则。
据网传,以上4种类型的可售保障房大致区别如下,具体以深圳住建局最新公示为准。
图|来源于网络
声明:本文由入驻焦点开放平台的作者撰写,除焦点官方账号外,观点仅代表作者本人,不代表焦点立场。


