事关买房卖房!深圳发布二手房交易经纪服务指引
扫描到手机,新闻随时看
扫一扫,用手机看文章
更加方便分享给朋友
5月6日,深圳市房地产中介协会发布关于实施《深圳市二手房交易经纪服务指引(试行)》(以下简称“指引”)的通知!
通知中表示,为积极维护二手房买卖双方的合法权益,进一步规范并提升我市二手房交易中的经纪服务水平,厘清交易中房地产经纪各方的权责,维护我市二手房交易秩序及社会和谐稳定,特制定本服务指引。
指引中明确了房地产经纪方服务共包括十大基本原则!指引自通知发布之日起实施,试行至2022年12月31日。
房地产经纪方服务共包括十大基本原则:
依次代理原则,卖方出售房屋最多可以委托三家合规房地产经纪机构代理。依据《深圳市二手房委托出售合同》在线签署生效时间顺序,最多不超过三家经纪机构依次代理卖方出售房屋,前一家委托失效的,后一家经纪机构方顺位代理。
自愿委托与续期原则,卖方/买方有权自主选择房地产经纪机构与经纪人员代理二手房交易。委托合同到期,卖方/买方有权自主决定是否续签委托合同。
任何经纪机构或经纪人员不得胁迫、诱导卖方/买方委托。
各收各佣原则:
卖方/买方经纪应当各自维护委托人权益,依据委托合同约定各收各佣。
确由卖方/买方经纪协商共识,在各收各佣的基础上合作分拆佣金的,建议按各50%比例拆佣。双方最终收取佣金总额不得超出双方网签委卖/委买合同所约定的佣金之和。
卖方/买方经纪一旦确定合作分佣,必须将该情况明确告知各自委托人,不得刻意隐瞒委托人牟取不正当利益,或与一方委托人串通,损害另一方利益。
分佣不破服务原则:
分佣协议仅为卖方/买方经纪合作服务、佣金分配的依据证明,经纪方应依各自委托合同约定的服务事项向卖方/买方负责。经纪方存在分佣争议的,在争议期间仍应严格按照委卖、委买合同约定事项,为各自委托人提供应有服务。
任何经纪方均不能因分佣无法达成共识或交易期间的分佣争议,影响、阻碍消费者房地产交易的正常进行,不得拒绝服务或消极服务。
附:
《深圳市二手房交易经纪服务指引(试行)》
为积极维护二手房买卖双方的合法权益,进一步规范并提升我市二手房交易中的经纪服务水平,厘清交易中房地产经纪各方的权责,维护我市二手房交易秩序及社会和谐稳定,特制定本服务指引。
一、深圳市二手房交易流程指引
二、房地产经纪方服务基本原则
(一)提前告知原则
房地产经纪方在接受委托前,应当向委托人详细说明我市二手房网签规则。有条件的,应通过向委托人提供视频解说、告知流程声像图文资料等方式,确保该原则的实现。
(二)依次代理原则
卖方出售房屋最多可以委托三家合规房地产经纪机构代理。依据《深圳市二手房委托出售合同》在线签署生效时间顺序,最多不超过三家经纪机构依次代理卖方出售房屋,前一家委托失效的,后一家经纪机构方顺位代理。在《深圳市二手房委托出售合同》到期前,卖方决定续签委托合同的,该经纪方仍为排名前列顺位。
未通过我市房地产信息系统取得卖方有效委托的房地产经纪机构均无权网签《深圳市二手房买卖合同》。
买方委托不受依次代理原则约束。
(三)自愿委托与续期原则
卖方/买方有权自主选择房地产经纪机构与经纪人员代理二手房交易。委托合同到期,卖方/买方有权自主决定是否续签委托合同。
任何经纪机构或经纪人员不得胁迫、诱导卖方/买方委托。
(四)排名前列顺位特别优先原则
坚决维护卖方委托排名前列顺位经纪方的特别优先权。
任何经纪机构或经纪人员不得绕开排名前列顺位经纪方,私下联系卖方洽商交易相关事宜,不得怂恿、胁迫、诱导卖方解除委托关系。
(五)同业必合作原则
卖方经纪不得无故拒绝意向买方经纪看房、洽商等合作邀约。
卖方经纪不得绕开买方经纪,私下联系买方洽商交易相关事宜,不得怂恿、胁迫、诱导买方解除委托关系。
(六)交易进度及时告知原则
卖方/买方经纪在受托服务期间,有义务及时告知委托人房产交易进度。
各服务环节完成后,该环节责任经纪方有义务及时主动告知对方经纪跟进后续服务。
(七)各收各佣原则
卖方/买方经纪应当各自维护委托人权益,依据委托合同约定各收各佣。
确由卖方/买方经纪协商共识,在各收各佣的基础上合作分拆佣金的,建议按各50%比例拆佣。双方最终收取佣金总额不得超出双方网签委卖/委买合同所约定的佣金之和。
卖方/买方经纪一旦确定合作分佣,必须将该情况明确告知各自委托人,不得刻意隐瞒委托人牟取不正当利益,或与一方委托人串通,损害另一方利益。
为保障以上原则的实现,经纪方可将双方洽商约定的书面分佣协议上传至深圳市房地产中介协会系统,以兹见证。
卖方/买方经纪产生争议时,可以上传协会的分佣协议为主要依据,向协会自律专业委员会申请调解;自律专业委员会将按相应规则组织调解。
(八)分佣不破服务原则
分佣协议仅为卖方/买方经纪合作服务、佣金分配的依据证明,经纪方应依各自委托合同约定的服务事项向卖方/买方负责。经纪方存在分佣争议的,在争议期间仍应严格按照委卖、委买合同约定事项,为各自委托人提供应有服务。任何经纪方均不能因分佣无法达成共识或交易期间的分佣争议,影响、阻碍消费者房地产交易的正常进行,不得拒绝服务或消极服务。
(九)谁服务谁负责原则
二手房经纪服务过程中发生纠纷的,依据本指引所列“二手房交易环节及各方权责”划分,应由相应纠纷环节的责任经纪方主导推动解决问题,化解纠纷;对方经纪方应秉持优先维护消费者合法权益原则协同解决,不得以任何理由推搪,拒不配合。
各环节责任经纪方已尽积极化解义务的,除因己方原因造成损失的,由故意或过失方依照合同约定或法律有关规定,承担相应经济、法律责任。
(十)经纪服务重大瑕疵可解除委托原则
出现以下情况,卖方/买方单方提出解除委托关系后,受托经纪方拒绝解除的,卖方/买方可向深圳市房地产中介协会申请出具《房地产经纪服务重大瑕疵意见书》,作为向人民法院、仲裁机构提交的专业意见:
1.经纪方以“返佣”、“定金”、“诚意金”等不正当方式诱导、唆使消费者,或通过暴力、胁迫等手段迫使消费者签订委托合同,被查实的;
2.经纪方因星级失效、失信、被列入行业黑名单等原因,导致无法正常履行房地产经纪服务合同义务的;
3.经纪方被查实在本单委托中确实存在严重违法违规行为的。
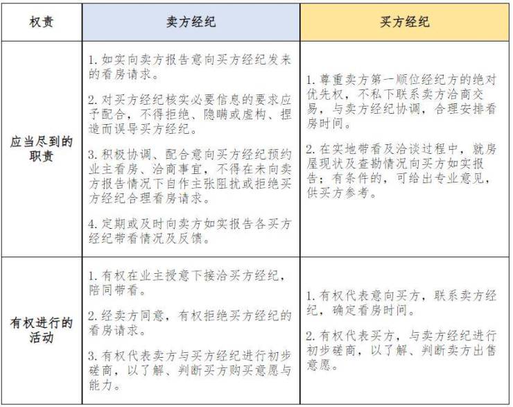
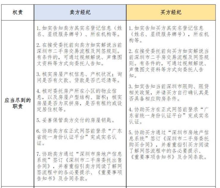
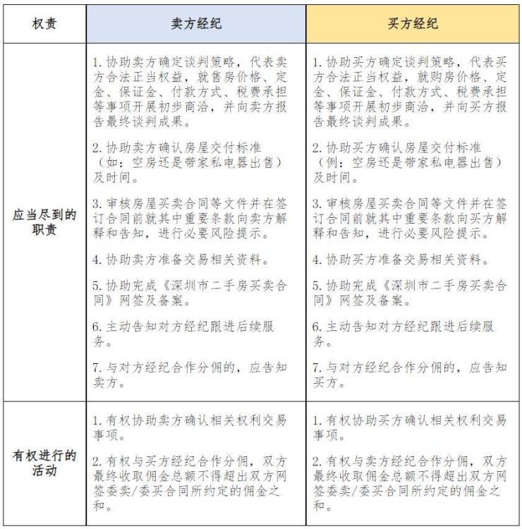
三、二手房交易环节及各方权责
本表依据相关法律法规及深圳市二手房交易经纪服务实践,仅划分卖方/买方各自委托经纪方在各环节所应承担的最基准义务,及为配合二手房交易进行的必要权利,作为房地产交易纠纷调处的重要依据。实际交易与经纪服务过程中各方权责应依法定及实际协议约定为准。
(一)接受委托(一)接受委托
(二)发布、维护/寻找房源
(三)看房、洽谈磋商
(四)谈判签约
(五)资金、权证与交房
(六)在二手房交易中,卖方/买方应当配合的事项
来源:深圳房地产信息网
声明:本文由入驻焦点开放平台的作者撰写,除焦点官方账号外,观点仅代表作者本人,不代表焦点立场。


