深圳又一快速路!龙华宝鹏通道方案公示
扫描到手机,新闻随时看
扫一扫,用手机看文章
更加方便分享给朋友
确定了,宝鹏通道工程(简上路至龙景立交)西段起点段至上塘路口,采用隧道铺设!
11月18日,深圳市规划和自然资源局龙岗管理局发布《关于宝鹏通道工程(简上路至龙景立交)占用基本生态控制线的公示》。
宝鹏通道工程(简上路至龙景立交)位于深圳市龙华区及龙岗区坂田街道,西起简上路,采用隧道敷设,东至龙景立交,全长约8.8公里,采用城市快速路建设标准,该项目为深圳市“八横十三纵”干线路网规划道路。
占用基本生态控制线用地情况:该项目地下层用地占用基本生态控制线10188.34平方米;地面层用地占用基本生态控制线19390.53平方米。
地面层占用基本生态线控制线示意图:
地下层占用基本生态线控制线示意图:
2022年4月28日,深圳市交通运输局发布《宝鹏通道工程(简上路至龙景立交)社会稳定风险评估公众参与通告》。
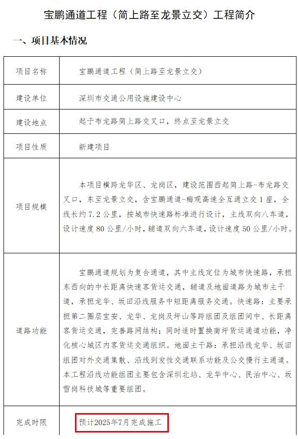
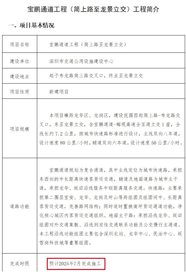
本项目横跨龙华区、龙岗区,建设范围西起简上路-布龙路交叉口,东至龙景立交,含宝鹏通道-梅观高速全互通立交1座,全线长约7.2公里。
按城市快速路标准进行设计,主线双向八车道,设计速度80公里/小时,辅道双向六车道,设计速度50公里/小时。
当时的建设计划是:本项目起点处以隧道形式沿现状布龙路进行敷设,在上塘路路口出地面后,对人民路至龙华大道段现状桥梁进行拼宽改造,以桥梁形式依次跨越民治大道、梅观高速后落地,随后在龙岗区主要以路基形式敷设,在五和大道、坂雪岗大道、环城东路交叉处设置跨线桥,终点处接入现状龙景立交。
根据工程简介显示,项目计划在2025年7月完工。

宝鹏通道是深圳市“十横十三纵”高快速路网的重要组成部分,是第二圈层主要功能组团之间的快速联系通道,通道全长53.2公里。
西起滨江大道西乡大道路口,东至南坪快速路三期,途经宝安、南山、龙华、龙岗,新增快速路主要以隧道(或高架)形式穿越建成区,与沿线相交高快速路设置16座互通立交实现与区域高快速路的“快-快”衔接转换。
按照通告信息,宝鹏通道往西将与规划深珠通道相接,往东衔接南坪快速-深汕第二高速,进一步加强深圳市在湾区中的核心地位。
来源:深圳房网
声明:本文由入驻焦点开放平台的作者撰写,除焦点官方账号外,观点仅代表作者本人,不代表焦点立场。


