深圳105个旧改启动“倒计时”,宝安数量最多!
扫描到手机,新闻随时看
扫一扫,用手机看文章
更加方便分享给朋友
深圳旧改又迎来了一次大筛查。
对于可实施性的项目重新设定旧改“有效期”;相反则按照程序确认后逐一公告失效。
而截至目前,除坪山、光明两区外,其余8大片区均发布了城市更新单元计划有效期公告,涉及的旧改项目多达105个。
这意味着这105个项目中,有部分项目将加速推进,有部分则被按下“清退”倒计时键。
八大片区105个旧改
重新设定有效期
今年4月9日起,深圳施行了新的城市更新政策,其中提到,各区应统一对已计划立项未规划批复且未规定计划有效期的拆除重建类城市更新单元设定有效期,有效期一般为两年。
随后,各区开展了筛查,一批重点要推进的旧改项目也重新进入了人们视野。
其中,宝安和龙岗是设定有效期项目最多的,分别有30个和27个;其次龙华有18个,南山11个,罗湖7个、盐田7个、大鹏4个、福田1个。八大片区累计105个旧改项目重新设定了有效期。
通过梳理发现,拆除范围用地面积超20万㎡的旧改有12个,像宝安新安街道的107发展带翻身片区一、二期城市更新单元,福永和平旧村改造;龙华福城街道茜坑新村西片区城市更新单元;龙岗的坂田自然村改造,坂雪岗科技城04城市更新单元,龙城、龙岗街道龙腾工业区(一期)城市更新单元等等,其中龙腾工业区用地面积超69万㎡,真正的旧改巨无霸。
核心片区也有多个旧改项目设定了有效期。
例如福田此次唯一设定了有效期的旧改,华强北的上步片区第一更新单元(北区)。
该项目拟拆除用地面积57750㎡,拟更新方向为C1功能,申报主体为深业鹏基(集团)有限公司。
项目效果图
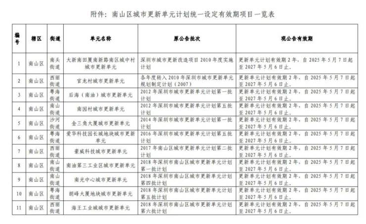
又譬如南山这次11个旧改调整有效期,其中大新南田厦南新路南区城中村改造、后海(南油)、官龙村、南园村、爱华科技园长城地块、南光中心、蛇口新街等6个旧改项目拟更新方向含住宅。相关阅读:旧改提速!南山又将拆出10个住宅,位置超好
可以说,以上这些旧改若大部分能顺利推进,都对城市空间焕新,居住品质提升有着重大意义,下面逐一附上各区调整有效期的旧改项目。
宝安

龙岗

龙华

南山
福田
罗湖

盐田

大鹏

深圳已有超23个项目失效
这8个项目涉住宅方向
深圳城市更新在单元计划在设定有效期后,如果两年内规划未获批复,项目将面临失效风险,不过,项目可以有一次延期一年的机会,在延期后仍需在规定时间内完成审批。
近期,南山、福田、宝安管理局也同步了部分更新项目的延期公告。
福田管理局拟将香蜜湖街道香蜜湖度假村城市更新单元计划的有效期顺延1年,顺延后该更新单元计划有效期至2026年5月3日。该更新单元拆除范围用地面积247865㎡,开发建设用地面积183666.2㎡,规划容积2315040㎡(地上规定建筑面积不超过220万㎡),拟为商业用地。

宝安管理局公示燕罗、新安等街道的12个项目有效期延期,延至2026年4月8日。其中,107发展带康达尔工业园城市更新单元近已于4月公示更新单元草案,项目拆除用地面积242718.3㎡,开发建设用地面积120347.2㎡,规划容积为397470㎡(其中,住宅367500㎡,商业7500㎡)。

南山管理局公示蛇口新街城市更新单元更新单元计划有效期3年6个月,更新单元计划有效期至2025年9月9日止。拆除范围用地面积20546㎡,拟更新方向为二类居住、商业等功能。

如果在规定时间内没有完成规划审批,更新项目将失效,不再开展后续相关工作及办理相关手续。
根据相关规定,失效的项目3年内不得再纳入城市更新计划,这也就意味着更新单元可能会退出实施,项目将面临被搁置或被放弃。
据不完全统计,2019年3月15日起对城市更新单元实施计划有效期管理后,已经超23个旧改项目宣告失效。
其中,拟涉住宅更新方向的项目有8个,仅宝安就有包括107发展带固戍片区城市更新单元在内4个大型城市更新单元,福田华强北项目则是在近期公示失效。
声明:本文由入驻焦点开放平台的作者撰写,除焦点官方账号外,观点仅代表作者本人,不代表焦点立场。


