19.94亿底价成交!光明中心地块由三家国企联合摘下
扫描到手机,新闻随时看
扫一扫,用手机看文章
更加方便分享给朋友
刚刚,振业+天健+建辰投资三家企业以19.94亿元底价联合摘得光明中心A509-0074宗地,综合楼面价约1.83万/㎡。
据悉,深圳建辰投资是深圳市光明区建设发展集团有限公司100%控股的子公司,也就是说,光明中心今天拍出的地块,实质由三家国企联合拿下。
光明A509-0074宗地位于光明华夏路与周家大道交叉处西南侧,紧邻深圳华夏中学、东周文化公园,周边有金地峰境瑞府、星河天地小区,属于光明中心成熟生活片区。
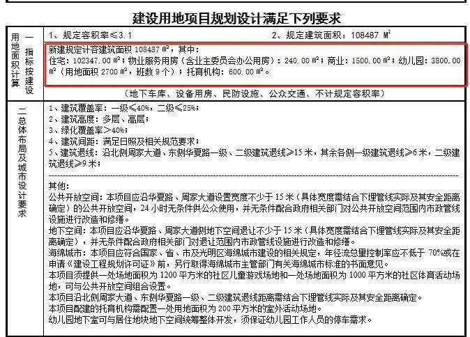
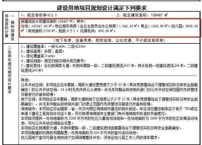
根据规划设计要点,地块容积率3.1,规划住宅102347㎡,商业1500㎡,9班幼儿园3800㎡,托育机构600㎡,物业服务用房240㎡。
其中住宅部分为普通商品住房,商业允许分割转让,幼儿园、托育机构产权归政府,由竞得人建成后无偿移交。
综合来看,本地块底价成交拿地成本较低,未来的房价定位有一定的优势;而且规划低容积率、建筑高度有一定的限制,建成后的小区舒适度较高。
不过,重点还需看开发商对本宗地的产品、品质规划定位。
过去几年,光明是招拍挂宅地最多的片区,也盘活了很多旧改项目,因此区域内新房住宅供应几乎没有断档过。
据深圳市房地产信息平台显示,截至6月26日,光明可售的商品住宅总套数还有约2090套,尚有不少可选择的空间。
具体到个盘来看,光明目前在售的商品住宅项目有接近15个,且几乎各个街道都有分布,其中凤凰、马田和新湖是供应主力军。
对比来看,你会发现光明大部分新盘的产品定位和价格定位都相差不大,且还有将近一半的新房是不靠近地铁轨道交通的。
产品同质化严重、配套等待周期长,多重不利因素影响下,光明部分新房也面临着滞销问题。
再加上近年来光明还有天量低价的人才房、安居房供应,让原本就卷的市场也卷上加卷。
从市场反馈来看,目前光明大部分新盘的折扣都打到了9折以下,85折,甚至是“低首付”的新房也有不少。
当前,光明在售新盘有一定的库存量,待售新盘量却新增乏力。
@搜狐焦点不完全不完全统计,光明下半年预计有7盘入市,其中包括润宏城、满京华金硕系、深铁瑞城等3大项目可能保持持续加推供应,后续单盘供应量较大的还有松茂御城二期,套数约1225套。
其中,深铁睿著广场、深铁阅洺境花园两个项目同样是土地出让而来的项目。
深铁睿著广场——地块于2021年出让
深铁睿著广场前生为A641-0029宗地,由深铁在2021年11月竞得,项目计划现房出售。
深铁睿著广场,位于光辉大道南侧,邻近满京华金硕华府,一路之隔是新城公园。
深铁睿著广场总占地面积约1.6万㎡,总建筑面积约 10.88万㎡,计容建筑面积约 7.95万㎡。
项目共规划3栋建筑,其中1栋一单元31层、二单元31层为住宅,2栋32层为办公写字楼,停车位753个。
项目为限价盘,商品房限价为4.53万元/㎡,人才房毛坯限价为2.71万元/㎡。
从当前的市场行情来看,备案价大多贴近市场价,作为现房,深铁睿著广场还是有一定的优势。
深铁阅洺境花园——地块于2023年出让
深铁阅洺境处于润宏城北侧,紧邻在建地铁13号线月亮路地铁站。
深铁阅洺境总用地面积3.65万㎡,总建筑面积约3.1万㎡。
项目共分一、二期,东西两个地块开发,规划7栋超高层住宅,其中住宅面积199290㎡,共规划1734套房源,商品房1348套、保障房386套。
保障房主要位于一期,二期以纯商品房为主。
声明:本文由入驻焦点开放平台的作者撰写,除焦点官方账号外,观点仅代表作者本人,不代表焦点立场。


